电脑桌面
添加小米粒文库到电脑桌面
安装后可以在桌面快捷访问

双重预防体系问题应知应会

双重预防体系问题应知应会_第1页
1/6
双重预防体系问题应知应会_第2页
2/6
双重预防体系问题应知应会_第3页
3/6
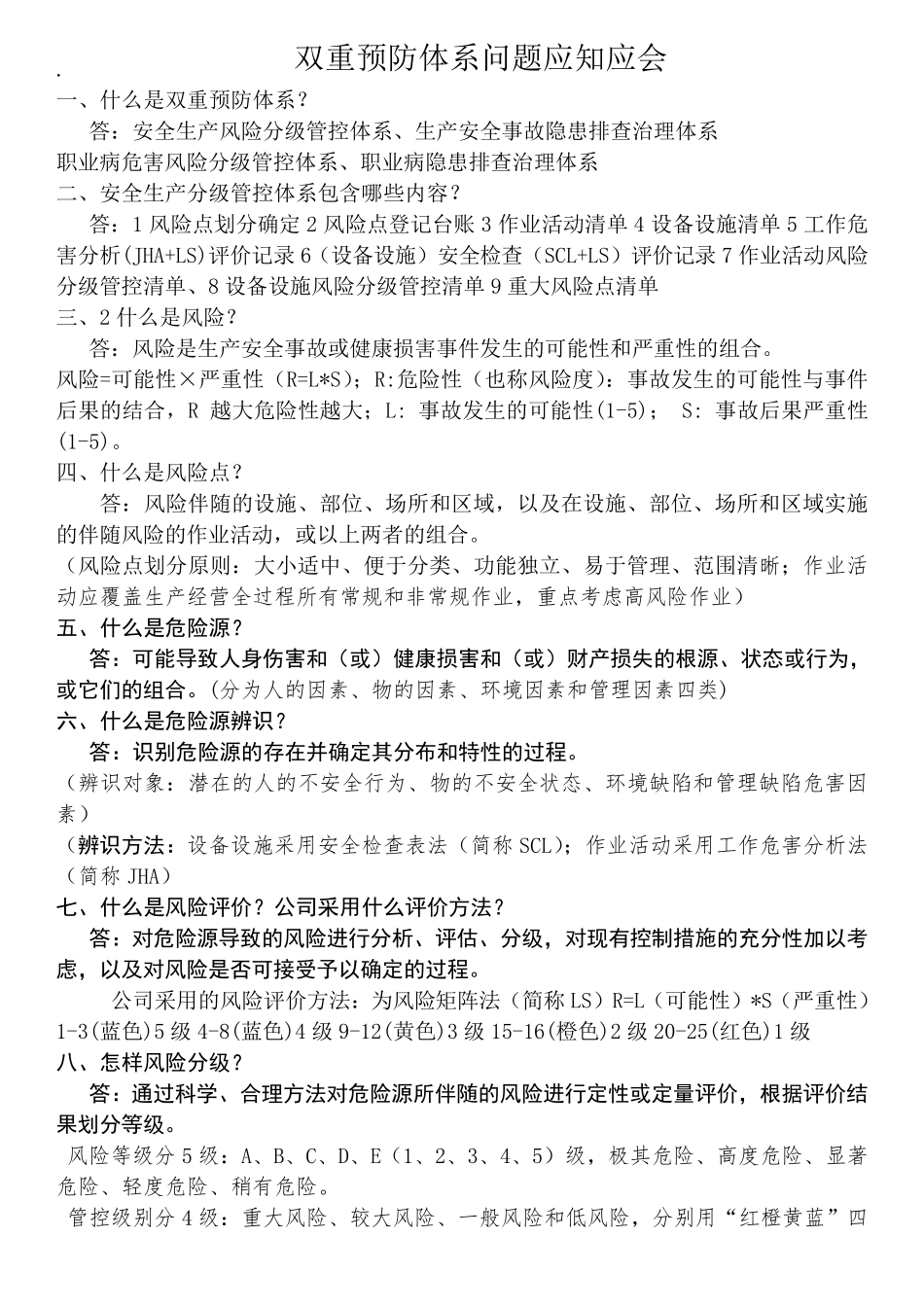
. 双重预防体系问题应知应会 一、什么是双重预防体系? 答:安全生产风险分级管控体系、生产安全事故隐患排查治理体系 职业病危害风险分级管控体系、职业病隐患排查治理体系 二、安全生产分级管控体系包含哪些内容? 答:1 风险点划分确定2 风险点登记台账3 作业活动清单4 设备设施清单5 工作危害分析(JHA+LS)评价记录6(设备设施)安全检查(SCL+LS)评价记录7 作业活动风险分级管控清单、8 设备设施风险分级管控清单9 重大风险点清单 三、2 什么是风险? 答:风险是生产安全事故或健康损害事件发生的可能性和严重性的组合。 风险=可能性×严重性(R=L*S);R:危险性(也称风险度):事故发生的可能性与事件后果的结合,R 越大危险性越大;L: 事故发生的可能性(1-5); S: 事故后果严重性(1-5)。 四、什么是风险点? 答:风险伴随的设施、部位、场所和区域,以及在设施、部位、场所和区域实施的伴随风险的作业活动,或以上两者的组合。 (风险点划分原则:大小适中、便于分类、功能独立、易于管理、范围清晰;作业活动应覆盖生产经营全过程所有常规和非常规作业,重点考虑高风险作业) 五、什么是危险源? 答:可能导致人身伤害和(或)健康损害和(或)财产损失的根源、状态或行为,或它们的组合。(分为人的因素、物的因素、环境因素和管理因素四类) 六、什么是危险源辨识? 答:识别危险源的存在并确定其分布和特性的过程。 (辨识对象:潜在的人的不安全行为、物的不安全状态、环境缺陷和管理缺陷危害因素) (辨识方法:设备设施采用安全检查表法(简称SCL);作业活动采用工作危害分析法(简称JHA) 七、什么是风险评价?公司采用什么评价方法? 答:对危险源导致的风险进行分析、评估、分级,对现有控制措施的充分性加以考虑,以及对风险是否可接受予以确定的过程。 公司采用的风险评价方法:为风险矩阵法(简称 LS)R=L(可能性)*S(严重性) 1-3(蓝色)5 级4-8(蓝色)4 级9-12(黄色)3 级15-16(橙色)2 级20-25(红色)1 级 八、怎样风险分级? 答:通过科学、合理方法对危险源所伴随的风险进行定性或定量评价,根据评价结果划分等级。 风险等级分5 级:A、B、C、D、E(1、2、3、4、5)级,极其危险、高度危险、显著危险、轻度危险、稍有危险。 管控级别分4 级:重大风险、较大风险、一般风险和低风险,分别用“红橙黄蓝”四种颜色标示, 实施分级管控,详见附表。 表3-1 事故发生的可能性L...

1、当您付费下载文档后,您只拥有了使用权限,并不意味着购买了版权,文档只能用于自身使用,不得用于其他商业用途(如 [转卖]进行直接盈利或[编辑后售卖]进行间接盈利)。
2、本站所有内容均由合作方或网友上传,本站不对文档的完整性、权威性及其观点立场正确性做任何保证或承诺!文档内容仅供研究参考,付费前请自行鉴别。
3、如文档内容存在违规,或者侵犯商业秘密、侵犯著作权等,请点击“违规举报”。

碎片内容

双重预防体系问题应知应会

您可能关注的文档

确认删除?
VIP
微信客服
  • 扫码咨询
会员Q群
  • 会员专属群点击这里加入QQ群
客服邮箱
回到顶部