电脑桌面
添加小米粒文库到电脑桌面
安装后可以在桌面快捷访问

2024年易哈佛期货从业投资分析考试重点整理VIP免费

2024年易哈佛期货从业投资分析考试重点整理_第1页
1/17
2024年易哈佛期货从业投资分析考试重点整理_第2页
2/17
2024年易哈佛期货从业投资分析考试重点整理_第3页
3/17
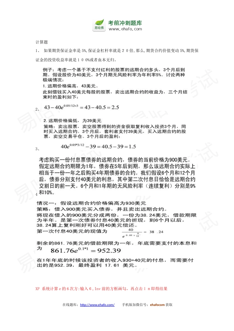
计算题1、如果期货保证金率是5%,保证金杠杆率就是20倍,那么,期货合约价值变动5%,期货保证金的投资收益率就是100%或者血本无归。2、3、4XP系统计算e的6次方:输入6,Inv前的方框画勾,再点击ln即得结果在线题库:http://www.ehafo.com/手机版加微信号:ehafocom获取5、P61贴现率:3个月后到期应付100万元,现在银行只兑付98万元,则3个月的贴现率就是(100-98)98=2.04%合年率8.16%,如果银行只兑付98.5万元,则3个月的贴现率就是(100-98.5)/98.5=1.52%,合年率6.08%6、P90期末库存=期初库存+当期产量+当期进口量-当期出口量-当期消费7、P129盘面压榨利润+豆粕价格*出粕率(78%)+豆油价格*出油率(18%)-大豆价格8、刚铁成本/吨=铁矿石成本/吨+焦炭成本/吨+400元/吨(生铁制成费)+450元/吨(粗钢制成费)+200元/吨(轧钢费)9、P136有色金属进口成本=(LME3个月期货价格+现货升贴水+到岸升水*(1+进口关税率)*(1+增值税率)*汇率+杂费有色金属出口成本=(国内现货价*(1+出口关税)*(1-出口退税率)+运费+杂费)/汇率10、P145进口到岸价=((MOSE价格+贴水)*汇率*(1+进口关税)*(1+增值税率))+消费税+其他费用11、P146PTA生产成本计算:国内PTA生产成本=-0.655*PX价格+1200元国外PTA生产成本=0.655*PX价格+130美元PVC生产成本计算:电石法PVC生产成本=1.45*电石价格+0.76*氯气价格乙烯法PVC生产成本=0.48*依稀价格+0.65*氯气价格进口单体法pvc生产成本=1.025*VCM价格=1.6*1.025EDC12、P160市盈率=∑(总股本*股价)/∑(总股本*每股收益)市盈率是指指数成份股的总市值/指数成份股净利润市净率是指指数成份股总市值/指数成份股净资产13、P170债券的估值:V代表内在价值,A代表面值,y是该债券的到期收益率,T是债券到期时间,C是债券每期支付的利息。14、P172泰勒法则在线题库:http://www.ehafo.com/手机版加微信号:ehafocom获取15、P177购买力平价理论表示商品的本国价格表示商品的外国价格是汇率相对购买力平价:、分别代表当期和基期的汇率,、分别代表A国当期和基期的物价水平,、分别代表B国当期和基期的物价水平。例如:假定同一组商品在英国由原先的5英镑上升到6英镑,在美国则由原来的10美元上升到15美元,那么英镑兑美元的汇率就会从1英镑2美元上升至1英镑2.5美元(=2*/=2.5)16、P178(1)无抛补的利率平价。假设投资期限为1年,i是本国利率,是外国的利率,即期汇率为e,投资者预期1年后的汇率为,则无抛补利率平价的表达式如下:i-=(2)抛补的利率平价假设本国金融市场上一年期存款利率为i,外国金融市场上同种利率为,即期汇率为e(这里采用直接标价法),一年期远期汇率是f,则抛补的利率平价的一般形式为:i-=(f-e)/e17、P286组合投资型套期保值某公司将在3个月后购买5000吨铜,该公司测算出3个月内现货铜的价格变动标准差σX=0.033,3个月内伦敦期货铜价格变动的标准差σQ=0.039,3个月内现货铜的价格在线题库:http://www.ehafo.com/手机版加微信号:ehafocom获取变动与3个月内期货铜价格变动的相关系数ρ=0.85。根据以上数据,该公司可以算出其最佳套期比率为0.85×0.033/0.039=0.72。由于伦敦铜的一手期货合约的标的是25吨,因此该公司应购买期货合约为5000/25×0.72=144手.R=ρσX/σQΔX为套保期限内现货价格的变化量;ΔQ为套保期限内期货价格的变化量;并且假定现货和期货二个市场价格的变动服从正态分布。σX为ΔX的标准差;σQ为ΔQ的标准差;ρ为ΔX和ΔQ之间的相关系数;R为套期保值比率。18、P314正向期现套利成本=交易手续费+交割手续费+运输费+入库费+检验费+仓单升贴水+仓储费+增值税+资金占用费2009年10月14日,上海天然橡胶期货1001合约价格为18790元/吨,当日天胶现货成交均价为17505元/吨,可知基差为1285元/吨。此时基差为负值,且绝对值偏高,出现了实物交割的期现套利机会。因此可以进行买入天然橡胶现货,并相应抛售在1001期货合约,以赚取中间的基差空间。1、交易手续费:期货3元/吨,点胶费10元/吨,计13元/吨2、交割手续费:4元/...

1、当您付费下载文档后,您只拥有了使用权限,并不意味着购买了版权,文档只能用于自身使用,不得用于其他商业用途(如 [转卖]进行直接盈利或[编辑后售卖]进行间接盈利)。
2、本站所有内容均由合作方或网友上传,本站不对文档的完整性、权威性及其观点立场正确性做任何保证或承诺!文档内容仅供研究参考,付费前请自行鉴别。
3、如文档内容存在违规,或者侵犯商业秘密、侵犯著作权等,请点击“违规举报”。

碎片内容

2024年易哈佛期货从业投资分析考试重点整理

您可能关注的文档

山水人家+ 关注
实名认证
内容提供者

读万卷书,行万里路。

确认删除?
VIP
微信客服
  • 扫码咨询
会员Q群
  • 会员专属群点击这里加入QQ群
客服邮箱
回到顶部