电脑桌面
添加小米粒文库到电脑桌面
安装后可以在桌面快捷访问

呼吸机使用流程VIP免费

呼吸机使用流程_第1页
1/3
呼吸机使用流程_第2页
2/3
呼吸机使用流程_第3页
3/3
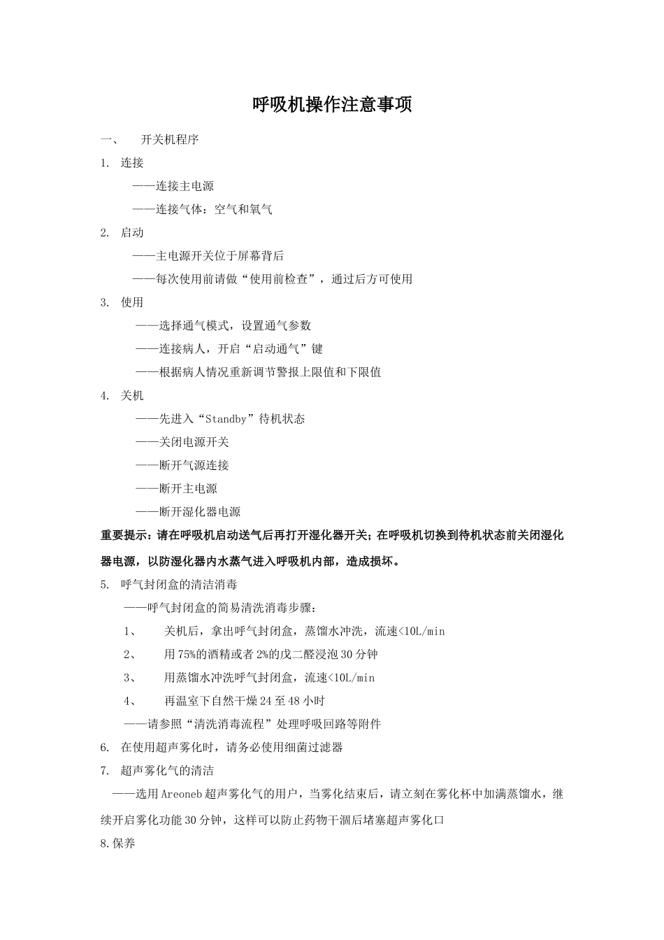
呼吸机使用流程开机(主机、湿化器),机器自检完成后进入“通气模式选择”屏幕,并进行密闭性检测(若监测的呼出潮气量VTe与设置的潮气量VT相差+_10%即正常)选择模式:IPPV间歇正压通气,SIMV同步间歇指令通气,ASB辅助自主呼吸,BIPAP双水平气道正压通气设置参数:O2浓度,Vt潮气量,f呼吸频率和Tinsp吸气时间决定I:E大小,PEEP呼气末正压,PASB自主呼吸压力支持设置报警限值:Paw气道压力,MV分钟通气量,ftot总呼吸频率,VTi吸入潮气量,Tapnea窒息报警时间依据“数据监测”键观察病人即时情况,指导脱机确定无误后连接病人接通电源(主机和湿化器或人工鼻)、气源(氧气)、连接管道和专用模拟肺关机:长时间按机器右下角“待机键”直至屏幕出现Standby时再按机器右边的“报警复位”键,最后按主机、湿化器的开关关机呼吸机操作注意事项一、开关机程序1.连接——连接主电源——连接气体:空气和氧气2.启动——主电源开关位于屏幕背后——每次使用前请做“使用前检查”,通过后方可使用3.使用——选择通气模式,设置通气参数——连接病人,开启“启动通气”键——根据病人情况重新调节警报上限值和下限值4.关机——先进入“Standby”待机状态——关闭电源开关——断开气源连接——断开主电源——断开湿化器电源重要提示:请在呼吸机启动送气后再打开湿化器开关;在呼吸机切换到待机状态前关闭湿化器电源,以防湿化器内水蒸气进入呼吸机内部,造成损坏。5.呼气封闭盒的清洁消毒——呼气封闭盒的简易清洗消毒步骤:1、关机后,拿出呼气封闭盒,蒸馏水冲洗,流速<10L/min2、用75%的酒精或者2%的戊二醛浸泡30分钟3、用蒸馏水冲洗呼气封闭盒,流速<10L/min4、再温室下自然干燥24至48小时——请参照“清洗消毒流程”处理呼吸回路等附件6.在使用超声雾化时,请务必使用细菌过滤器7.超声雾化气的清洁——选用Areoneb超声雾化气的用户,当雾化结束后,请立刻在雾化杯中加满蒸馏水,继续开启雾化功能30分钟,这样可以防止药物干涸后堵塞超声雾化口8.保养——主机上滤网请定期清洗,其余日常保养请参阅“维护”说明——空气压缩机的积水杯请及时清空,积水最多不能超过积水杯一半的容量——空气压缩机的两片空气过滤膜需要及时清洁,建议每两周清洁一次——请在中央供气出口加汽水分离器,以防水汽进入呼吸机内部,造成损坏——呼吸机使用每5000小时需要维护一次,请联系当地维修工程师

1、当您付费下载文档后,您只拥有了使用权限,并不意味着购买了版权,文档只能用于自身使用,不得用于其他商业用途(如 [转卖]进行直接盈利或[编辑后售卖]进行间接盈利)。
2、本站所有内容均由合作方或网友上传,本站不对文档的完整性、权威性及其观点立场正确性做任何保证或承诺!文档内容仅供研究参考,付费前请自行鉴别。
3、如文档内容存在违规,或者侵犯商业秘密、侵犯著作权等,请点击“违规举报”。

碎片内容

呼吸机使用流程

确认删除?
VIP
微信客服
  • 扫码咨询
会员Q群
  • 会员专属群点击这里加入QQ群
客服邮箱
回到顶部