电脑桌面
添加小米粒文库到电脑桌面
安装后可以在桌面快捷访问

高中化学基本概念和基本理论 知识点梳理汇总VIP免费

高中化学基本概念和基本理论 知识点梳理汇总_第1页
1/54
高中化学基本概念和基本理论 知识点梳理汇总_第2页
2/54
高中化学基本概念和基本理论 知识点梳理汇总_第3页
3/54
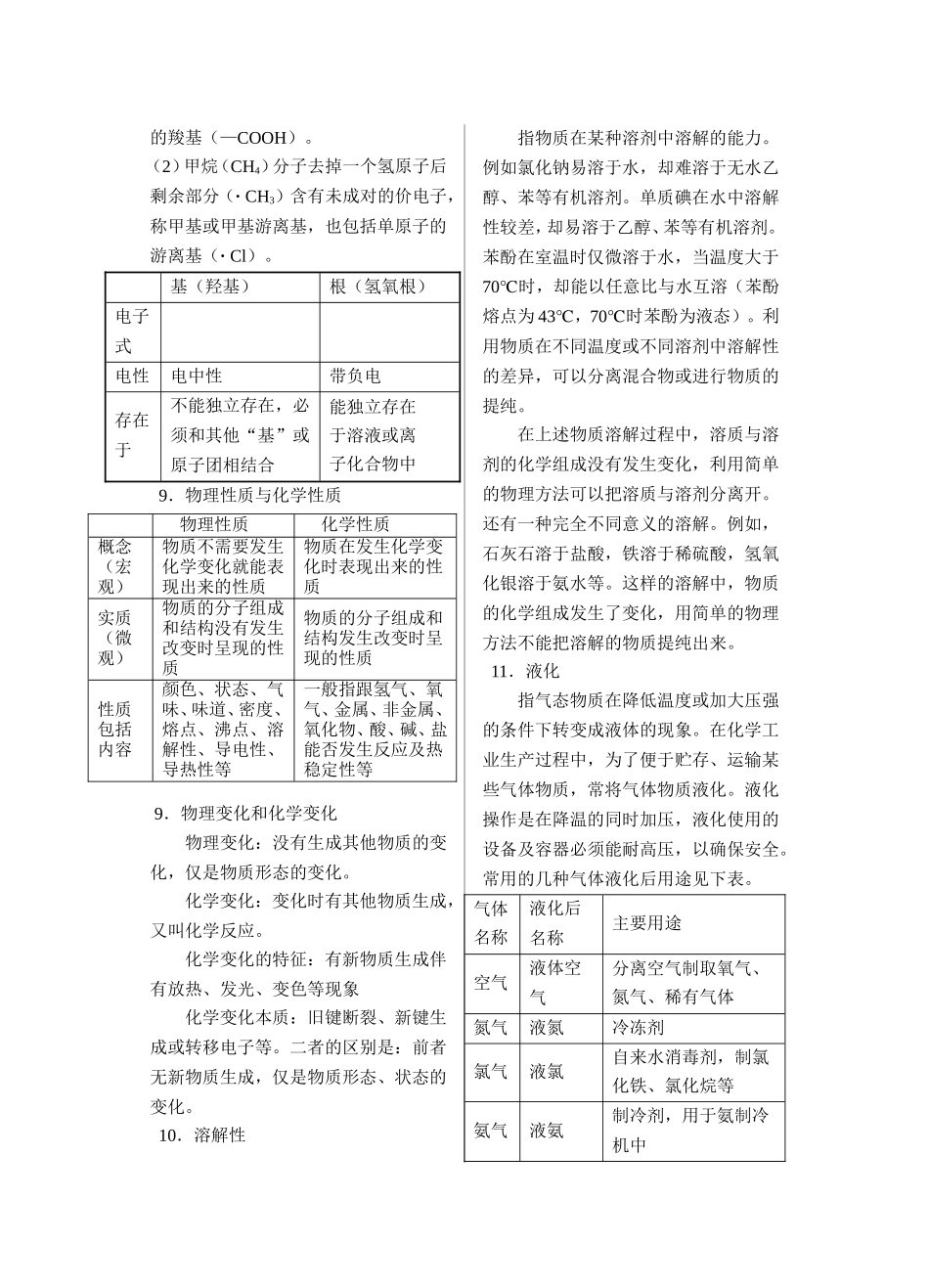
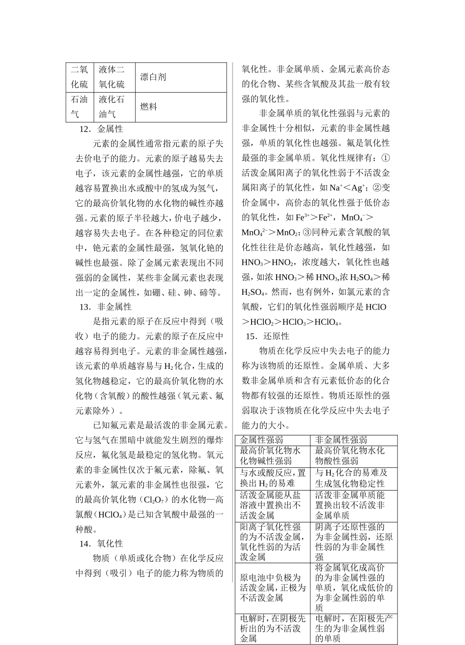
第一部分高中化学基本概念和基本理论一.物质的组成、性质和分类:(一)掌握基本概念1.分子:分子是能独立存在并保持物质化学性质的一种微粒。(1)分子、同原子、离子一样是构成物质的基本微粒.(2)按组成分子的原子个数可分为:单原子分子如:He、Ne、Ar、Kr…双原子分子如:O2、H2、HCl、NO…多原子分子如:H2O、P4、C6H12O6…2.原子:原子是化学变化中的最小微粒。确切地说,在化学反应中原子核不变,只有核外电子发生变化。(1)原子是组成某些物质(如金刚石、晶体硅、二氧化硅等原子晶体)和分子的基本微粒。(2)原子是由原子核(中子、质子)和核外电子构成的。3.离子:离子是指带电荷的原子或原子团。(1)离子可分为:阳离子:Li+、Na+、H+、NH4+…阴离子:Cl–、O2–、OH–、SO42–…(2)存在离子的物质:①离子化合物中:NaCl、CaCl2、Na2SO4…②电解质溶液中:盐酸、NaOH溶液…③金属晶体中:钠、铁、钾、铜…4.元素:元素是具有相同核电荷数(即质子数)的同—类原子的总称。(1)元素与物质、分子、原子的区别与联系:物质是由元素组成的(宏观看);物质是由分子、原子或离子构成的(微观看)。(2)某些元素可以形成不同的单质(性质、结构不同)—同素异形体。(3)各种元素在地壳中的质量分数各不相同,占前五位的依次是:O、Si、Al、Fe、Ca。5.同位素:是指同一元素不同核素之间互称同位素,即具有相同质子数,不同中子数的同一类原子互称同位素。如H有三种同位素:11H、21H、31H(氕、氘、氚)。6.核素:核素是具有特定质量数、原子序数和核能态,而且其寿命足以被观察的一类原子。(1)同种元素可以有若干种不同的核素—同位素。(2)同一种元素的各种核素尽管中子数不同,但它们的质子数和电子数相同。核外电子排布相同,因而它们的化学性质几乎是相同的。7.原子团:原子团是指多个原子结合成的集体,在许多反应中,原子团作为一个集体参加反应。原子团有几下几种类型:根(如SO42-、OHˉ、CH3COOˉ等)、官能团(有机物分子中能反映物质特殊性质的原子团,如—OH、—NO2、—COOH等)、游离基(又称自由基、具有不成价电子的原子团,如甲基游离基·CH3)。8.基:化合物中具有特殊性质的一部分原子或原子团,或化合物分子中去掉某些原子或原子团后剩下的原子团。(1)有机物的官能团是决定物质主要性质的基,如醇的羟基(—OH)和羧酸的羧基(—COOH)。(2)甲烷(CH4)分子去掉一个氢原子后剩余部分(·CH3)含有未成对的价电子,称甲基或甲基游离基,也包括单原子的游离基(·Cl)。基(羟基)根(氢氧根)电子式电性电中性带负电存在于不能独立存在,必须和其他“基”或原子团相结合能独立存在于溶液或离子化合物中9.物理性质与化学性质9.物理变化和化学变化物理变化:没有生成其他物质的变化,仅是物质形态的变化。化学变化:变化时有其他物质生成,又叫化学反应。化学变化的特征:有新物质生成伴有放热、发光、变色等现象化学变化本质:旧键断裂、新键生成或转移电子等。二者的区别是:前者无新物质生成,仅是物质形态、状态的变化。10.溶解性指物质在某种溶剂中溶解的能力。例如氯化钠易溶于水,却难溶于无水乙醇、苯等有机溶剂。单质碘在水中溶解性较差,却易溶于乙醇、苯等有机溶剂。苯酚在室温时仅微溶于水,当温度大于70℃时,却能以任意比与水互溶(苯酚熔点为43℃,70℃时苯酚为液态)。利用物质在不同温度或不同溶剂中溶解性的差异,可以分离混合物或进行物质的提纯。在上述物质溶解过程中,溶质与溶剂的化学组成没有发生变化,利用简单的物理方法可以把溶质与溶剂分离开。还有一种完全不同意义的溶解。例如,石灰石溶于盐酸,铁溶于稀硫酸,氢氧化银溶于氨水等。这样的溶解中,物质的化学组成发生了变化,用简单的物理方法不能把溶解的物质提纯出来。11.液化指气态物质在降低温度或加大压强的条件下转变成液体的现象。在化学工业生产过程中,为了便于贮存、运输某些气体物质,常将气体物质液化。液化操作是在降温的同时加压,液化使用的设备及容器必须能耐高压,以确保安全。常用的几种气体液化后用途见下表。气体名称液化后...

1、当您付费下载文档后,您只拥有了使用权限,并不意味着购买了版权,文档只能用于自身使用,不得用于其他商业用途(如 [转卖]进行直接盈利或[编辑后售卖]进行间接盈利)。
2、本站所有内容均由合作方或网友上传,本站不对文档的完整性、权威性及其观点立场正确性做任何保证或承诺!文档内容仅供研究参考,付费前请自行鉴别。
3、如文档内容存在违规,或者侵犯商业秘密、侵犯著作权等,请点击“违规举报”。

碎片内容

高中化学基本概念和基本理论 知识点梳理汇总

确认删除?
VIP
微信客服
  • 扫码咨询
会员Q群
  • 会员专属群点击这里加入QQ群
客服邮箱
回到顶部