电脑桌面
添加小米粒文库到电脑桌面
安装后可以在桌面快捷访问

高新技术产业开发区道路工程施工测量监理实施细则VIP免费

高新技术产业开发区道路工程施工测量监理实施细则_第1页
1/7
高新技术产业开发区道路工程施工测量监理实施细则_第2页
2/7
高新技术产业开发区道路工程施工测量监理实施细则_第3页
3/7
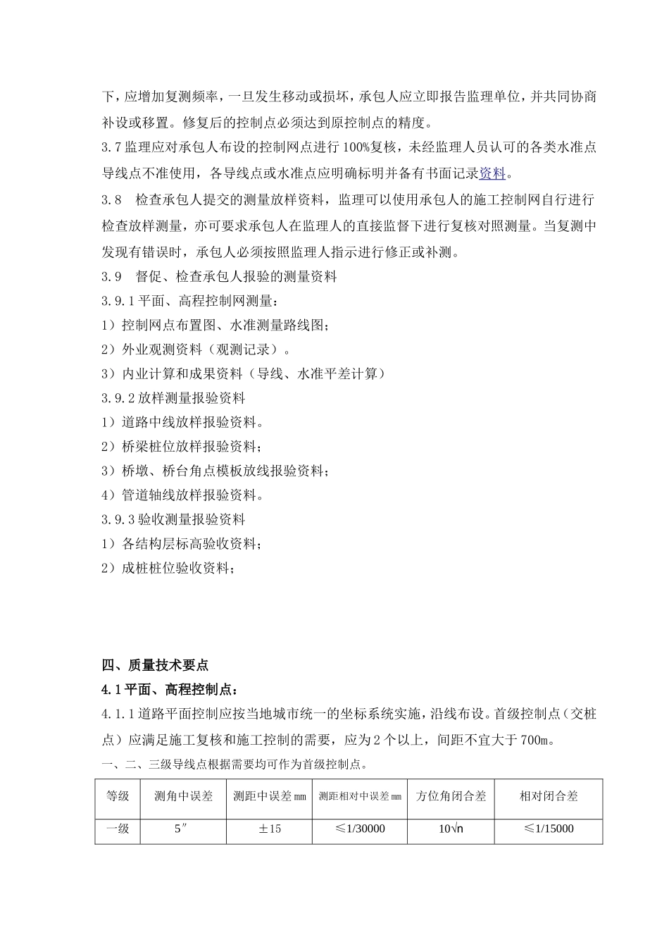
施工测量监理实施细则一、工程概况与测量工作的特点二、质量控制标准《工程测量规范》(GB50026-2007)《城镇道路工程施工验收规范》(CJJ1-2008)《城市桥梁工程施工与质量验收规范》(CJJ2-2008)《给水排水管道工程施工及验收规范》(GB50268-2008)三、监理工作流程3.1审查承包方的施工组织设计中关于测量技术措施的内容,或测量专项施工方案,测量方案应由技术负责人审核确认。3.2检查测量仪器是否满足施工控制的要求,测量仪器是否经过年度鉴定。(全站仪、水准仪等一般测量仪器为一年一检)3.3检查承包商的质量保证体系是否完善,测量放样是否有专人负责,是否有合格的自检、复核制度,测量人员是否具备相应的专业技术资质。是否采用正规记录手簿、表式。3.4基准点的移交一般由监理工程师向承包人交桩。监理移交后应督促施工承包单位在收到上述基准数据后进行复检验算。若对该数据有异议,应在复测后及时报告监理单位,共同进行核实。核实后的数据应经设计单位确认后,监理单位重新以书面形式提供。不符合不符合符合符合3.5督促施工单位对工程控制点定期进行复测,在有可能受外界影响发生变化的情况业主书面移交原始测量控制点监理复核原始测量控制点施工单位校核原始测量控制点投入使用施工单位定期校核下,应增加复测频率,一旦发生移动或损坏,承包人应立即报告监理单位,并共同协商补设或移置。修复后的控制点必须达到原控制点的精度。3.7监理应对承包人布设的控制网点进行100%复核,未经监理人员认可的各类水准点导线点不准使用,各导线点或水准点应明确标明并备有书面记录资料。3.8检查承包人提交的测量放样资料,监理可以使用承包人的施工控制网自行进行检查放样测量,亦可要求承包人在监理人的直接监督下进行复核对照测量。当复测中发现有错误时,承包人必须按照监理人指示进行修正或补测。3.9督促、检查承包人报验的测量资料3.9.1平面、高程控制网测量:1)控制网点布置图、水准测量路线图;2)外业观测资料(观测记录)。3)内业计算和成果资料(导线、水准平差计算)3.9.2放样测量报验资料1)道路中线放样报验资料。2)桥梁桩位放样报验资料;3)桥墩、桥台角点模板放线报验资料;4)管道轴线放样报验资料。3.9.3验收测量报验资料1)各结构层标高验收资料;2)成桩桩位验收资料;四、质量技术要点4.1平面、高程控制点:4.1.1道路平面控制应按当地城市统一的坐标系统实施,沿线布设。首级控制点(交桩点)应满足施工复核和施工控制的需要,应为2个以上,间距不宜大于700m。一、二、三级导线点根据需要均可作为首级控制点。等级测角中误差测距中误差mm测距相对中误差mm方位角闭合差相对闭合差一级5″±15≤1/3000010√n≤1/15000二级8″±15≤1/1400016√n≤1/10000三级12″±15≤1/700024√n≤1/5000施工控制导线测量的主要技术指标等级测距中误差mm测距相对中误差mm方位角闭合差相对闭合差施工控制±20≤1/3000040√n≤1/40004.1.2高程控制宜布设成附合路线,应在当地城市建立的高程系统下进行。并应按二、三等级水准测量方法建立首级工程控制。施工控制导线测量的主要技术指标等级每千米高差全中误差mm往返较差、闭合(mm)二等≤2±4√L三等≤6±12√L4.2道路工程的测量工作:4.2.1测量作业前,应采用不同数据采集人的方法,分别核对从图纸上所采集的数据、实测数据的计算过程与计算结果,并应据以判定测量成果的有效性。4.2.2定测中线上,应设立线路起终点桩、百米桩、平曲线控制桩、转点桩等。道路的中线桩的间距宜为10-20m。当曲线长度≤40m时,桩间距宜≤5m;当曲线长度>40m时,桩间距宜≤10m。4.2.3施工放样点的点位允许误差(cm):横向偏位要求≤1≤1.5≤2≤3其他点位放样允许偏差0.711.325例人行道中线块石挡土墙基层中线路床中线一般桩位4.2.4路床及各结构层标高,严格按设计要求和测量规范进行100%进行复核,并符合下表规定:级配砂砾及级配碎石、石灰稳定土类基层和底基层允许偏差项目允许偏差检验频率检验方法范围点数中线偏位(mm)≤20100m1用经纬仪测量纵断高程(mm)基层±1520m1用水准仪测量底基层±20平整度(mm)基层≤1020m路宽(m)<91用...

1、当您付费下载文档后,您只拥有了使用权限,并不意味着购买了版权,文档只能用于自身使用,不得用于其他商业用途(如 [转卖]进行直接盈利或[编辑后售卖]进行间接盈利)。
2、本站所有内容均由合作方或网友上传,本站不对文档的完整性、权威性及其观点立场正确性做任何保证或承诺!文档内容仅供研究参考,付费前请自行鉴别。
3、如文档内容存在违规,或者侵犯商业秘密、侵犯著作权等,请点击“违规举报”。

碎片内容

高新技术产业开发区道路工程施工测量监理实施细则

您可能关注的文档

确认删除?
VIP
微信客服
  • 扫码咨询
会员Q群
  • 会员专属群点击这里加入QQ群
客服邮箱
回到顶部