电脑桌面
添加小米粒文库到电脑桌面
安装后可以在桌面快捷访问

客户关系管理实验报告

客户关系管理实验报告_第1页
1/13
客户关系管理实验报告_第2页
2/13
客户关系管理实验报告_第3页
3/13
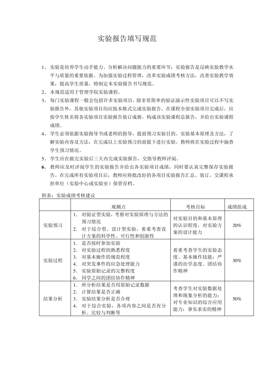
学生学号 实验课成绩 学 生 实 验 报 告 书 实验课程名称 客户关系管理 开 课 学 院 管理学院 指导教师姓名 学 生 姓 名 学生专业班级 2 0 1 2 —2 0 1 3 学年 第 一 学期 实验报告填写规范 1、 实验是培养学生动手能力、分析解决问题能力的重要环节;实验报告是反映实验教学水平与质量的重要依据。为加强实验过程管理,改革实验成绩考核方法,改善实验教学效果,提高学生质量,特制定本实验报告书写规范。 2、 本规范适用于管理学院实验课程。 3、 每门实验课程一般会包括许多实验项目,除非常简单的验证演示性实验项目可以不写实验报告外,其他实验项目均应按本格式完成实验报告。在课程全部实验项目完成后,应按学生姓名将各实验项目实验报告装订成册,构成该实验课程总报告,并给出实验课程成绩。 4、 学生必须依据实验指导书或老师的指导,提前预习实验目的、实验基本原理及方法,了解实验内容及方法,在完成以上实验预习的前提下进行实验。教师将在实验过程中抽查学生预习情况。 5、 学生应在做完实验后三天内完成实验报告,交指导教师评阅。 6 、 教师应及时评阅学生的实验报告并给出各实验项目成绩,同时要认真完整保存实验报告。在完成所有实验项目后,教师应将批改好的各项目实验报告汇总、装订,交课程承担单位(实验中心或实验室)保管存档。 附表:实验成绩考核建议 观测点 考核目标 成绩组成 实验预习 1. 对验证型实验,考察对实验原理与方法的预习情况 2. 对于综合型、设计型实验,着重考查设计方案的科学性、可行性和创新性 对实验目的和基本原理的认识程度,对实验方案的设计能力 20% 实验过程 1. 是否按时参加实验 2. 对实验过程的熟悉程度 3. 对基本操作的规范程度 4. 对突发事件的应急处理能力 5. 实验原始记录的完整程度 6. 同学之间的团结协作精神 着重考查学生的实验态度、基本操作技能;严谨的治学态度、团结协作精神 30% 结果分析 1. 所分析结果是否用原始记录数据 2. 计算结果是否正确 3. 实验结果分析是否合理 4. 对于综合实验,各项内容之间是否有分析、比较与判断等 考查学生对实验数据处理和现象分析的能力;对专业知识的综合应用能力;事实求实的精神 50% 实验项目名称 客户关系管理 实验者 专业班级 同组者 实验日期 一、实验目的、意义 通过本实验课程,加深客户管理(以下简称 CRM)的理论教学和增...

1、当您付费下载文档后,您只拥有了使用权限,并不意味着购买了版权,文档只能用于自身使用,不得用于其他商业用途(如 [转卖]进行直接盈利或[编辑后售卖]进行间接盈利)。
2、本站所有内容均由合作方或网友上传,本站不对文档的完整性、权威性及其观点立场正确性做任何保证或承诺!文档内容仅供研究参考,付费前请自行鉴别。
3、如文档内容存在违规,或者侵犯商业秘密、侵犯著作权等,请点击“违规举报”。

碎片内容

客户关系管理实验报告

小辰2+ 关注
实名认证
内容提供者

出售各种资料和文档

确认删除?
VIP
微信客服
  • 扫码咨询
会员Q群
  • 会员专属群点击这里加入QQ群
客服邮箱
回到顶部