电脑桌面
添加小米粒文库到电脑桌面
安装后可以在桌面快捷访问

摄像头工作原理及简单提高图片清晰度,分辨率

摄像头工作原理及简单提高图片清晰度,分辨率_第1页
1/6
摄像头工作原理及简单提高图片清晰度,分辨率_第2页
2/6
摄像头工作原理及简单提高图片清晰度,分辨率_第3页
3/6
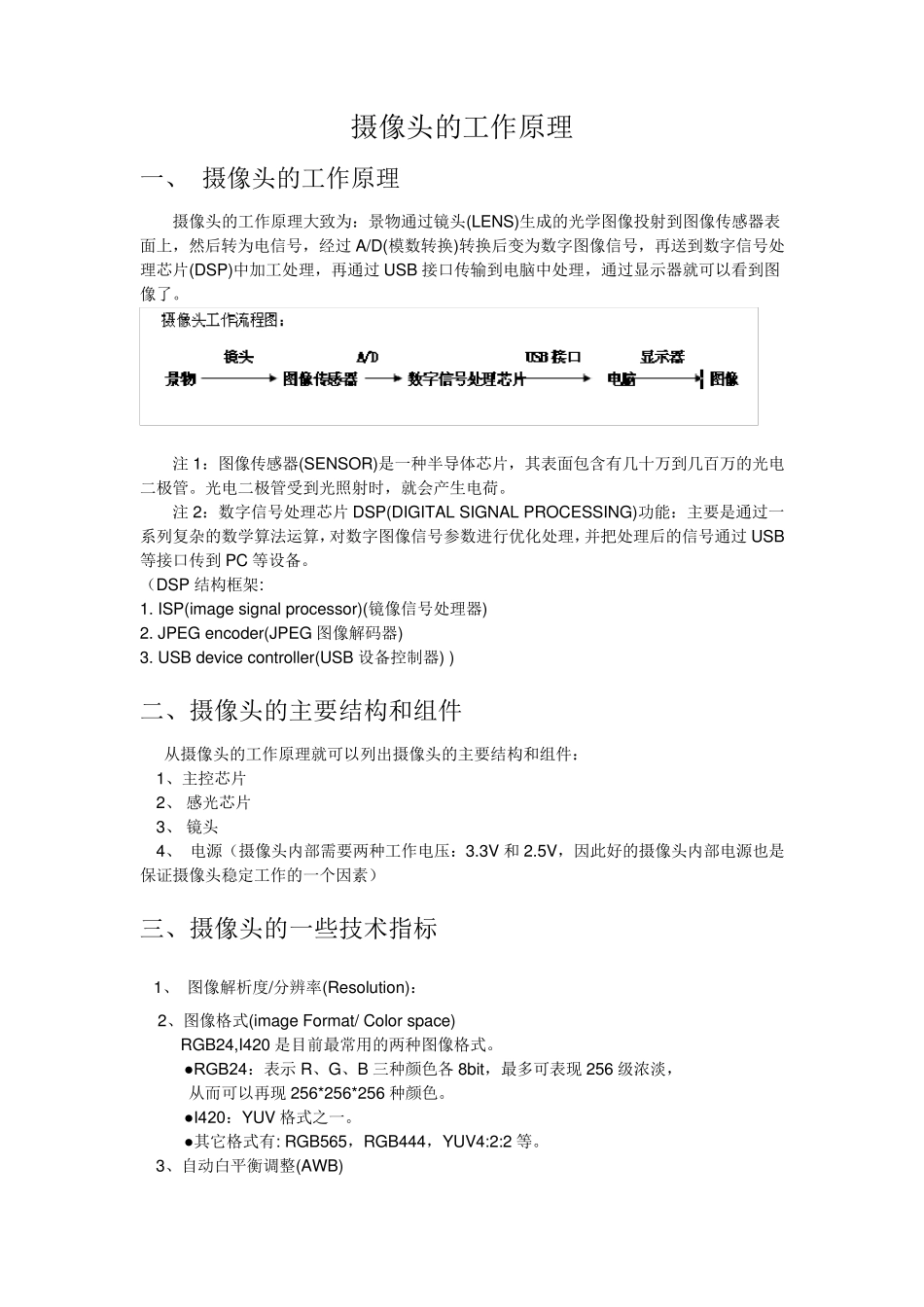
摄像头的工作原理 一、 摄像头的工作原理 摄像头的工作原理大致为:景物通过镜头(LENS)生成的光学图像投射到图像传感器表面上,然后转为电信号,经过 A/D(模数转换)转换后变为数字图像信号,再送到数字信号处理芯片(DSP)中加工处理,再通过 USB 接口传输到电脑中处理,通过显示器就可以看到图像了。 注 1:图像传感器(SENSOR)是一种半导体芯片,其表面包含有几十万到几百万的光电二极管。光电二极管受到光照射时,就会产生电荷。 注 2:数字信号处理芯片 DSP(DIGITAL SIGNAL PROCESSING)功能:主要是通过一系列复杂的数学算法运算,对数字图像信号参数进行优化处理,并把处理后的信号通过 USB等接口传到 PC 等设备。 (DSP 结构框架: 1. ISP(image signal processor)(镜像信号处理器) 2. JPEG encoder(JPEG 图像解码器) 3. USB device controller(USB 设备控制器) ) 二、摄像头的主要结构和组件 从摄像头的工作原理就可以列出摄像头的主要结构和组件: 1、主控芯片 2、 感光芯片 3、 镜头 4、 电源(摄像头内部需要两种工作电压:3.3V 和 2.5V,因此好的摄像头内部电源也是保证摄像头稳定工作的一个因素) 三、摄像头的一些技术指标 1、 图像解析度/分辨率(Resolution): 2、图像格式(image Format/ Color space) RGB24,I420 是目前最常用的两种图像格式。 ●RGB24:表示 R、G、B 三种颜色 各 8bit,最多 可表现 256 级 浓 淡 , 从而 可以再现 256*256*256 种颜色 。 ●I420:YUV 格式之 一。 ●其它 格式有: RGB565,RGB444,YUV4:2:2 等。 3、自 动 白 平 衡 调 整 (AWB) 定义:要求在不同色温环境下,照白色的物体,屏幕中的图像应也是白色的。 色温表示光谱成份,光的颜色。色温低表示长波光成分多。 当色温改变时,光源中三基色(红、绿、蓝)的比例会发生变化, 需要调节三基色的比例来达到彩色的平衡,这就是白平衡调节的实际。 4、图像压缩方式 JPEG:(joint photographic expert group)静态图像压缩方式。 一种有损图像的压缩方式。压缩比越大,图像质量也就越差。当图像精度要求 不高存储空间有限时,可以选择这种格式。目前大部分数码相机都使用 JPEG 格式。 5、彩色深度(色彩位数) 反映对色彩的识别能力和成像的色彩表现能力,实际就是A/D 转换器的量化精度, 是指将信号分成多少个等级。常用色彩位数(bit)表示。彩色深度越高,...

1、当您付费下载文档后,您只拥有了使用权限,并不意味着购买了版权,文档只能用于自身使用,不得用于其他商业用途(如 [转卖]进行直接盈利或[编辑后售卖]进行间接盈利)。
2、本站所有内容均由合作方或网友上传,本站不对文档的完整性、权威性及其观点立场正确性做任何保证或承诺!文档内容仅供研究参考,付费前请自行鉴别。
3、如文档内容存在违规,或者侵犯商业秘密、侵犯著作权等,请点击“违规举报”。

碎片内容

摄像头工作原理及简单提高图片清晰度,分辨率

您可能关注的文档

确认删除?
VIP
微信客服
  • 扫码咨询
会员Q群
  • 会员专属群点击这里加入QQ群
客服邮箱
回到顶部