电脑桌面
添加小米粒文库到电脑桌面
安装后可以在桌面快捷访问

明德学校本课程评价方案

明德学校本课程评价方案_第1页
1/6
明德学校本课程评价方案_第2页
2/6
明德学校本课程评价方案_第3页
3/6
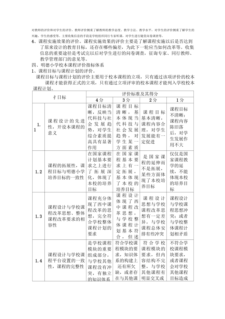
明德小学学校本地方课程评价方案一、评价的背景明德小学校本课程的一个特点是对现有学科知识的整合,重视对科学知识的应用。学科知识的整合一方面强调同一学科内不同知识在学习阶段和教学方法的选择上的不同;另一方面也强调不同学科知识学习的相互配合,以达到提高学习效率的目的,最终实现不同学习阶段、不同学科课程的相互配合,达到学科交融的、教学优化、提高效率的目的。学校校本课程体系的基本机制是:学生依据自己的兴趣和特长、条件和基础选择不同的校本课程,在这种拓展性、发展性的学习中,学生要更多关注某些问题,并就该问题主动学习和思考,不断产生进一步研究和探讨的冲动。二、评价的原则发展性原则。明德小学校本课程开设的根本目的是发现和发展学生的潜能,更好促进学生潜能的发展是校本课程评价的根本性原则,所有的校本课程必须明确促进学生发展的课程目标。拓展性原则。学校校本课程是对国家课程的拓展和延伸,要与基础型学科的教学密切相关但又超越通常的学科课程教学,决不能成为学科课堂基础知识教学的变相增加。学生能否实现学科知识的拓展是评价校本课程实施成效的重要内容。科学性原则。学校校本课程的提出和教学内容设计必须符合科学性的原则,要体现某一学科或领域的特点与规律。理科类的校本课程要尽量体现科技发展的时代特征与趋势,文科类的校本课程要体现文化性、社会性。校本课程的设计要尽量帮助学生认识一个科学规律、自然或社会现象。适用性原则。校本课程的开发必须与学生身心特点相适应,与学生的兴趣爱好相一致,在难度上不能超越学生发展的基础,要尽量选择一些学生关心的当代科技与社会发展中的热点问题。学生的选择是校本课程是否开设的重要基准。广泛性原则。教师可以选择认为合适的任何内容用来设计校本课程,只要通过学校校本课程开发领导小组的评审就可以列入校本课程目录。动态性原则。学校的校本课程是动态滚动发展的,根据各方面的反映,每年都进行校本课程目录的重新修订,新的、成熟的校本课程不断加入,一些不受学生欢迎或准备不足、教学效果不好的校本课程将谈出,校本课程的总数量将维持在 30 门左右。三、明德小学校本课程评价内容明德小学校本课程评价体系由四部分组成:课程目标与计划的评价;课程开设准备与投入评价;课程实施过程评价;课程实施效果评价。四个评价部分分别在课程质量的四个控制点进行,通过控制对课程实施全程质量管理和质量保障。1、课程目标与课程计划的评价。课...

1、当您付费下载文档后,您只拥有了使用权限,并不意味着购买了版权,文档只能用于自身使用,不得用于其他商业用途(如 [转卖]进行直接盈利或[编辑后售卖]进行间接盈利)。
2、本站所有内容均由合作方或网友上传,本站不对文档的完整性、权威性及其观点立场正确性做任何保证或承诺!文档内容仅供研究参考,付费前请自行鉴别。
3、如文档内容存在违规,或者侵犯商业秘密、侵犯著作权等,请点击“违规举报”。

碎片内容

明德学校本课程评价方案

确认删除?
VIP
微信客服
  • 扫码咨询
会员Q群
  • 会员专属群点击这里加入QQ群
客服邮箱
回到顶部