电脑桌面
添加小米粒文库到电脑桌面
安装后可以在桌面快捷访问

医疗器械考试复习题VIP免费

医疗器械考试复习题_第1页
1/9
医疗器械考试复习题_第2页
2/9
医疗器械考试复习题_第3页
3/9
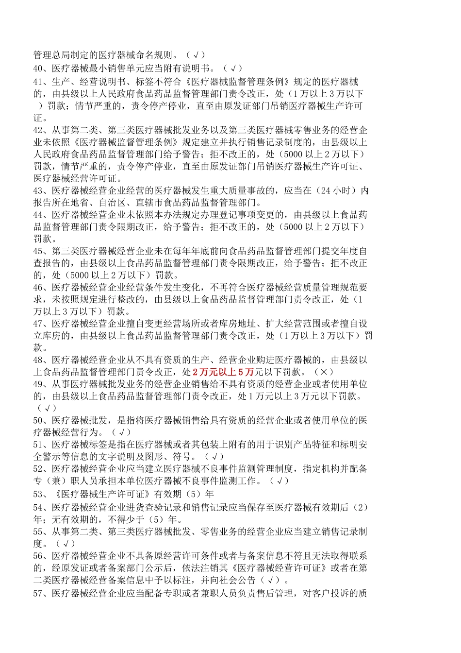
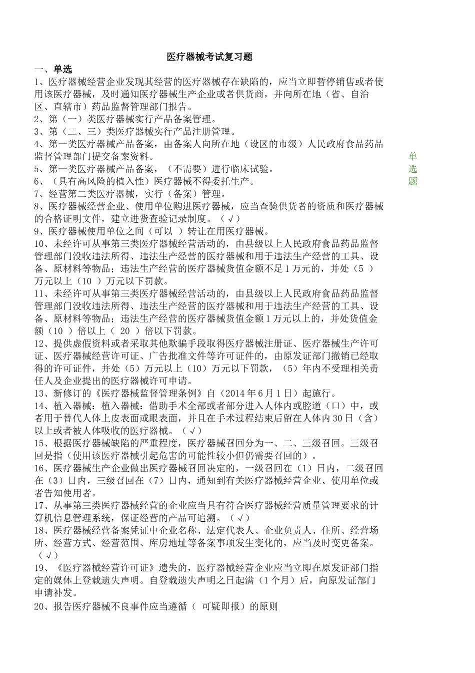
医疗器械考试复习题一、单选1、医疗器械经营企业发现其经营的医疗器械存在缺陷的,应当立即暂停销售或者使用该医疗器械,及时通知医疗器械生产企业或者供货商,并向所在地(省、自治区、直辖市)药品监督管理部门报告。2、第(一)类医疗器械实行产品备案管理。3、第(二、三)类医疗器械实行产品注册管理。4、第一类医疗器械产品备案,由备案人向所在地(设区的市级)人民政府食品药品监督管理部门提交备案资料。5、第一类医疗器械产品备案,(不需要)进行临床试验。6、(具有高风险的植入性)医疗器械不得委托生产。7、经营第二类医疗器械,实行(备案)管理。8、医疗器械经营企业、使用单位购进医疗器械,应当查验供货者的资质和医疗器械的合格证明文件,建立进货查验记录制度。(√)9、医疗器械使用单位之间(可以)转让在用医疗器械。10、未经许可从事第三类医疗器械经营活动的,由县级以上人民政府食品药品监督管理部门没收违法所得、违法生产经营的医疗器械和用于违法生产经营的工具、设备、原材料等物品;违法生产经营的医疗器械货值金额不足1万元的,并处(5)万元以上(10)万元以下罚款。单选题11、未经许可从事第三类医疗器械经营活动的,由县级以上人民政府食品药品监督管理部门没收违法所得、违法生产经营的医疗器械和用于违法生产经营的工具、设备、原材料等物品;违法生产经营的医疗器械货值金额1万元以上的,并处货值金额(10)倍以上(20)倍以下罚款。12、提供虚假资料或者采取其他欺骗手段取得医疗器械注册证、医疗器械生产许可证、医疗器械经营许可证、广告批准文件等许可证件的,由原发证部门撤销已经取得的许可证件,并处(5)万元以上(10)万元以下罚款,(5)年内不受理相关责任人及企业提出的医疗器械许可申请。13、新修订的《医疗器械监督管理条例》自(2014年6月1日)起施行。14、植入器械:植入器械:借助手术全部或者部分进入人体内或腔道(口)中,或者用于替代人体上皮表面或眼表面,并且在手术过程结束后留在人体内30日(含)以上或者被人体吸收的医疗器械。(√)15、根据医疗器械缺陷的严重程度,医疗器械召回分为一、二、三级召回。三级召回是指(使用该医疗器械引起危害的可能性较小但仍需要召回的)。16、医疗器械生产企业做出医疗器械召回决定的,一级召回在(1)日内,二级召回在(3)日内,三级召回在(7)日内,通知到有关医疗器械经营企业、使用单位或者告知使用者。17、从事第三类医疗器械经营的企业应当具有符合医疗器械经营质量管理要求的计算机信息管理系统,保证经营的产品可追溯。(√)18、医疗器械经营备案凭证中企业名称、法定代表人、企业负责人、住所、经营场所、经营方式、经营范围、库房地址等备案事项发生变化的,应当及时变更备案。(√)19、《医疗器械经营许可证》遗失的,医疗器械经营企业应当立即在原发证部门指定的媒体上登载遗失声明。自登载遗失声明之日起满(1个月)后,向原发证部门申请补发。20、报告医疗器械不良事件应当遵循(可疑即报)的原则21、医疗器械经营企业应当在每年(1月)月底之前对上一年度的医疗器械不良事件监测工作进行总结,并保存备查。22、医疗器械广告批准文号有效期为(1)年。23、医疗器械的使用时限为长期使用是指器械预期连续使用的时间超过(30)日。24、医疗器械的使用时限为短期使用是指器械预期连续使用的时间(24小时以上30日以内)。25、医疗器械的使用时限为暂时使用是指器械预期连续使用的时间在(24)小时以内。26、备案时提供虚假资料的,由县级以上人民政府食品药品监督管理部门向社会公告备案单位和产品名称;情节严重的,直接责任人员(5)年内不得从事医疗器械生产经营活动。27、未依照《医疗器械监督管理条例》规定备案的,由县级以上人民政府食品药品监督管理部门责令限期改正;逾期不改正的,向社会公告未备案单位和产品名称,可以处(1)万元以下罚款。28、生产、经营、使用不符合强制性标准或者不符合经注册或者备案的产品技术要求的医疗器械的,由县级以上人民政府食品药品监督管理部门责令改正,没收违法生产、经营或者使用的医疗器械;违法生产、经营或者...

1、当您付费下载文档后,您只拥有了使用权限,并不意味着购买了版权,文档只能用于自身使用,不得用于其他商业用途(如 [转卖]进行直接盈利或[编辑后售卖]进行间接盈利)。
2、本站所有内容均由合作方或网友上传,本站不对文档的完整性、权威性及其观点立场正确性做任何保证或承诺!文档内容仅供研究参考,付费前请自行鉴别。
3、如文档内容存在违规,或者侵犯商业秘密、侵犯著作权等,请点击“违规举报”。

碎片内容

医疗器械考试复习题

确认删除?
VIP
微信客服
  • 扫码咨询
会员Q群
  • 会员专属群点击这里加入QQ群
客服邮箱
回到顶部