电脑桌面
添加小米粒文库到电脑桌面
安装后可以在桌面快捷访问

《新闻写作》核心课程建设方案

《新闻写作》核心课程建设方案_第1页
1/7
《新闻写作》核心课程建设方案_第2页
2/7
《新闻写作》核心课程建设方案_第3页
3/7
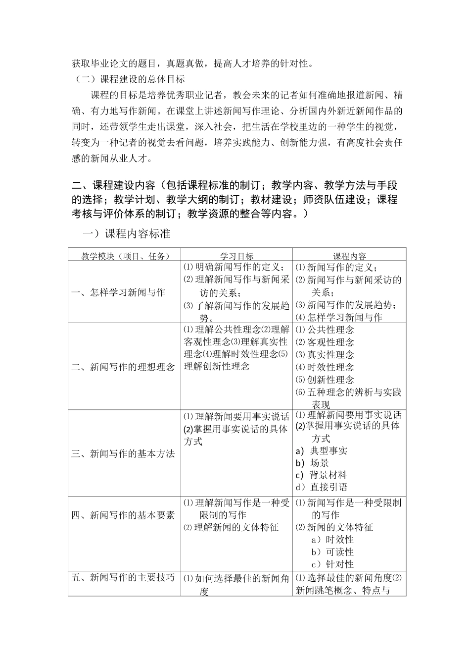
《新闻写作》核心课程建设方案一、课程建设思路及目标(一)课程建设思路《新闻写作》是我院人文与传播系新闻学、广播电视学专业的专业基础课之一,也是一门非常注重实际操作技巧的核心业务课程。它以新闻学和传播学作为理论基础,旨在让学生通过这门课程的学习,掌握新闻领域最基本的职业技能和职业素养。随着时代的发展和传播技术的变革,给传统新闻采访课程提出了新的课题,因此,本课程需要紧跟时代脚步调整课程内容和授课方式。结合以上《新闻写作》的课程特征,在课程建设上就应把重点放在整合课程内容,优化课程体系,改革教学方法等方面,努力打造教学教法更加灵活多样、课程内容更有专业针对性,更加凸显实践性和应用性的教学体系,以满足大幅度提升学生等分析解决问题和实际动手操作的实践能力需求,具体包括:在课程内容的设计上,突出新闻学专业针对性,强调应用性和可操作性,在保证基本知识够用的基础上,增加实际动手操作的实践课程,着力培养学生新闻理念、记者的职业思维和新闻敏感以及操作技巧等方面的综合实践能力,基础理论知识则凸显“适用”特点。新闻写作课之所以必须开展实践教学,是基于以下原因:新闻实践教学有助于学生加深对新闻写作理论、知识的理解。对新闻写作而言,以讲授知识和理论为主的课堂教学十分重要;但“纸上得来终觉浅”,若离开了新闻实践环节,学生对有关新闻写作的理论、知识就难以达到深刻理解和融汇贯通的程度,也很难将理论、知识转化为实际写作能力。新闻实践教学为学生了解媒体新闻实务提供了重要途径。新闻专业在校学生中的相当一部分人,将来有可能成为新闻工作者。他们从现在起,就应当对新闻实务尤其是新闻写作有比较深刻的理解。在《新闻写作》课程实习中,学生们到社会大课堂中去,接触新闻事实,接触新闻媒体,并在媒体上发表自己的新闻作品,这有助于他们提高自身的新闻写作能力和水平。新闻实践教学为学生提高综合素质提供了有利条件。要写好新闻作品,既需要较高的专业素质,也需要较高的综合素质。在《新闻写作》课程实习和以后的大实习中,学生可从媒体从业者身上学到许多优秀品质,也可从许多采访对象身上汲取思想营养,还可加深对我国国情的了解,从而逐渐确立增强责任感和使命感的意识。在教学体系及方法的选择上,构建以培养专业能力为主线的实践教学体系,强调案例教学、文本教学和情境模拟教学,加大实践教学改革的力度。在实习实训方面,坚持模拟仿真实习和现场实习、分散实...

1、当您付费下载文档后,您只拥有了使用权限,并不意味着购买了版权,文档只能用于自身使用,不得用于其他商业用途(如 [转卖]进行直接盈利或[编辑后售卖]进行间接盈利)。
2、本站所有内容均由合作方或网友上传,本站不对文档的完整性、权威性及其观点立场正确性做任何保证或承诺!文档内容仅供研究参考,付费前请自行鉴别。
3、如文档内容存在违规,或者侵犯商业秘密、侵犯著作权等,请点击“违规举报”。

碎片内容

《新闻写作》核心课程建设方案

您可能关注的文档

确认删除?
VIP
微信客服
  • 扫码咨询
会员Q群
  • 会员专属群点击这里加入QQ群
客服邮箱
回到顶部