电脑桌面
添加小米粒文库到电脑桌面
安装后可以在桌面快捷访问

工厂供电课程设计指导

工厂供电课程设计指导_第1页
1/33
工厂供电课程设计指导_第2页
2/33
工厂供电课程设计指导_第3页
3/33
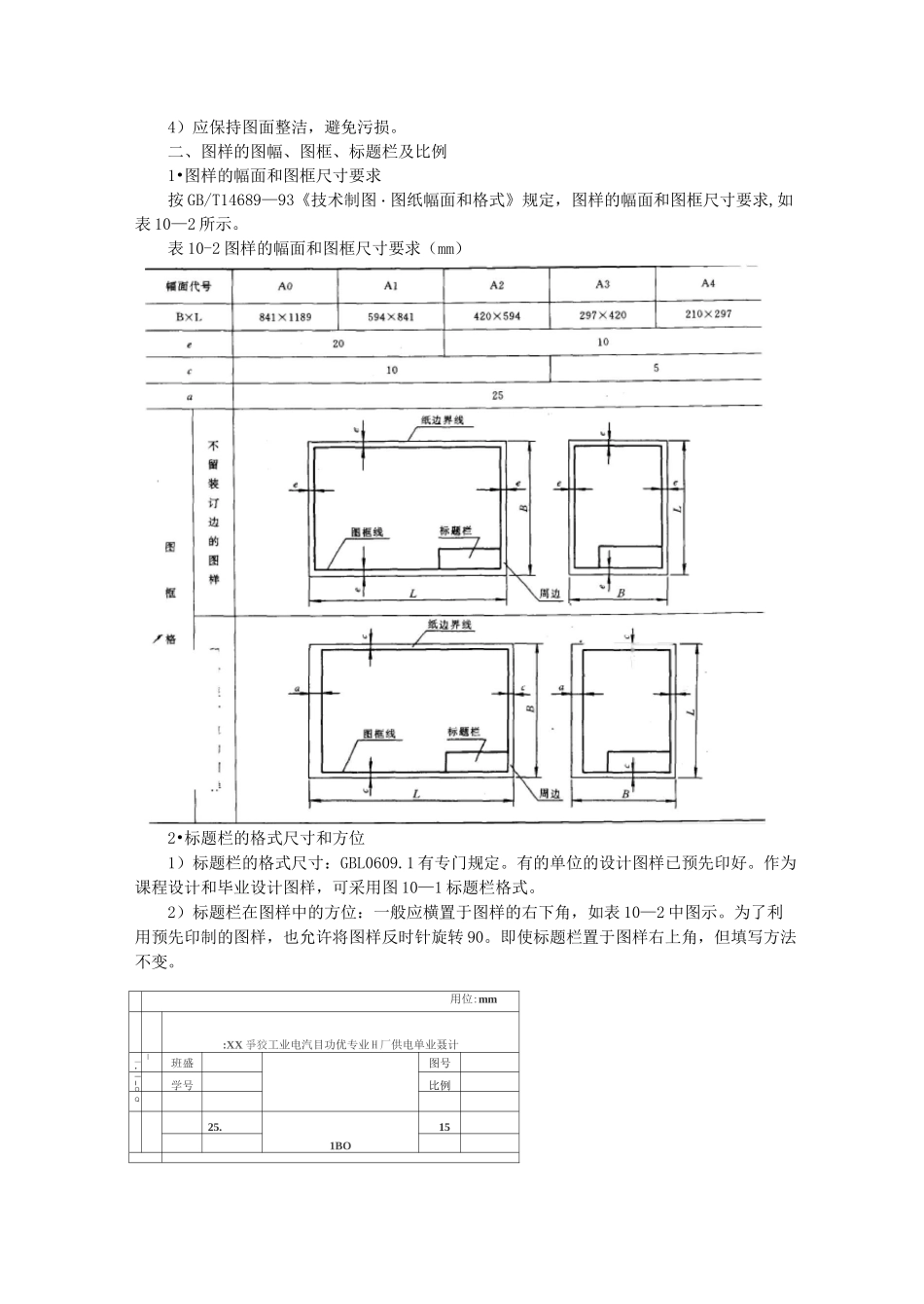
工厂供电课程设计指导第十章设计说明书的编写和设计图样的绘制第一节设计说明书的编写设汁说明书是课程设计和毕业设计结束时必须提出的重要设计文件。在工程设计中,初步设计阶段结束时也必须编写出设计说明书,而施工设计阶段则不要求系统的设计说明书,必要的文字说明只作为施工图样的补充。一、设计说明书编写的一般要求1.必须阐明设计主题1)首先必须说明设计的项目名称(设计题目)、任务要求及分工情况。2)简要说明设计的依据,包括设计原始资料的摘要。3)整个设计说明书要反映出设计的指导思想或遵循的设计原则。2.应突出阐述设计方案1)要突出设计方案的选择比较。例如对变配电所的主结线方案,一般要求选 2〜3 个比较合理的方案来进行技术经济分析比较。从中优选一个最佳方案。2)设计方案的比较要简明,分析要全面,论述要科学有据。3.文字要精炼,计算要简明1)说明书的文字叙述要开门见山,不要滥用修饰词;特别是写“前言”,要实事求是,切忌虚夸。2)文字说明要精炼、准确,要符合现代汉语规范,讲究标点符号用法,避免语法、修辞和逻辑错误。字迹要清楚,力求工整,切忌写错别字。3)选择计算要简明,力戒繁琐,尽量采用一目了然的图表形式。4.条理要清晰,层次要分明1)除“前言”或“结语”外,设计说明书的中间主体部分应尽量采用条款分明的形式,罗列叙述,或采用图表格式,力求作到条理清晰,叙述清楚。2)要按照设计的顺序,安排好说明书的层次结构。前后之间既要层次分明,又要有逻辑联系。3)设计说明书要统一编写页码,前面要编写“目录”。目录中的章节序号、标题及页码,均应与正文一致。作为课程设计和毕业设计的说明书,后面须列出“参考书目”。参考书目的格式,按 GB7714—87《文后参考文献著录规则》规定应为:编著者・书名・出版地:出版者,出版年。按 1990 年 3 月发布的《标点符号用法》,书名外可加书名号《》。例:刘介才主编•《工厂供电设计指导》•北京:机械工业出版社,1998。二、设计说明书常用的层次格式设计说明书常用的层次格式,如表 10—1 所示。表 10-1 设计说明书常用的层次格式第一种层次格式第二种层次格式刖言刖言目录目录一.XXXXXX1.XXXXXXX(一)XXXXXX1.1XXXXXXX1.XXXXX(l)XXXXX(l)XXXXX1)XXXXX二、XXXXXX2.XXXXXX附录参考书目附录参考书目第二节设计图样的绘制一、设计图样绘制的一般要求1.应满足设计要求1)应按照设计任务书或工程设计阶段的要求,绘制必需的设计图样...

1、当您付费下载文档后,您只拥有了使用权限,并不意味着购买了版权,文档只能用于自身使用,不得用于其他商业用途(如 [转卖]进行直接盈利或[编辑后售卖]进行间接盈利)。
2、本站所有内容均由合作方或网友上传,本站不对文档的完整性、权威性及其观点立场正确性做任何保证或承诺!文档内容仅供研究参考,付费前请自行鉴别。
3、如文档内容存在违规,或者侵犯商业秘密、侵犯著作权等,请点击“违规举报”。

碎片内容

工厂供电课程设计指导

wxg+ 关注
实名认证
内容提供者

该用户很懒,什么也没介绍

确认删除?
VIP
微信客服
  • 扫码咨询
会员Q群
  • 会员专属群点击这里加入QQ群
客服邮箱
回到顶部