电脑桌面
添加小米粒文库到电脑桌面
安装后可以在桌面快捷访问

中小学实验室建设和管理基本要求VIP专享

中小学实验室建设和管理基本要求_第1页
1/3
中小学实验室建设和管理基本要求_第2页
2/3
中小学实验室建设和管理基本要求_第3页
3/3
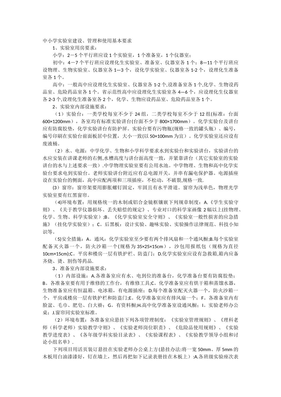
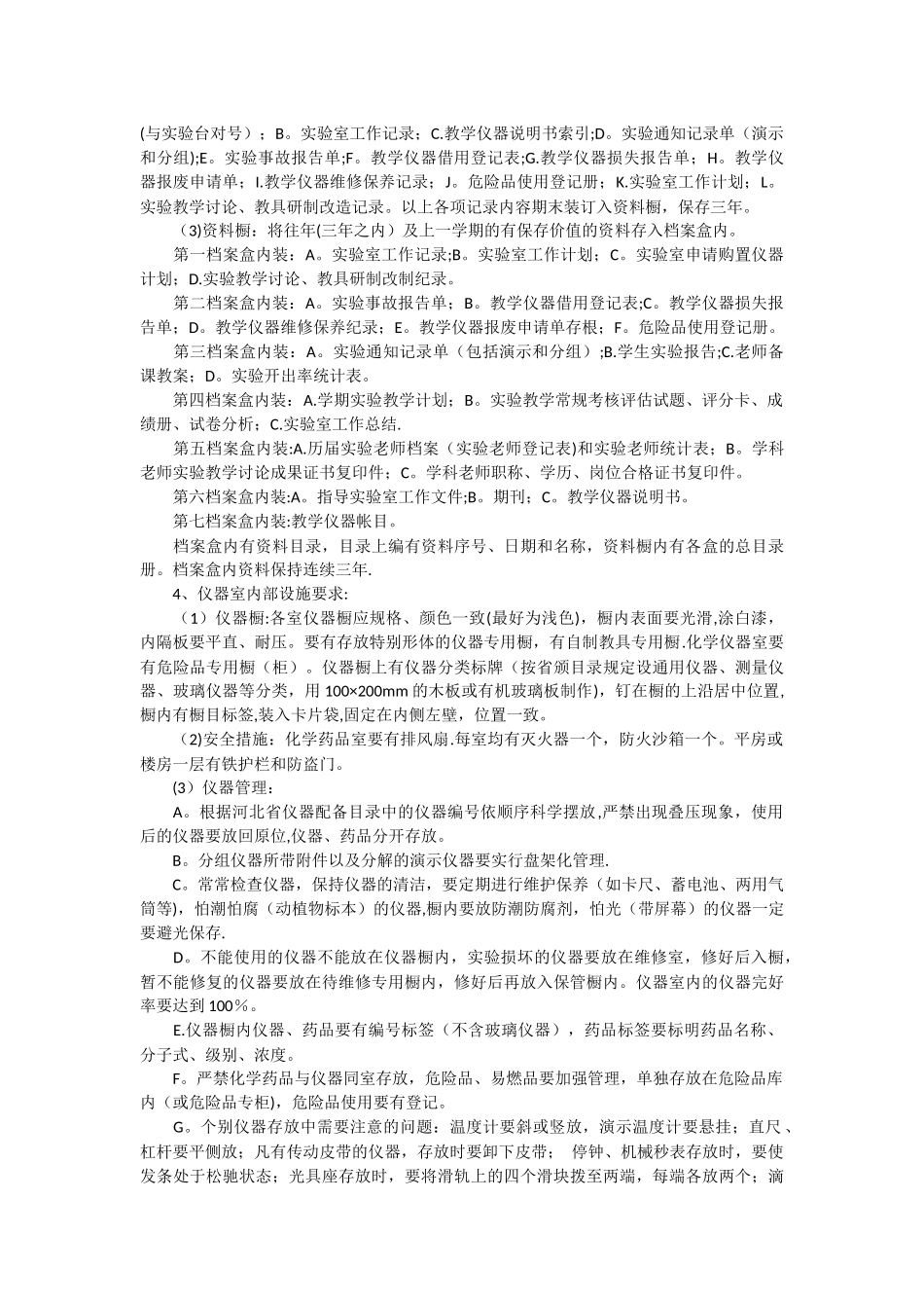
中小学实验室建设、管理和使用基本要求 1、实验室用房要求: 小学:2-5 个平行班应设 1 个实验室,1 个准备室,1 个仪器室; 初中:4-7 个平行班应设理化生实验室、准备室、仪器室各 1 个;8—11 个平行班应设物理、生物实验室、仪器室各 1—3 个,设化学实验室、仪器室各 1-2 个,设理化生准备室各 1 个。 高中:一般高中应设理化生实验室、仪器室各 1-2 个,设准备室各 1 个,化学、生物设药品室、危险药品室各 1 个。省示范性高中应设理化生实验室各 4—6 个,应设理化生仪器室各 2-3 个,设理化生准备室各 2 个,化学、生物应设药品室、危险药品室各 1 个。 2、实验室内部设施要求: (1)实验台:一类学校每室不少于 24 组,二类学校每室不少于 12 组(标准:台面600×1200mm),各室均有标准实验讲台(台面不少于 800×1700mm)。化学实验台及讲台应有防腐胶垫,化学实验讲台有防护屏。实验台要有污物瓶(规格一致的罐头瓶)、编号,编号印刷在实验台前面板居中位置,大小一致(以 50×100mm 为宜)。化学实验室还应设有废液桶。 (2)水、电源:中学化学、生物和小学科学要求水到实验台和实验讲台,实验讲台的水应安装在讲课老师的右侧,水槽高度与讲台面高度一致,并紧靠讲台(其它实验室的实验讲台的水与上述要求一致).中学物理实验室要有公用水池。中学物理、生物和高中化学实验台要求电到实验台。老师实验讲台附近应有总电源开关,并串有漏电保护器。电源插座设在实验台的侧面,高中应配两项和三项插座,不松动,不破裂,规格一致. (3)窗帘:窗帘架要用膨胀螺钉固定,牢固且有水平滑道。窗帘为浅单色,物理光学实验室要有红黑窗帘。 (4)环境布置:用规格统一的木制或铝合金镜框镶嵌下列规章制度:A.《学生实验守则》、《关于教学仪器损坏、丢失赔偿的规定》、专业对口的科学家画像 2 幅以上(挂物理、化学、生物、科学实验室);B。《化学实验室安全守则》、《实验室一般性损害的应急措施》(挂化学实验室);C。后黑板:设计实验、趣味实验、实验操作法律规范、科技小知识等。 (5)安全措施:A。通风:化学实验室至少要有两个排风扇和一个通风橱;B.每个实验室配备灭火器一个,防火沙箱一个(规格为 35×25×15cm),沙包用报纸包(规格为直径10cm×15cm);C。平房和楼房一层有铁护栏、防盗门;D.化学实验室应设有急救箱,箱内应备齐烧、烫、割伤等药品. 3、准备室内部设施要求: (1)内部...

1、当您付费下载文档后,您只拥有了使用权限,并不意味着购买了版权,文档只能用于自身使用,不得用于其他商业用途(如 [转卖]进行直接盈利或[编辑后售卖]进行间接盈利)。
2、本站所有内容均由合作方或网友上传,本站不对文档的完整性、权威性及其观点立场正确性做任何保证或承诺!文档内容仅供研究参考,付费前请自行鉴别。
3、如文档内容存在违规,或者侵犯商业秘密、侵犯著作权等,请点击“违规举报”。

碎片内容

中小学实验室建设和管理基本要求

确认删除?
VIP
微信客服
  • 扫码咨询
会员Q群
  • 会员专属群点击这里加入QQ群
客服邮箱
回到顶部