电脑桌面
添加小米粒文库到电脑桌面
安装后可以在桌面快捷访问

人教版八年级下册数学数据分析期末考试习题汇总

人教版八年级下册数学数据分析期末考试习题汇总_第1页
1/2
人教版八年级下册数学数据分析期末考试习题汇总_第2页
2/2
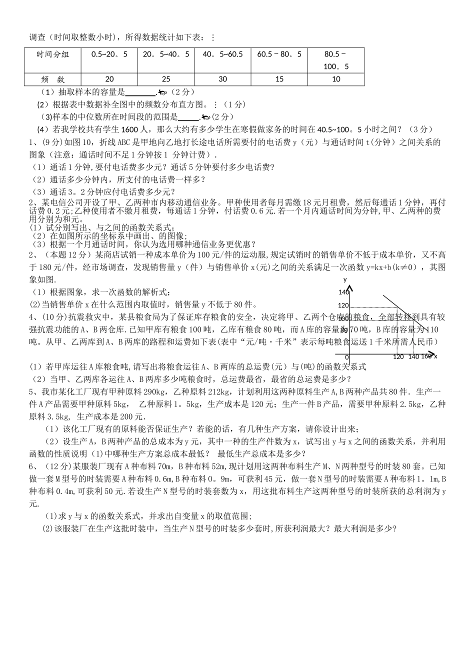
跳绳次数频数(人)024662871121373642选择题 5第 5 题八( 2 )班若干名学生每分跳绳次数的频数分布直方图课前测试一、选择题1、刘翔为了迎战 2024 年北京奥运会刻苦进行 110 米拦训练,教练对他的 10 次训练成绩进行统计分析,若要推断他的成绩是否稳定,则教练需要知道刘翔这 10 次成绩的 ( )A.平均数 B.中位数 C.众数 D.方差2、某班第一小组 7 名同学的毕业升学体育测试成绩(满分 30 分)依次为:25,23,25,23,27,30,25, 这组数据的中位数和众数分别是( )A.23,25 B.23,23 C.25,23 D.25,253、甲、乙、丙、丁四人进行射击测试,每人 10 次射击成绩的平均数均是 9.2 环,方差分别为,,,,则成绩最稳定的是( )A.甲B.乙C.丙D.丁4、8 名学生在一次数学测试中的成绩为 80,82,79,69,74,78,,81,这组成绩的平均数是 77,则的值为( )A.76 B.75 C.74 D.735.一次统计八(2)班若干名学生每分跳绳次数的频数分布直方图如图所示。由这个直方图可知:这若干名学生平均每分钟跳绳的次数(结果精确到个位)是( )A.数据不全无法计算 B.103 C.104 D.105二、填空题1.当 5 个整数从小到大排列后,其中位数为 4,假如这组数据的唯一众数是 6,那么这 5 个数的和的最大值是 。2、已知样本 x, 99,100,101,y 的平均数为 100,方差是 2,则 x= ,y= .3、数据 11,9,7,10,14,7,6,5 的中位数是______ ,众数是______。4、对于样本数据 1,2,3,2,2,以下推断:①平均数为 2;②中位数为 2;③众数为 2;④极差为 2;⑤方差为 2.正确的有 .(只要求填序号)5、一组有三个不同的数:3、8、7,它们的频数分别是 3、5、2,这组数据的平均数是_______.6、在综合实践课上,六名同学做的作品的数量(单位:件)分别是:5,7,3,,6,4;若这组数据的平均数是 5,则这组数据的中位数是 件.10.超速行驶是交通事故频发的主要原因之一。交警部门统计某天 7:00—9:00 经过高速公路某测速点的汽车的速度,得到如右频数分布折线图。若该路段汽车限速为 110km/h,则超速行驶的汽车有 辆。11、若一组数据的平均数是,方差是,则的平均数是 ,方差是 .三、简答题1、(8 分)为了从甲、乙两名同学中选拔一个参加射击竞赛,对他们的射击水平进行了测验,两个在相同条件下各射靶 10 次,命中的环数如下(单位:环):甲:7,8,6,8,6,5,9,10,7,4 乙:9,5,7...

1、当您付费下载文档后,您只拥有了使用权限,并不意味着购买了版权,文档只能用于自身使用,不得用于其他商业用途(如 [转卖]进行直接盈利或[编辑后售卖]进行间接盈利)。
2、本站所有内容均由合作方或网友上传,本站不对文档的完整性、权威性及其观点立场正确性做任何保证或承诺!文档内容仅供研究参考,付费前请自行鉴别。
3、如文档内容存在违规,或者侵犯商业秘密、侵犯著作权等,请点击“违规举报”。

碎片内容

人教版八年级下册数学数据分析期末考试习题汇总

人从众+ 关注
实名认证
内容提供者

欢迎光临小店,本店以公文和教育为主,希望符合您的需求。

确认删除?
VIP
微信客服
  • 扫码咨询
会员Q群
  • 会员专属群点击这里加入QQ群
客服邮箱
回到顶部