电脑桌面
添加小米粒文库到电脑桌面
安装后可以在桌面快捷访问

工程项目成本管理方圆图

工程项目成本管理方圆图_第1页
1/6
工程项目成本管理方圆图_第2页
2/6
工程项目成本管理方圆图_第3页
3/6
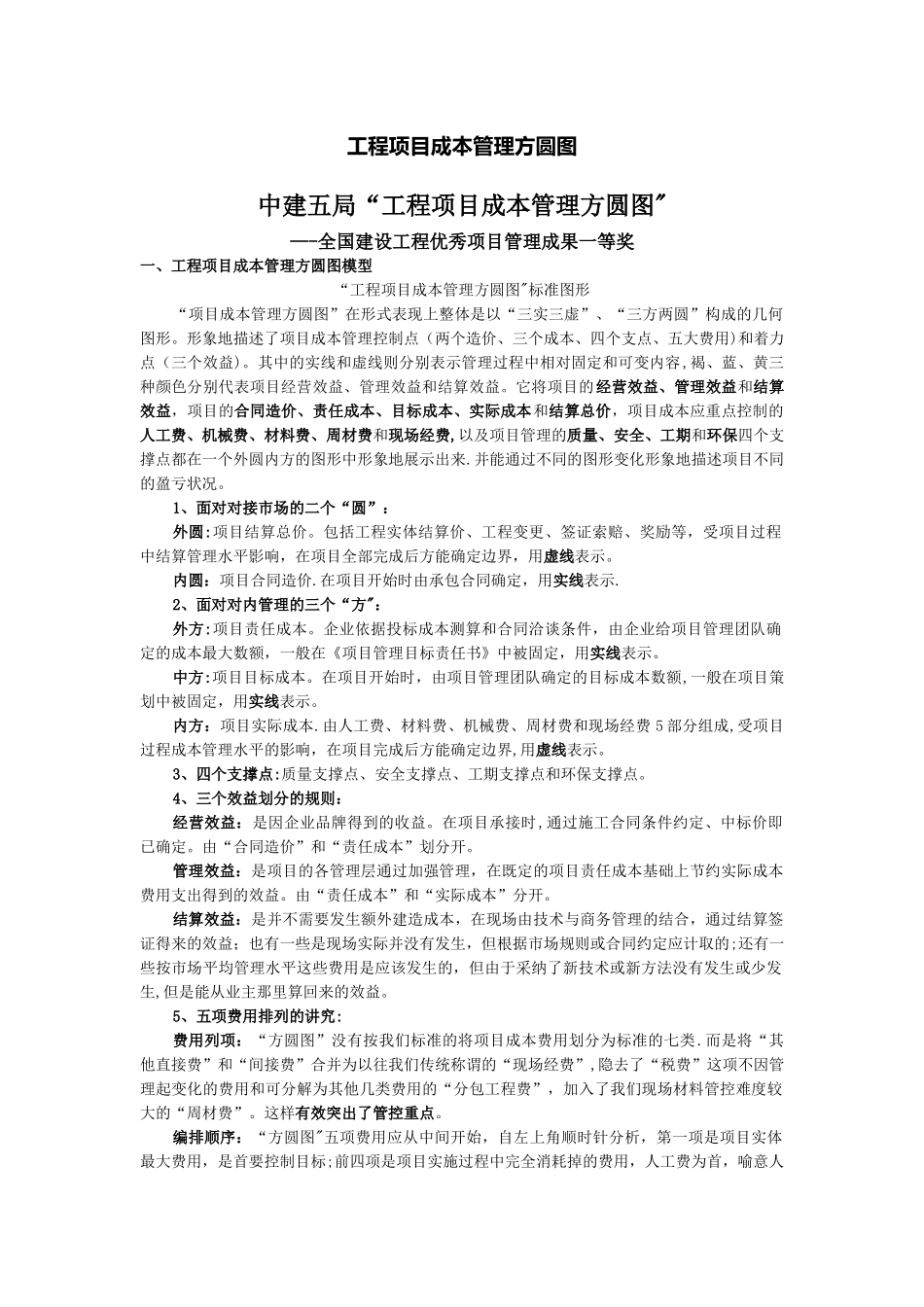
工程项目成本管理方圆图中建五局“工程项目成本管理方圆图"—-全国建设工程优秀项目管理成果一等奖一、工程项目成本管理方圆图模型“工程项目成本管理方圆图"标准图形“项目成本管理方圆图”在形式表现上整体是以“三实三虚”、“三方两圆”构成的几何图形。形象地描述了项目成本管理控制点(两个造价、三个成本、四个支点、五大费用)和着力点(三个效益)。其中的实线和虚线则分别表示管理过程中相对固定和可变内容,褐、蓝、黄三种颜色分别代表项目经营效益、管理效益和结算效益。它将项目的经营效益、管理效益和结算效益,项目的合同造价、责任成本、目标成本、实际成本和结算总价,项目成本应重点控制的人工费、机械费、材料费、周材费和现场经费,以及项目管理的质量、安全、工期和环保四个支撑点都在一个外圆内方的图形中形象地展示出来.并能通过不同的图形变化形象地描述项目不同的盈亏状况。1、面对对接市场的二个“圆”:外圆:项目结算总价。包括工程实体结算价、工程变更、签证索赔、奖励等,受项目过程中结算管理水平影响,在项目全部完成后方能确定边界,用虚线表示。内圆:项目合同造价.在项目开始时由承包合同确定,用实线表示.2、面对对内管理的三个“方":外方:项目责任成本。企业依据投标成本测算和合同洽谈条件,由企业给项目管理团队确定的成本最大数额,一般在《项目管理目标责任书》中被固定,用实线表示。中方:项目目标成本。在项目开始时,由项目管理团队确定的目标成本数额,一般在项目策划中被固定,用实线表示。内方:项目实际成本.由人工费、材料费、机械费、周材费和现场经费 5 部分组成,受项目过程成本管理水平的影响,在项目完成后方能确定边界,用虚线表示。3、四个支撑点:质量支撑点、安全支撑点、工期支撑点和环保支撑点。4、三个效益划分的规则:经营效益:是因企业品牌得到的收益。在项目承接时,通过施工合同条件约定、中标价即已确定。由“合同造价”和“责任成本”划分开。管理效益:是项目的各管理层通过加强管理,在既定的项目责任成本基础上节约实际成本费用支出得到的效益。由“责任成本”和“实际成本”分开。结算效益:是并不需要发生额外建造成本,在现场由技术与商务管理的结合,通过结算签证得来的效益;也有一些是现场实际并没有发生,但根据市场规则或合同约定应计取的;还有一些按市场平均管理水平这些费用是应该发生的,但由于采纳了新技术或新方法没有发生或少发生,但是能从业主那里算回来的效益。...

1、当您付费下载文档后,您只拥有了使用权限,并不意味着购买了版权,文档只能用于自身使用,不得用于其他商业用途(如 [转卖]进行直接盈利或[编辑后售卖]进行间接盈利)。
2、本站所有内容均由合作方或网友上传,本站不对文档的完整性、权威性及其观点立场正确性做任何保证或承诺!文档内容仅供研究参考,付费前请自行鉴别。
3、如文档内容存在违规,或者侵犯商业秘密、侵犯著作权等,请点击“违规举报”。

碎片内容

工程项目成本管理方圆图

您可能关注的文档

确认删除?
VIP
微信客服
  • 扫码咨询
会员Q群
  • 会员专属群点击这里加入QQ群
客服邮箱
回到顶部