电脑桌面
添加小米粒文库到电脑桌面
安装后可以在桌面快捷访问

布展搭建合同

布展搭建合同_第1页
1/2
布展搭建合同_第2页
2/2
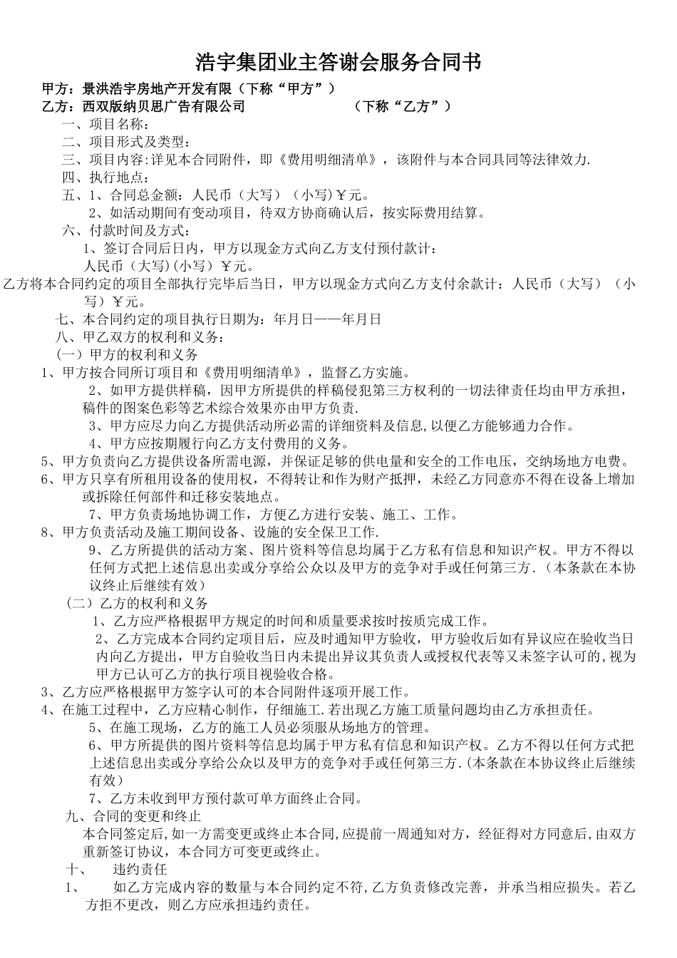
浩宇集团业主答谢会服务合同书甲方:景洪浩宇房地产开发有限(下称“甲方”)乙方:西双版纳贝思广告有限公司 (下称“乙方”)一、项目名称:二、项目形式及类型:三、项目内容:详见本合同附件,即《费用明细清单》,该附件与本合同具同等法律效力.四、执行地点:五、1、合同总金额:人民币(大写)(小写)¥元。 2、如活动期间有变动项目,待双方协商确认后,按实际费用结算。六、付款时间及方式:1、签订合同后日内,甲方以现金方式向乙方支付预付款计:人民币(大写)(小写)¥元。、乙方将本合同约定的项目全部执行完毕后当日,甲方以现金方式向乙方支付余款计:人民币(大写)(小写)¥元。七、本合同约定的项目执行日期为:年月日——年月日 八、甲乙双方的权利和义务:(一)甲方的权利和义务1、甲方按合同所订项目和《费用明细清单》,监督乙方实施。2、如甲方提供样稿,因甲方所提供的样稿侵犯第三方权利的一切法律责任均由甲方承担,稿件的图案色彩等艺术综合效果亦由甲方负责.3、甲方应尽力向乙方提供活动所必需的详细资料及信息,以便乙方能够通力合作。4、甲方应按期履行向乙方支付费用的义务。5、甲方负责向乙方提供设备所需电源,并保证足够的供电量和安全的工作电压,交纳场地方电费。6、甲方只享有所租用设备的使用权,不得转让和作为财产抵押,未经乙方同意亦不得在设备上增加或拆除任何部件和迁移安装地点。7、甲方负责场地协调工作,方便乙方进行安装、施工、工作。8、甲方负责活动及施工期间设备、设施的安全保卫工作.9、乙方所提供的活动方案、图片资料等信息均属于乙方私有信息和知识产权。甲方不得以任何方式把上述信息出卖或分享给公众以及甲方的竞争对手或任何第三方.(本条款在本协议终止后继续有效)(二)乙方的权利和义务 1、乙方应严格根据甲方规定的时间和质量要求按时按质完成工作。2、乙方完成本合同约定项目后,应及时通知甲方验收,甲方验收后如有异议应在验收当日内向乙方提出,甲方自验收当日内未提出异议其负责人或授权代表等又未签字认可的,视为甲方已认可乙方的执行项目视验收合格。3、乙方应严格根据甲方签字认可的本合同附件逐项开展工作。4、在施工过程中,乙方应精心制作,仔细施工.若出现乙方施工质量问题均由乙方承担责任。5、在施工现场,乙方的施工人员必须服从场地方的管理。6、甲方所提供的图片资料等信息均属于甲方私有信息和知识产权。乙方不得以任何方式把上述信息出卖或分享给公众以及甲...

1、当您付费下载文档后,您只拥有了使用权限,并不意味着购买了版权,文档只能用于自身使用,不得用于其他商业用途(如 [转卖]进行直接盈利或[编辑后售卖]进行间接盈利)。
2、本站所有内容均由合作方或网友上传,本站不对文档的完整性、权威性及其观点立场正确性做任何保证或承诺!文档内容仅供研究参考,付费前请自行鉴别。
3、如文档内容存在违规,或者侵犯商业秘密、侵犯著作权等,请点击“违规举报”。

碎片内容

布展搭建合同

确认删除?
VIP
微信客服
  • 扫码咨询
会员Q群
  • 会员专属群点击这里加入QQ群
客服邮箱
回到顶部