电脑桌面
添加小米粒文库到电脑桌面
安装后可以在桌面快捷访问

新旧《固体废物污染环境防治法》对照表VIP专享

新旧《固体废物污染环境防治法》对照表_第1页
1/23
新旧《固体废物污染环境防治法》对照表_第2页
2/23
新旧《固体废物污染环境防治法》对照表_第3页
3/23
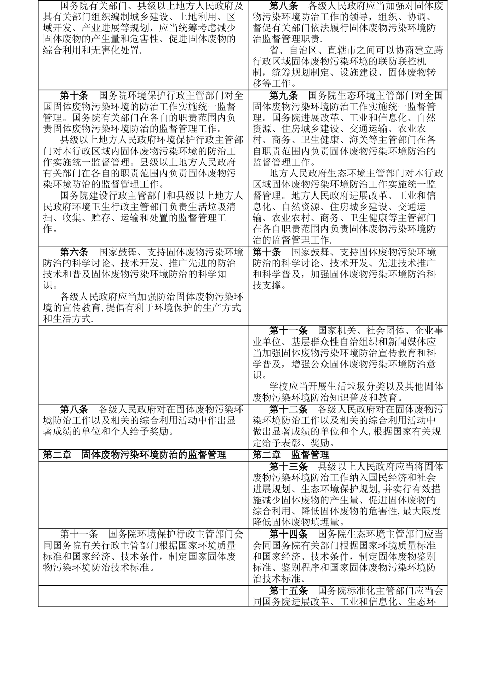
新旧《固体废物污染环境防治法》对比表2024 年修正2024 年修订第一章 总则第二章 固体废物污染环境防治的监督管理第三章 固体废物污染环境的防治第一节 一般规定第二节 工业固体废物污染环境的防治第三节 生活垃圾污染环境的防治第四章 危险废物污染环境防治的特别规定第五章 法律责任第六章 附则第一章 总则第二章 监督管理第三章 工业固体废物第四章 生活垃圾第五章 建筑垃圾、农业固体废物等第六章 危险废物第七章 保障措施第八章 法律责任第九章 附则第一章 总则第一条 为了防治固体废物污染环境,保障人体健康,维护生态安全,促进经济社会可持续进展,制定本法。第一条 为了保护和改善生态环境,防治固体废物污染环境,保障公众健康,维护生态安全,推动生态文明建设,促进经济社会可持续进展,制定本法。第二条 本法适用于中华人民共和国境内固体废物污染环境的防治.固体废物污染海洋环境的防治和放射性固体废物污染环境的防治不适用本法。第二条 固体废物污染环境的防治适用本法。固体废物污染海洋环境的防治和放射性固体废物污染环境的防治不适用本法。第三条 国家对固体废物污染环境的防治,实行减少固体废物的产生量和危害性、充分合理利用固体废物和无害化处置固体废物的原则,促进清洁生产和循环经济进展。国家实行有利于固体废物综合利用活动的经济、技术政策和措施,对固体废物实行充分回收和合理利用。国家鼓舞、支持实行有利于保护环境的集中处置固体废物的措施,促进固体废物污染环境防治产业进展.第三条 国家推行绿色进展方式,促进清洁生产和循环经济进展。国家提倡简约适度、绿色低碳的生活方式,引导公众积极参加固体废物污染环境防治。第四条 固体废物污染环境防治坚持减量化、资源化和无害化的原则。任何单位和个人都应当实行措施,减少固体废物的产生量,促进固体废物的综合利用,降低固体废物的危害性.第五条 国家对固体废物污染环境防治实行污染者依法负责的原则。产品的生产者、销售者、进口者、使用者对其产生的固体废物依法承担污染防治责任.第五条 固体废物污染环境防治坚持污染担责的原则.产生、收集、贮存、运输、利用、处置固体废物的单位和个人,应当实行措施,防止或者减少固体废物对环境的污染,对所造成的环境污染依法承担责任。第十六条 产生固体废物的单位和个人,应当实行措施,防止或者减少固体废物对环境的污染.第六条 国家推行生活垃圾分类制度。生活垃圾分类坚持政府推动、...

1、当您付费下载文档后,您只拥有了使用权限,并不意味着购买了版权,文档只能用于自身使用,不得用于其他商业用途(如 [转卖]进行直接盈利或[编辑后售卖]进行间接盈利)。
2、本站所有内容均由合作方或网友上传,本站不对文档的完整性、权威性及其观点立场正确性做任何保证或承诺!文档内容仅供研究参考,付费前请自行鉴别。
3、如文档内容存在违规,或者侵犯商业秘密、侵犯著作权等,请点击“违规举报”。

碎片内容

新旧《固体废物污染环境防治法》对照表

确认删除?
VIP
微信客服
  • 扫码咨询
会员Q群
  • 会员专属群点击这里加入QQ群
客服邮箱
回到顶部