电脑桌面
添加小米粒文库到电脑桌面
安装后可以在桌面快捷访问

施工机具及设备安全技术交底

施工机具及设备安全技术交底_第1页
1/3
施工机具及设备安全技术交底_第2页
2/3
施工机具及设备安全技术交底_第3页
3/3
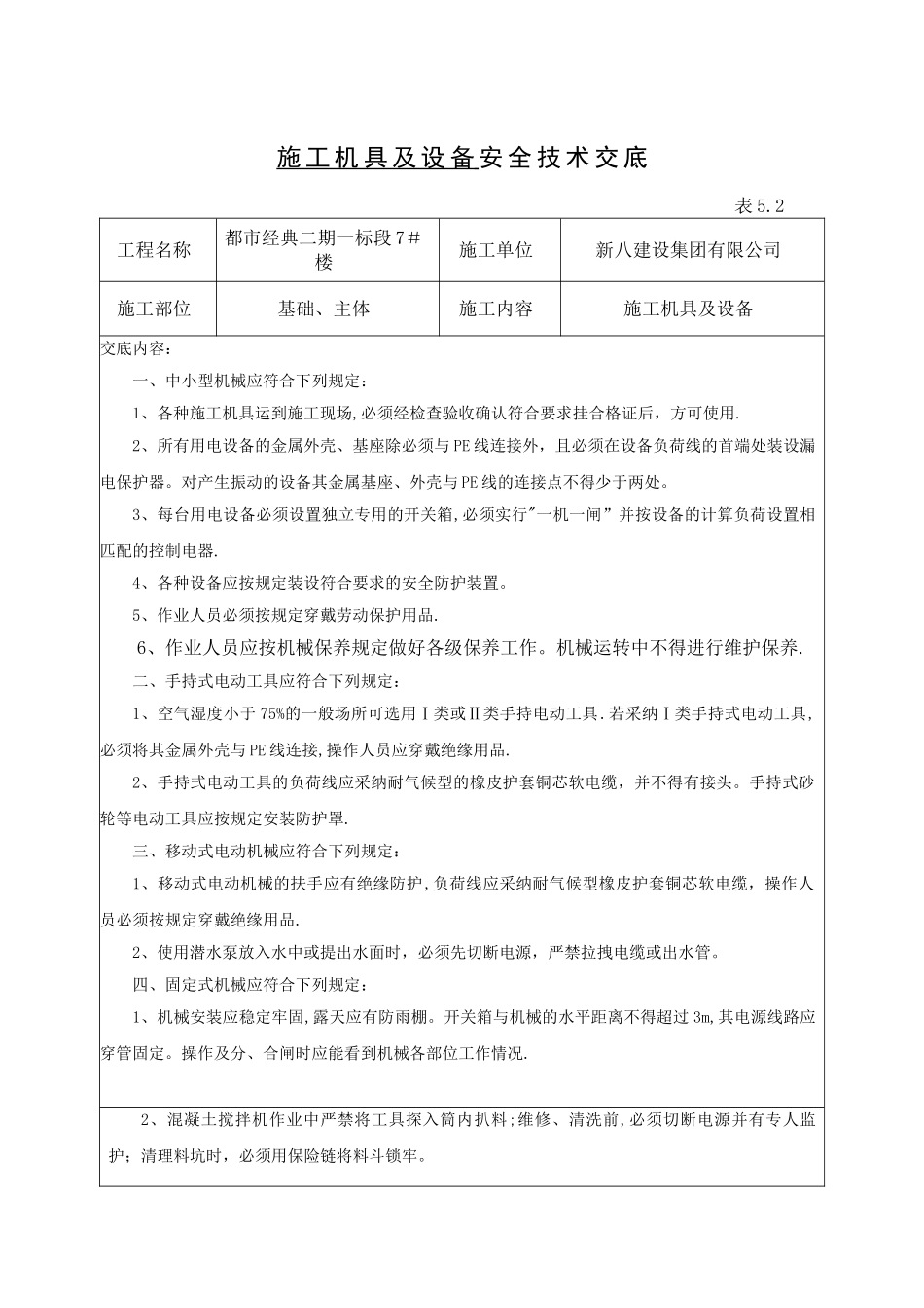
施 工 机 具 及 设 备 安 全 技 术 交 底表 5.2工程名称都市经典二期一标段 7#楼施工单位新八建设集团有限公司施工部位基础、主体施工内容施工机具及设备交底内容:一、中小型机械应符合下列规定:1、各种施工机具运到施工现场,必须经检查验收确认符合要求挂合格证后,方可使用.2、所有用电设备的金属外壳、基座除必须与 PE 线连接外,且必须在设备负荷线的首端处装设漏电保护器。对产生振动的设备其金属基座、外壳与 PE 线的连接点不得少于两处。3、每台用电设备必须设置独立专用的开关箱,必须实行"一机一闸”并按设备的计算负荷设置相匹配的控制电器.4、各种设备应按规定装设符合要求的安全防护装置。5、作业人员必须按规定穿戴劳动保护用品.6、作业人员应按机械保养规定做好各级保养工作。机械运转中不得进行维护保养.二、手持式电动工具应符合下列规定:1、空气湿度小于 75%的一般场所可选用Ⅰ类或Ⅱ类手持电动工具.若采纳Ⅰ类手持式电动工具,必须将其金属外壳与 PE 线连接,操作人员应穿戴绝缘用品.2、手持式电动工具的负荷线应采纳耐气候型的橡皮护套铜芯软电缆,并不得有接头。手持式砂轮等电动工具应按规定安装防护罩.三、移动式电动机械应符合下列规定:1、移动式电动机械的扶手应有绝缘防护,负荷线应采纳耐气候型橡皮护套铜芯软电缆,操作人员必须按规定穿戴绝缘用品.2、使用潜水泵放入水中或提出水面时,必须先切断电源,严禁拉拽电缆或出水管。四、固定式机械应符合下列规定:1、机械安装应稳定牢固,露天应有防雨棚。开关箱与机械的水平距离不得超过 3m,其电源线路应穿管固定。操作及分、合闸时应能看到机械各部位工作情况.2、混凝土搅拌机作业中严禁将工具探入筒内扒料;维修、清洗前,必须切断电源并有专人监护;清理料坑时,必须用保险链将料斗锁牢。3、混凝土泵车作业前,应支牢支腿,周围无障碍物,上面无架空线路;混凝土浇注人员不得在布料杆正下方作业;当布料杆呈全伸状态时,不得移动车身,施工超高层建筑时,应编制专项施工方案。4、木工平刨、电锯必须有符合要求的安全防护装置,严禁随意拆除。操作人员必须是经培训的指定人员。严禁使用平刨和圆盘锯合用一台电动机的多功能机械.5、机动翻斗车司机应持有特种作业人员合格证.行车时必须将料斗锁牢,严禁料斗内载人。在坑边卸料时,应设置安全档块,接近坑边时应减速行驶.司机离机时,应将内燃机熄火,并挂挡、拉紧手制动器.五、电焊机应符合下列规定:1、...

1、当您付费下载文档后,您只拥有了使用权限,并不意味着购买了版权,文档只能用于自身使用,不得用于其他商业用途(如 [转卖]进行直接盈利或[编辑后售卖]进行间接盈利)。
2、本站所有内容均由合作方或网友上传,本站不对文档的完整性、权威性及其观点立场正确性做任何保证或承诺!文档内容仅供研究参考,付费前请自行鉴别。
3、如文档内容存在违规,或者侵犯商业秘密、侵犯著作权等,请点击“违规举报”。

碎片内容

施工机具及设备安全技术交底

您可能关注的文档

确认删除?
VIP
微信客服
  • 扫码咨询
会员Q群
  • 会员专属群点击这里加入QQ群
客服邮箱
回到顶部