电脑桌面
添加小米粒文库到电脑桌面
安装后可以在桌面快捷访问

普通员工个人绩效考核办法

普通员工个人绩效考核办法_第1页
1/4
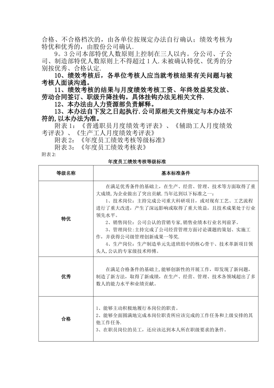
普通员工个人绩效考核办法_第2页
2/4
普通员工个人绩效考核办法_第3页
3/4
附件:普通员工个人绩效考核办法1、绩效考核的目的通过绩效考核,客观衡量员工的职业素养和工作业绩,提升员工的个人能力和工作效率,提升员工的整体执行力,为企业的经营进展提供可靠保障。2、绩效考核的原则2。1 公正、公平、公开的原则。2。2 绩效分配向重点岗位和骨干人员倾斜的原则.2。3 绩效考核实行逐级考核的原则.2.4 绩效考核结果与员工绩效收入挂钩的原则。2.5 开放沟通、及时反馈原则。3、绩效考核的基本依据(或衡量标准)3。1 本人的岗位职责。如:岗位素养标准、工作流程、工艺文件、操作说明等。3。2 当期的工作任务。如:日常工作、临时交办的工作、进度要求、执行效果等。3.3 职员岗位、机电维修工人岗位的职级标准。3.4 出勤率及劳动纪律执行情况4、绩效考核的适用对象考核对象为公司范围内在岗普通职员和工人.5、绩效考核的主要内容主要考核工作成绩、工作态度、工作能力,重点是工作效率和执行力.5。1 职员具体考核:5。1.1 工作成绩:工作效率、执行力、工作质量、工作数量、创新改进;5.1。2 工作态度:纪律性、协调性、积极性、责任感、团队合作性;5.1。3 工作能力:知识技能、计划能力、开发能力、沟通能力、指导监督.5。2 辅助工人具体考核:5。2。1 工作成绩:工作效率、执行力、工作质量、工作任务、设备保养;5。2.2 工作态度:纪律性、责任感、团队合作性;5。2。3 工作能力:知识技能、创新能力5.3 生产工人具体考核:5。3。1 工作成绩:工作效率、执行力、工作质量、工作数量、成本意识;5。3。2 工作态度:纪律性、责任感、团队合作性;5。3.3 工作能力:知识技能、创新能力。6、绩效考核的方法6.1 各职能部门:部门领导考核所属职能管理、技术或业务人员。职能部门下属有正式编制管理单元的,职能部门领导一般考核到管理单元的负责人;管理单元的其他人员,一般由该管理单元负责人进行考核。6。2 制造部及独立核算单位:部门领导考核其所属的职能人员、工段长以及其他由其直接管理的人员;工段长考核其所属的班组长及其他直接管理的人员;班组长考核其本班组的成员。6。3 子、分公司:逐级逐层考核,谁直接管理,谁来考核。6。4 各级考核结果需部门主管领导签字认可。7、月度绩效考核7.1 制定实施细则:各部门、单位在遵循本办法相关原则和程序的前提下,结合自身的实际情况,就本单位员工考核的内容、标准、方法逐级制定具体的实施细则(可参考附表 1《普通职员月度绩效考评表》、《辅助工...

1、当您付费下载文档后,您只拥有了使用权限,并不意味着购买了版权,文档只能用于自身使用,不得用于其他商业用途(如 [转卖]进行直接盈利或[编辑后售卖]进行间接盈利)。
2、本站所有内容均由合作方或网友上传,本站不对文档的完整性、权威性及其观点立场正确性做任何保证或承诺!文档内容仅供研究参考,付费前请自行鉴别。
3、如文档内容存在违规,或者侵犯商业秘密、侵犯著作权等,请点击“违规举报”。

碎片内容

普通员工个人绩效考核办法

确认删除?
VIP
微信客服
  • 扫码咨询
会员Q群
  • 会员专属群点击这里加入QQ群
客服邮箱
回到顶部