电脑桌面
添加小米粒文库到电脑桌面
安装后可以在桌面快捷访问

灵捷光电仓库物料收发流程管理办法

灵捷光电仓库物料收发流程管理办法_第1页
1/5
灵捷光电仓库物料收发流程管理办法_第2页
2/5
灵捷光电仓库物料收发流程管理办法_第3页
3/5
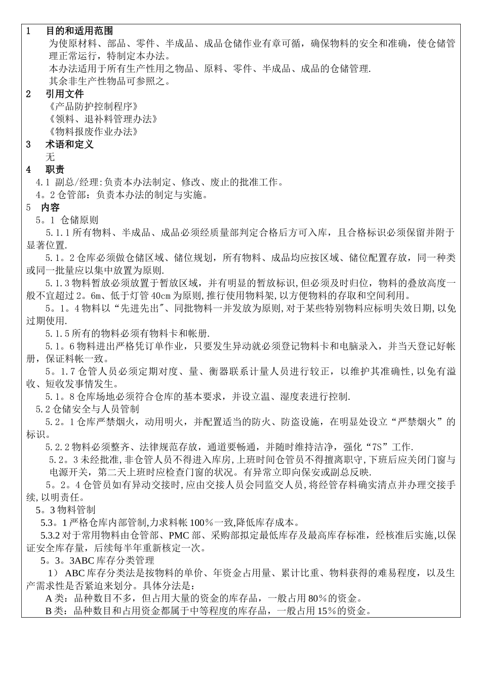
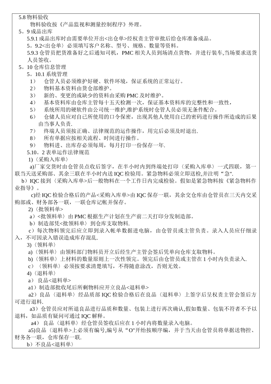
1 目的和适用范围为使原材料、部品、零件、半成品、成品仓储作业有章可循,确保物料的安全和准确,使仓储管理正常运行,特制定本办法。本办法适用于所有生产性用之物品、原料、零件、半成品、成品的仓储管理.其余非生产性物品可参照之。2 引用文件《产品防护控制程序》《领料、退补料管理办法》《物料报废作业办法》3 术语和定义无4 职责 4.1 副总/经理:负责本办法制定、修改、废止的批准工作。 4。2 仓管部:负责本办法的制定与实施。5 内容 5。1 仓储原则 5.1.1 所有物料、半成品、成品必须经质量部判定合格后方可入库,且合格标识必须保留并附于显著位置.5.1。2 仓库必须做仓储区域、储位规划,所有物料、成品均应按区域、储位配置存放,同一种类或同一批量应以集中放置为原则.5.1.3 物料暂放必须放置于暂放区域,并有明显的暂放标识,但必须及时归位,物料的叠放高度一般不宜超过 2。6m、低于灯管 40cm 为原则,推行使用物料架,以方便物料的存取和空间利用。5。1。4 物料以“先进先出"、同批物料一并发放为原则,对于某些特别物料应标明失效日期,以免过期使用.5.1.5 所有的物料必须有物料卡和帐册.5.1。6 物料进出严格凭订单作业,只要发生异动就必须登记物料卡和电脑录入,并当天登记好帐册,保证料帐一致。5。1.7 仓管人员必须定期对度、量、衡器联系计量人员进行较正,以维护其准确性,以免有溢收、短收发事情发生。5.1。8 仓库场地必须符合仓库的基本要求,并设立温、湿度表进行控制. 5.2 仓储安全与人员管制5.2。1 仓库严禁烟火,动用明火,并配置适当的防火、防盗设施,在明显处设立“严禁烟火”的标识。5.2.2 物料必须整齐、法律规范存放,通道要畅通,并随时维持洁净,强化“7S”工作.5.2。3 未经批准,非仓管人员不得进入库房,上班时间仓管员不得擅离职守,下班后应关闭门窗与电源开关,第二天上班时应检查门窗的状况。有异常立即向保安或副总反映. 5。2。4 仓管员如有异动交接时,应由交接人员会同监交人员,将经管存料确实清点并办理交接手续,以明责任。5。3 物料管制 5.3。1 严格仓库内部管制,力求料帐 100%一致,降低库存成本。 5.3.2 对于常用物料由仓管部、PMC 部、采购部拟定最低库存及最高库存标准,经核准后实施,以保证安全库存量,后续每半年重新核定一次。 5。3。3ABC 库存分类管理 1) ABC 库存分类法是按物料的单价、年资金占用量、累计比重、物料获得的难易程度,以及生产需求性是否...

1、当您付费下载文档后,您只拥有了使用权限,并不意味着购买了版权,文档只能用于自身使用,不得用于其他商业用途(如 [转卖]进行直接盈利或[编辑后售卖]进行间接盈利)。
2、本站所有内容均由合作方或网友上传,本站不对文档的完整性、权威性及其观点立场正确性做任何保证或承诺!文档内容仅供研究参考,付费前请自行鉴别。
3、如文档内容存在违规,或者侵犯商业秘密、侵犯著作权等,请点击“违规举报”。

碎片内容

灵捷光电仓库物料收发流程管理办法

您可能关注的文档

确认删除?
VIP
微信客服
  • 扫码咨询
会员Q群
  • 会员专属群点击这里加入QQ群
客服邮箱
回到顶部