电脑桌面
添加小米粒文库到电脑桌面
安装后可以在桌面快捷访问

热工基础与应用-试题及答案

热工基础与应用-试题及答案_第1页
1/3
热工基础与应用-试题及答案_第2页
2/3
热工基础与应用-试题及答案_第3页
3/3
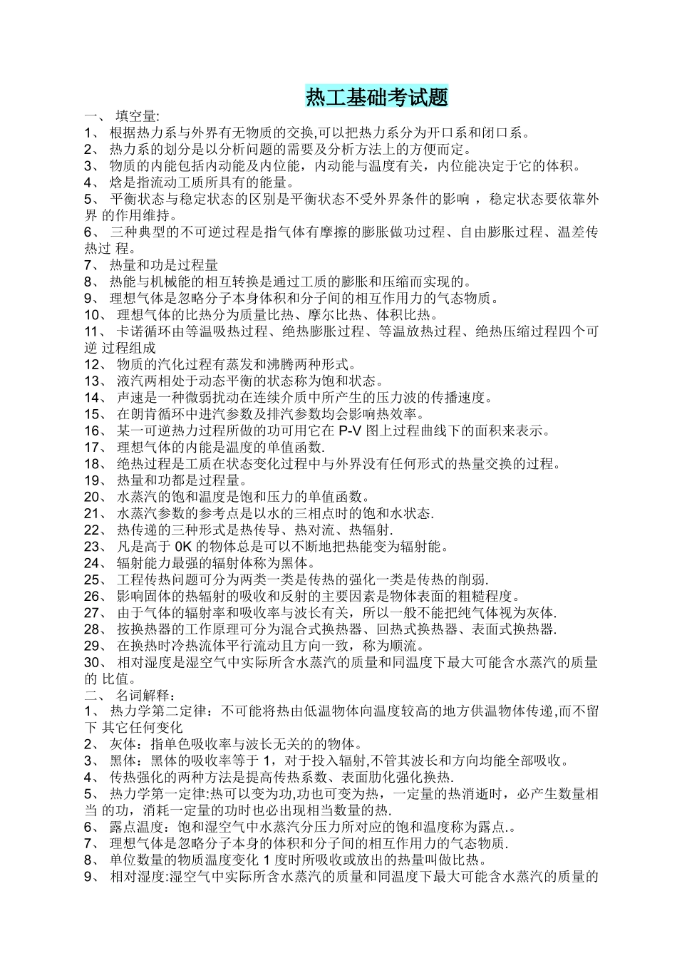
热工基础考试题一、 填空量: 1、 根据热力系与外界有无物质的交换,可以把热力系分为开口系和闭口系。 2、 热力系的划分是以分析问题的需要及分析方法上的方便而定。 3、 物质的内能包括内动能及内位能,内动能与温度有关,内位能决定于它的体积。 4、 焓是指流动工质所具有的能量。5、 平衡状态与稳定状态的区别是平衡状态不受外界条件的影响 ,稳定状态要依靠外界 的作用维持。 6、 三种典型的不可逆过程是指气体有摩擦的膨胀做功过程、自由膨胀过程、温差传热过 程。 7、 热量和功是过程量 8、 热能与机械能的相互转换是通过工质的膨胀和压缩而实现的。 9、 理想气体是忽略分子本身体积和分子间的相互作用力的气态物质。 10、 理想气体的比热分为质量比热、摩尔比热、体积比热。 11、 卡诺循环由等温吸热过程、绝热膨胀过程、等温放热过程、绝热压缩过程四个可逆 过程组成 12、 物质的汽化过程有蒸发和沸腾两种形式。 13、 液汽两相处于动态平衡的状态称为饱和状态。 14、 声速是一种微弱扰动在连续介质中所产生的压力波的传播速度。 15、 在朗肯循环中进汽参数及排汽参数均会影响热效率。 16、 某一可逆热力过程所做的功可用它在 P-V 图上过程曲线下的面积来表示。 17、 理想气体的内能是温度的单值函数. 18、 绝热过程是工质在状态变化过程中与外界没有任何形式的热量交换的过程。 19、 热量和功都是过程量。 20、 水蒸汽的饱和温度是饱和压力的单值函数。 21、 水蒸汽参数的参考点是以水的三相点时的饱和水状态. 22、 热传递的三种形式是热传导、热对流、热辐射. 23、 凡是高于 0K 的物体总是可以不断地把热能变为辐射能。 24、 辐射能力最强的辐射体称为黑体。 25、 工程传热问题可分为两类一类是传热的强化一类是传热的削弱. 26、 影响固体的热辐射的吸收和反射的主要因素是物体表面的粗糙程度。 27、 由于气体的辐射率和吸收率与波长有关,所以一般不能把纯气体视为灰体. 28、 按换热器的工作原理可分为混合式换热器、回热式换热器、表面式换热器. 29、 在换热时冷热流体平行流动且方向一致,称为顺流。 30、 相对湿度是湿空气中实际所含水蒸汽的质量和同温度下最大可能含水蒸汽的质量的 比值。 二、 名词解释: 1、 热力学第二定律:不可能将热由低温物体向温度较高的地方供温物体传递,而不留下 其它任何变化 2、 灰体:指单色吸收率与波长无关的的物体。 ...

1、当您付费下载文档后,您只拥有了使用权限,并不意味着购买了版权,文档只能用于自身使用,不得用于其他商业用途(如 [转卖]进行直接盈利或[编辑后售卖]进行间接盈利)。
2、本站所有内容均由合作方或网友上传,本站不对文档的完整性、权威性及其观点立场正确性做任何保证或承诺!文档内容仅供研究参考,付费前请自行鉴别。
3、如文档内容存在违规,或者侵犯商业秘密、侵犯著作权等,请点击“违规举报”。

碎片内容

热工基础与应用-试题及答案

您可能关注的文档

确认删除?
VIP
微信客服
  • 扫码咨询
会员Q群
  • 会员专属群点击这里加入QQ群
客服邮箱
回到顶部