电脑桌面
添加小米粒文库到电脑桌面
安装后可以在桌面快捷访问

电大《企业集团财务管理》试题及答案-

电大《企业集团财务管理》试题及答案-_第1页
1/8
电大《企业集团财务管理》试题及答案-_第2页
2/8
电大《企业集团财务管理》试题及答案-_第3页
3/8
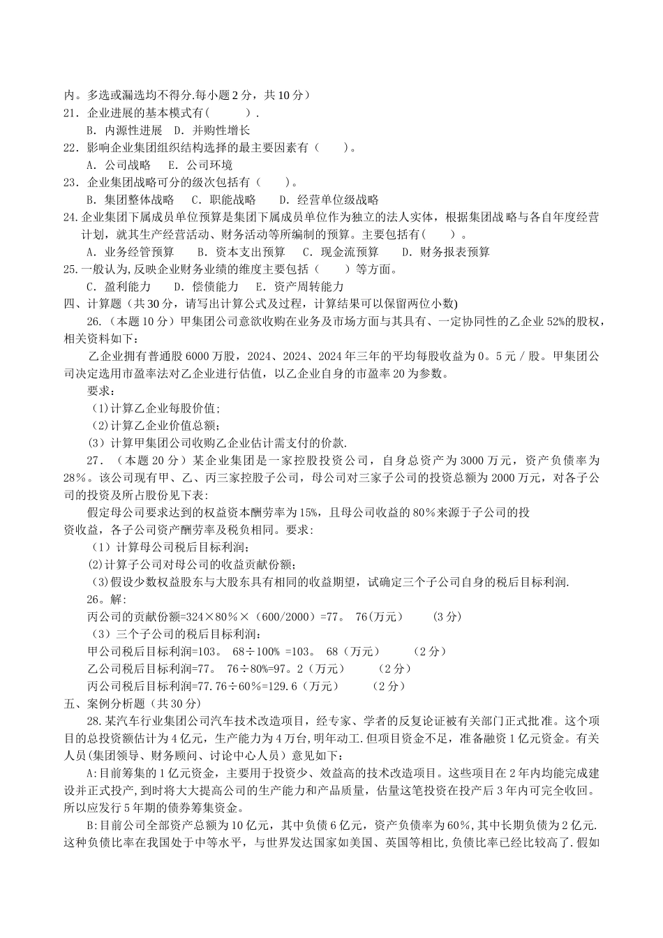
中央广播电视大学 2024-2024 学年度第一学期“开放本科”期末考试(半开卷)企业集团财务管理 试题一、推断题【正确的在括号内划“√”,错误的在括号内划“×"。每小题 1 分,共 10 分)1.在企业集团中,母公司作为企业集团的核心,具有资本、资产、产品、技术、管理、人才、市场网络、品牌等各方面优势.( √ )2.在企业集团的组建中,资源优势是企业集团成立的前提.( × )3.事业部作为集团总部与子公司间的“中间管理层”,是一个独立的法人,拥有相对独立 完整的经营权、管理权。( × )4.企业集团财务组织体系是维系企业集团财务管理运行的组织保障。( √ )5.融资方式大体分为“股权融资"和“内源融资”两类。( × )6.股利政策属于集团重大财务决策,因此,股利类型、分配比率、支付方式等财务决策权都应高度集中于集团总部.( √ )7.财务公司作为集团资金管理中心,其风险大小将在很大程度上影响着集团整体的财务风险.( √ )8.集团预算工作组成员一般由总部经营团队、集团总部相关职能机构负责人及下属主要 子公司总经理等组成。作为常设机构,工作组必须单独设立。( × )9.“投入资本总额"是指某一时点对企业资产具有利益索取权的各类投资者(如债权人和股东)为企业所提供的资本总额.( √ )10。根据国资委相关规则,国有企业平均资本成本率统一为 7。5%.( × )二、单项选择题(将正确答案的字母序号填入括号内.每小题 2 分 共 20 分)11.当投资企业直接或通过子公司间接地拥有被投资企业 20%以上但低于 50%的表决权资本时,会计意义的控制权为( A.重大影响 ).12.产业单一型企业集团中,组建横向一体化企业集团的主要动因是( C.谋取规模优势 ).13.在分权式财务管理体制下,集团大部分的财务决策权下沉在( D.子公司或事业部 )。14.企业集团战略管理具有长期性,会随环境因素的重大改变而进行战略调整,表明其具有( A.动态性 )的特点。15.( C.集团整体战略 )是制定企业集团财务战略的根本。16.投资项目可行性讨论报告中的“财务评价"不涉及的内容是( B.项目市场预测 )。17.下列行为属于间接融资方式的是( B.从银行借款 )。18.企业集团选择“做大”、“做强”路径时,会直接影响预算指标的选择。“做强”导向下,预算指标会侧重( C.利润总额 ).19.净资产收益率是企业净利润与净资产(账面值)的比率,反映了( B.股东 )的收益能力。20.投入资本酬劳率=(...

1、当您付费下载文档后,您只拥有了使用权限,并不意味着购买了版权,文档只能用于自身使用,不得用于其他商业用途(如 [转卖]进行直接盈利或[编辑后售卖]进行间接盈利)。
2、本站所有内容均由合作方或网友上传,本站不对文档的完整性、权威性及其观点立场正确性做任何保证或承诺!文档内容仅供研究参考,付费前请自行鉴别。
3、如文档内容存在违规,或者侵犯商业秘密、侵犯著作权等,请点击“违规举报”。

碎片内容

电大《企业集团财务管理》试题及答案-

您可能关注的文档

确认删除?
VIP
微信客服
  • 扫码咨询
会员Q群
  • 会员专属群点击这里加入QQ群
客服邮箱
回到顶部