电脑桌面
添加小米粒文库到电脑桌面
安装后可以在桌面快捷访问

经济法合同法重点

经济法合同法重点_第1页
1/7
经济法合同法重点_第2页
2/7
经济法合同法重点_第3页
3/7
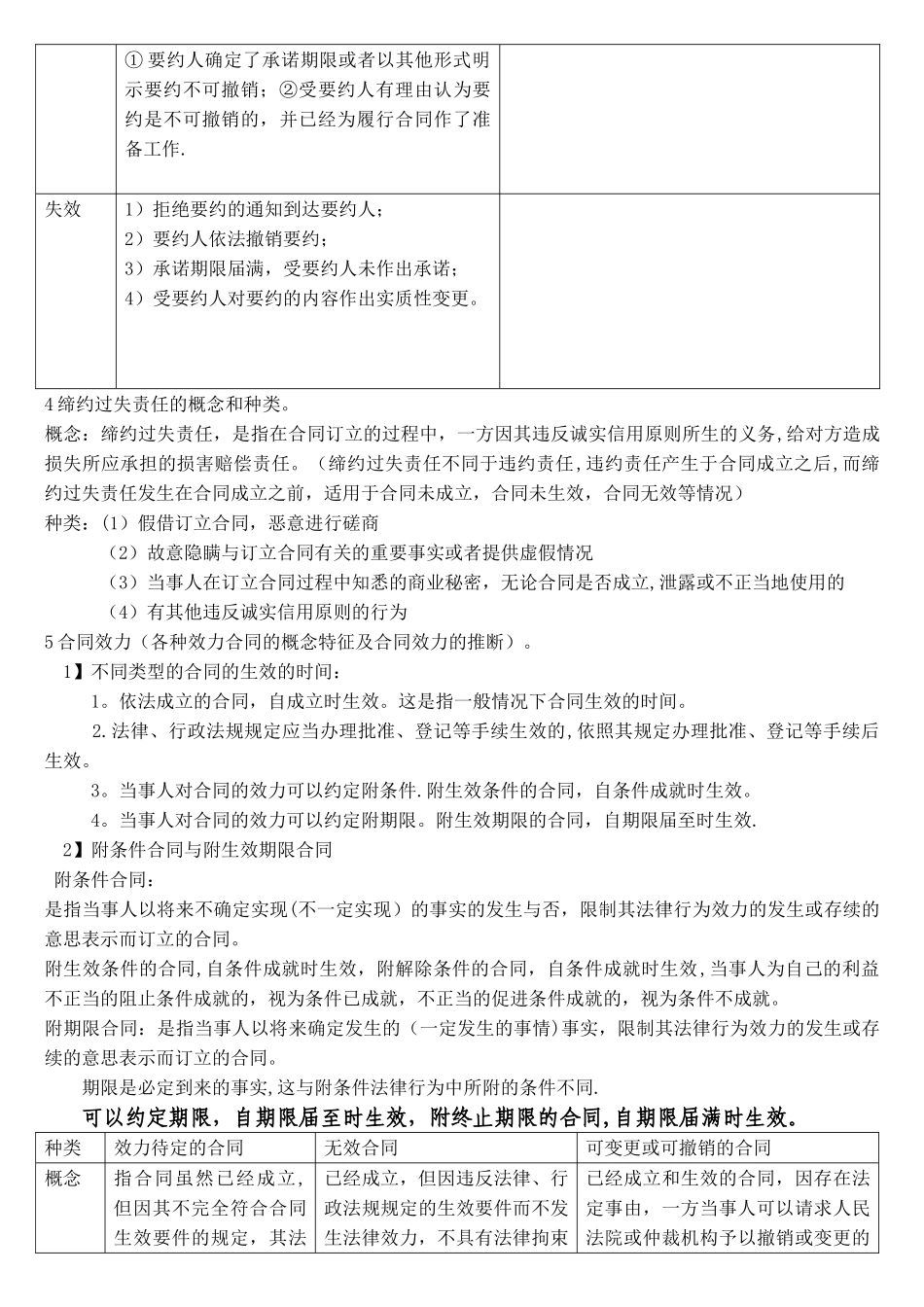
合同法1 合同的概念(我国合同法的调整对象):合同,又称为契约,是当事人之间设立、变更、终止债权债务关系的协议。我国合同法规定,合同是平等主体之间的自然人、法人、其他组织之间设立、变更、终止民事权利义务关系的协议。2.2 合同的分类(实践性合同与诺诚性合同)。根据合同成立除了当事人的合意外是否需要以交付标的物为条件,可将合同分为诺诚合同和实践合同。这种分类的意义在于合同成立产生法律约束力的时间。 ·诺诚合同(不要物合同),是指当事人之间意思表示一致就能成立的合同。· 实践合同(要物合同),是除了当事人意思表示一致以外,还需要交付标的物才能成立的合同。3 要约与承诺(全部规则)。随 意 一点要约承诺概念是希望和他人订立合同的意思的表示受要约人同意要约的意思表示.条件1,特定合同当事人的意思表示2,要约必须向要约人希望与之结缔合同的相对人发出3,必须具有缔约目的并表明经承诺即受此意思表示的拘束4,内同必须具备足以使合同成立的主要条件,要求内容必须是确定的和完整的。1)承诺必须由受要约人向要约人作出。 2)承诺必须在规定的期限内达到要约人。 3)承诺的内容必须与要约的内容一致. 4 承诺的方式【包括口头和书面等明示方式】符合要约的要求。效力到达主义,采纳特定系统接收数据电文的,该数据电文进入该特定系统的时间为到达时间;否则进入收件人的任何系统的首次时间为到达时间承诺通知到达要约人时生效.承诺不需要通知的,根据交易习惯或者要约的要求作出承诺的行为时生效。受要约人超过承诺期限发出承诺的,除要约人及时通知受要约人该承诺有效的以外,为新要约。撤回可以撤回,但撤回要约的通知应当在要约到达受要约人之前或者是同时到达受要约人是指受要约人在发出承诺通知以后,在承诺正式生效之前撤回其承诺。承诺可以撤回。撤回承诺的通知应当在承诺通知到达要约人之前或者与承诺通知同时到达要约人。假如承诺通知已经生效,合同已经成立,则受要约人当然不能再撤回承诺。【撤回承诺的通知应当在承诺通知到达要约人之前或者与承诺通知同时到达要约人】撤销可以撤销,是指要约人在要约到达受要约人并生效以后,将该项要约取消,从而使要约的效力归于消灭。但有下列情形之一的,要约不得撤销:不可以撤销① 要约人确定了承诺期限或者以其他形式明示要约不可撤销;②受要约人有理由认为要约是不可撤销的,并已经为履行合同作了准备工作.失效1)拒绝要约的通知到达要约人;2)要约人...

1、当您付费下载文档后,您只拥有了使用权限,并不意味着购买了版权,文档只能用于自身使用,不得用于其他商业用途(如 [转卖]进行直接盈利或[编辑后售卖]进行间接盈利)。
2、本站所有内容均由合作方或网友上传,本站不对文档的完整性、权威性及其观点立场正确性做任何保证或承诺!文档内容仅供研究参考,付费前请自行鉴别。
3、如文档内容存在违规,或者侵犯商业秘密、侵犯著作权等,请点击“违规举报”。

碎片内容

经济法合同法重点

阳光书坊+ 关注
实名认证
内容提供者

阳光书坊,传播未来

确认删除?
VIP
微信客服
  • 扫码咨询
会员Q群
  • 会员专属群点击这里加入QQ群
客服邮箱
回到顶部