电脑桌面
添加小米粒文库到电脑桌面
安装后可以在桌面快捷访问

薪资保险福利管理制度

薪资保险福利管理制度_第1页
1/5
薪资保险福利管理制度_第2页
2/5
薪资保险福利管理制度_第3页
3/5
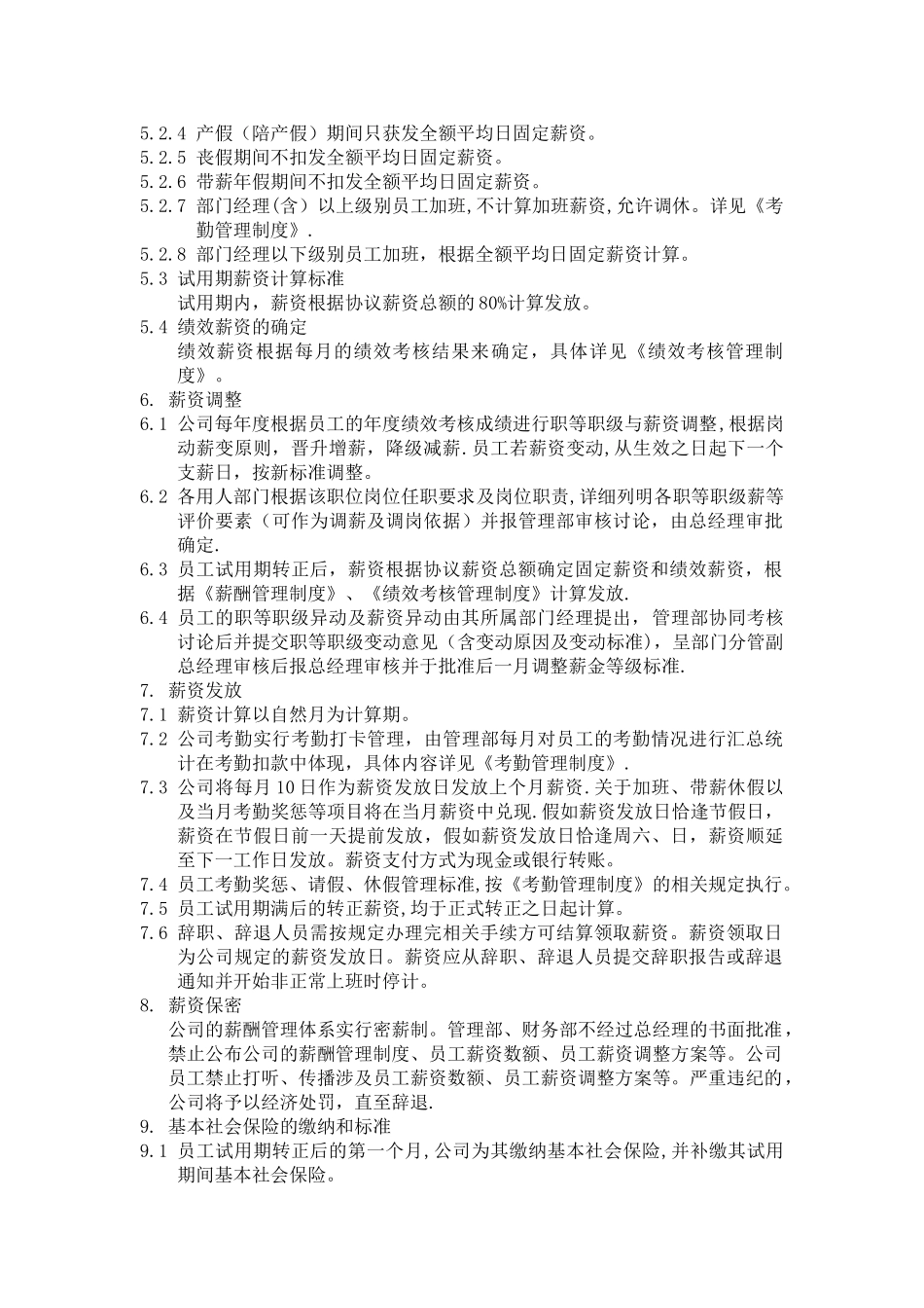
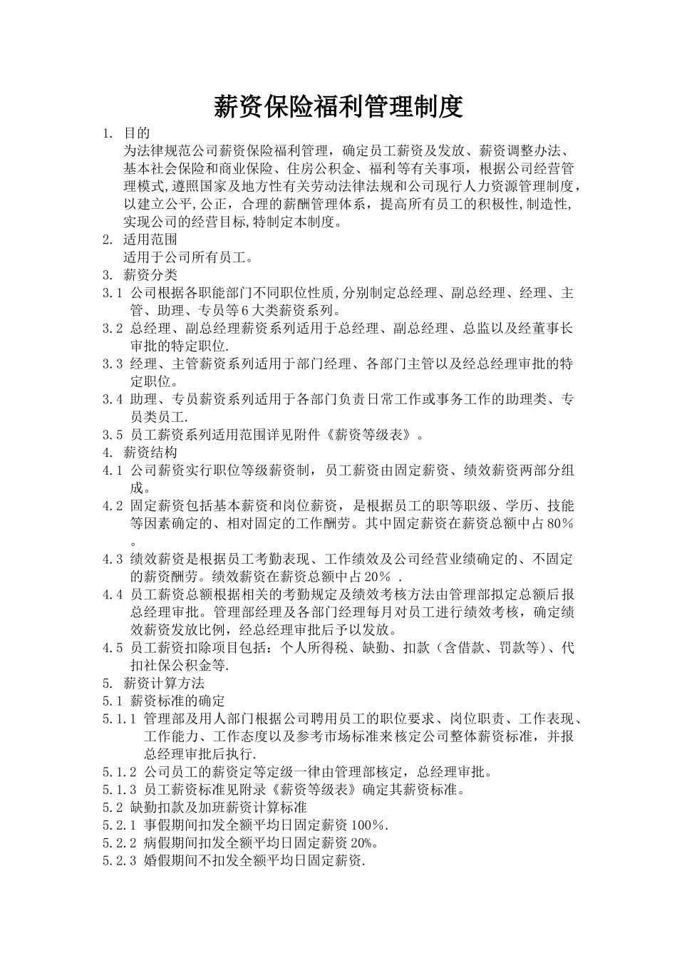
薪资保险福利管理制度1. 目的为法律规范公司薪资保险福利管理,确定员工薪资及发放、薪资调整办法、基本社会保险和商业保险、住房公积金、福利等有关事项,根据公司经营管理模式,遵照国家及地方性有关劳动法律法规和公司现行人力资源管理制度,以建立公平,公正,合理的薪酬管理体系,提高所有员工的积极性,制造性,实现公司的经营目标,特制定本制度。2. 适用范围适用于公司所有员工。3. 薪资分类3.1 公司根据各职能部门不同职位性质,分别制定总经理、副总经理、经理、主管、助理、专员等 6 大类薪资系列。3.2 总经理、副总经理薪资系列适用于总经理、副总经理、总监以及经董事长审批的特定职位.3.3 经理、主管薪资系列适用于部门经理、各部门主管以及经总经理审批的特定职位。3.4 助理、专员薪资系列适用于各部门负责日常工作或事务工作的助理类、专员类员工.3.5 员工薪资系列适用范围详见附件《薪资等级表》。4. 薪资结构4.1 公司薪资实行职位等级薪资制,员工薪资由固定薪资、绩效薪资两部分组成。4.2 固定薪资包括基本薪资和岗位薪资,是根据员工的职等职级、学历、技能等因素确定的、相对固定的工作酬劳。其中固定薪资在薪资总额中占 80% 。4.3 绩效薪资是根据员工考勤表现、工作绩效及公司经营业绩确定的、不固定的薪资酬劳。绩效薪资在薪资总额中占 20% .4.4 员工薪资总额根据相关的考勤规定及绩效考核方法由管理部拟定总额后报总经理审批。管理部经理及各部门经理每月对员工进行绩效考核,确定绩效薪资发放比例,经总经理审批后予以发放。4.5 员工薪资扣除项目包括:个人所得税、缺勤、扣款(含借款、罚款等)、代扣社保公积金等.5. 薪资计算方法5.1 薪资标准的确定5.1.1 管理部及用人部门根据公司聘用员工的职位要求、岗位职责、工作表现、工作能力、工作态度以及参考市场标准来核定公司整体薪资标准,并报总经理审批后执行.5.1.2 公司员工的薪资定等定级一律由管理部核定,总经理审批。5.1.3 员工薪资标准见附录《薪资等级表》确定其薪资标准。5.2 缺勤扣款及加班薪资计算标准5.2.1 事假期间扣发全额平均日固定薪资 100%.5.2.2 病假期间扣发全额平均日固定薪资 20%。5.2.3 婚假期间不扣发全额平均日固定薪资.5.2.4 产假(陪产假)期间只获发全额平均日固定薪资。5.2.5 丧假期间不扣发全额平均日固定薪资。5.2.6 带薪年假期间不扣发全额平均日固定薪资。5.2.7 部门经理(含)以上级别员工加班,不计算加...

1、当您付费下载文档后,您只拥有了使用权限,并不意味着购买了版权,文档只能用于自身使用,不得用于其他商业用途(如 [转卖]进行直接盈利或[编辑后售卖]进行间接盈利)。
2、本站所有内容均由合作方或网友上传,本站不对文档的完整性、权威性及其观点立场正确性做任何保证或承诺!文档内容仅供研究参考,付费前请自行鉴别。
3、如文档内容存在违规,或者侵犯商业秘密、侵犯著作权等,请点击“违规举报”。

碎片内容

薪资保险福利管理制度

您可能关注的文档

确认删除?
VIP
微信客服
  • 扫码咨询
会员Q群
  • 会员专属群点击这里加入QQ群
客服邮箱
回到顶部