电脑桌面
添加小米粒文库到电脑桌面
安装后可以在桌面快捷访问

颂福装饰管理制度VIP专享

颂福装饰管理制度_第1页
1/22
颂福装饰管理制度_第2页
2/22
颂福装饰管理制度_第3页
3/22
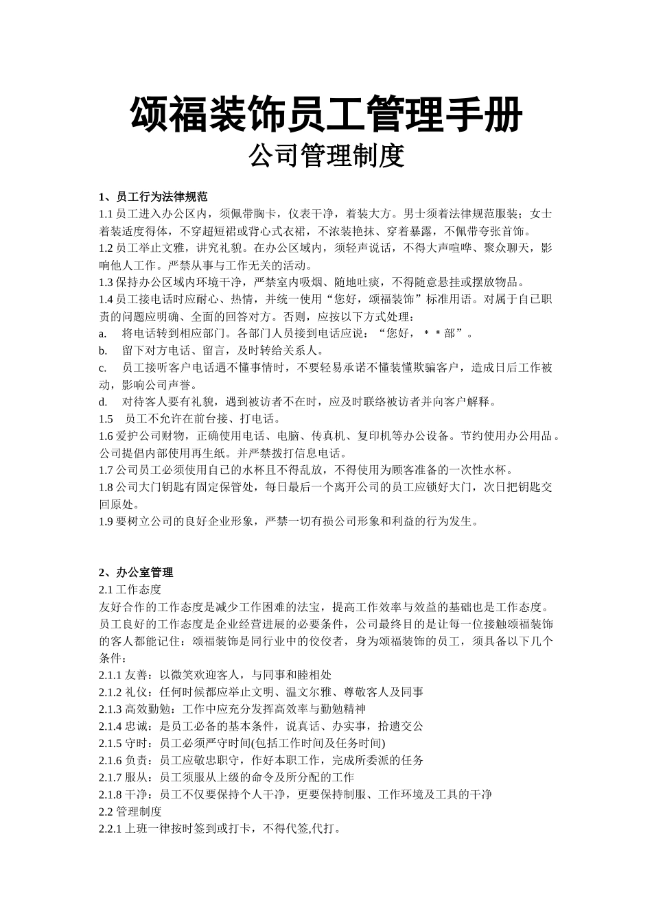
颂福装饰员工管理手册公司管理制度1、员工行为法律规范1.1 员工进入办公区内,须佩带胸卡,仪表干净,着装大方。男士须着法律规范服装;女士着装适度得体,不穿超短裙或背心式衣裙,不浓装艳抹、穿着暴露,不佩带夸张首饰。1.2 员工举止文雅,讲究礼貌。在办公区域内,须轻声说话,不得大声喧哗、聚众聊天,影响他人工作。严禁从事与工作无关的活动。1.3 保持办公区域内环境干净,严禁室内吸烟、随地吐痰,不得随意悬挂或摆放物品。1.4 员工接电话时应耐心、热情,并统一使用“您好,颂福装饰”标准用语。对属于自已职责的问题应明确、全面的回答对方。否则,应按以下方式处理:a.将电话转到相应部门。各部门人员接到电话应说:“您好,﹡﹡部”。b.留下对方电话、留言,及时转给关系人。c.员工接听客户电话遇不懂事情时,不要轻易承诺不懂装懂欺骗客户,造成日后工作被动,影响公司声誉。d.对待客人要有礼貌,遇到被访者不在时,应及时联络被访者并向客户解释。1.5 员工不允许在前台接、打电话。1.6 爱护公司财物,正确使用电话、电脑、传真机、复印机等办公设备。节约使用办公用品。公司提倡内部使用再生纸。并严禁拨打信息电话。1.7 公司员工必须使用自已的水杯且不得乱放,不得使用为顾客准备的一次性水杯。1.8 公司大门钥匙有固定保管处,每日最后一个离开公司的员工应锁好大门,次日把钥匙交回原处。1.9 要树立公司的良好企业形象,严禁一切有损公司形象和利益的行为发生。 2、办公室管理2.1 工作态度友好合作的工作态度是减少工作困难的法宝,提高工作效率与效益的基础也是工作态度。员工良好的工作态度是企业经营进展的必要条件,公司最终目的是让每一位接触颂福装饰的客人都能记住:颂福装饰是同行业中的佼佼者,身为颂福装饰的员工,须具备以下几个条件:2.1.1 友善:以微笑欢迎客人,与同事和睦相处2.1.2 礼仪:任何时候都应举止文明、温文尔雅、尊敬客人及同事2.1.3 高效勤勉:工作中应充分发挥高效率与勤勉精神2.1.4 忠诚:是员工必备的基本条件,说真话、办实事,拾遗交公2.1.5 守时:员工必须严守时间(包括工作时间及任务时间)2.1.6 负责:员工应敬忠职守,作好本职工作,完成所委派的任务2.1.7 服从:员工须服从上级的命令及所分配的工作2.1.8 干净:员工不仅要保持个人干净,更要保持制服、工作环境及工具的干净2.2 管理制度2.2.1 上班一律按时签到或打卡,不得代签,代打。2.2.2 中午休息,不得横卧在桌上...

1、当您付费下载文档后,您只拥有了使用权限,并不意味着购买了版权,文档只能用于自身使用,不得用于其他商业用途(如 [转卖]进行直接盈利或[编辑后售卖]进行间接盈利)。
2、本站所有内容均由合作方或网友上传,本站不对文档的完整性、权威性及其观点立场正确性做任何保证或承诺!文档内容仅供研究参考,付费前请自行鉴别。
3、如文档内容存在违规,或者侵犯商业秘密、侵犯著作权等,请点击“违规举报”。

碎片内容

颂福装饰管理制度

确认删除?
VIP
微信客服
  • 扫码咨询
会员Q群
  • 会员专属群点击这里加入QQ群
客服邮箱
回到顶部