电脑桌面
添加小米粒文库到电脑桌面
安装后可以在桌面快捷访问

材料清单参考(经营性申领许可证)

材料清单参考(经营性申领许可证)_第1页
1/9
材料清单参考(经营性申领许可证)_第2页
2/9
材料清单参考(经营性申领许可证)_第3页
3/9
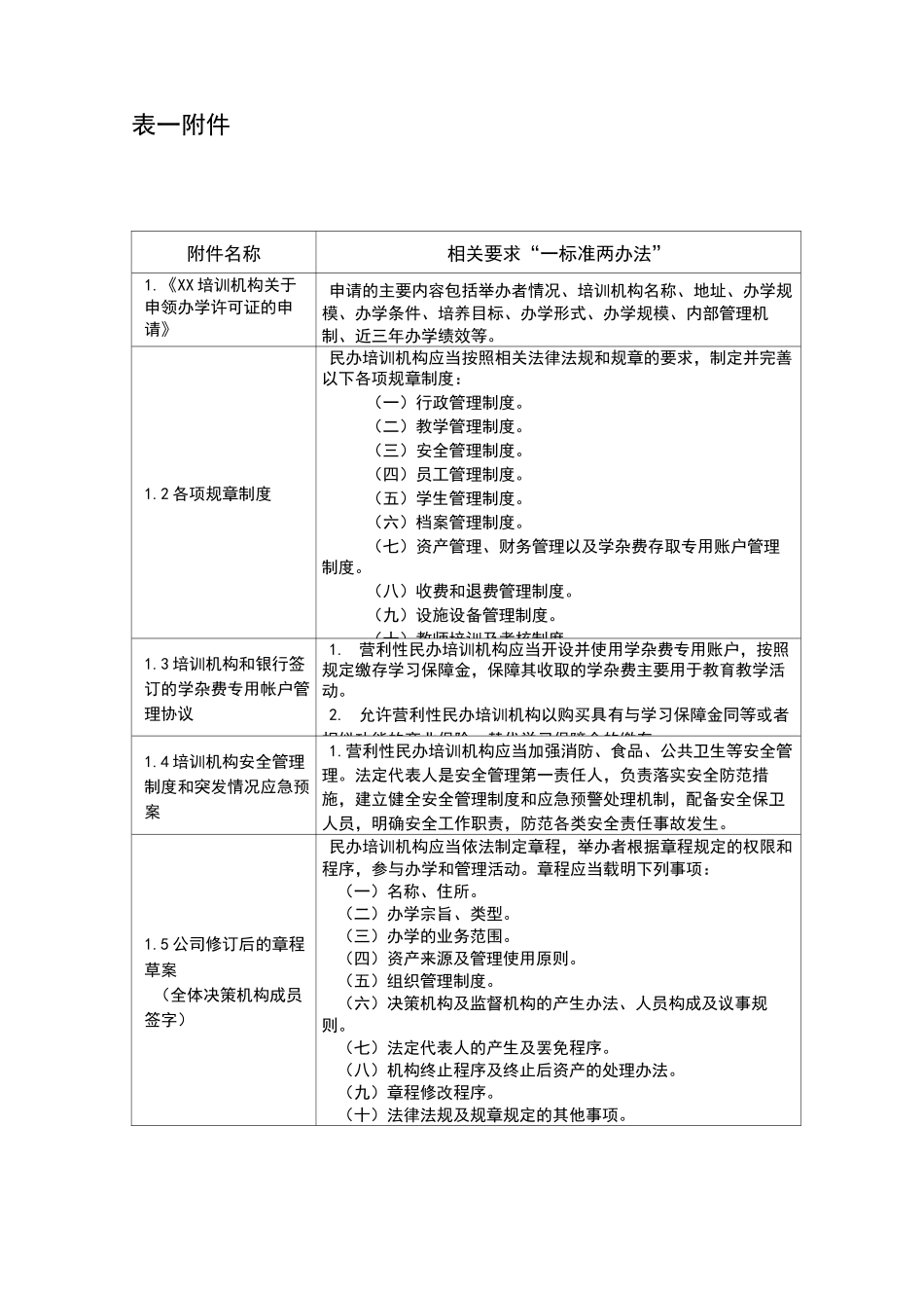
表一附件附件名称相关要求“一标准两办法”1.《XX 培训机构关于申领办学许可证的申请》(全体举办者签章)申请的主要内容包括举办者情况、培训机构名称、地址、办学规模、办学条件、培养目标、办学形式、办学规模、内部管理机制、近三年办学绩效等。1.2 各项规章制度民办培训机构应当按照相关法律法规和规章的要求,制定并完善以下各项规章制度:(一)行政管理制度。(二)教学管理制度。(三)安全管理制度。(四)员工管理制度。(五)学生管理制度。(六)档案管理制度。(七)资产管理、财务管理以及学杂费存取专用账户管理制度。(八)收费和退费管理制度。(九)设施设备管理制度。(十)教师培训及考核制度。1.3 培训机构和银行签订的学杂费专用帐户管理协议1.营利性民办培训机构应当开设并使用学杂费专用账户,按照规定缴存学习保障金,保障其收取的学杂费主要用于教育教学活动。2.允许营利性民办培训机构以购买具有与学习保障金同等或者相似功能的商业保险,替代学习保障金的缴存。1.4 培训机构安全管理制度和突发情况应急预案1.营利性民办培训机构应当加强消防、食品、公共卫生等安全管理。法定代表人是安全管理第一责任人,负责落实安全防范措施,建立健全安全管理制度和应急预警处理机制,配备安全保卫人员,明确安全工作职责,防范各类安全责任事故发生。1.5 公司修订后的章程草案(全体决策机构成员签字)民办培训机构应当依法制定章程,举办者根据章程规定的权限和程序,参与办学和管理活动。章程应当载明下列事项:(一)名称、住所。(二)办学宗旨、类型。(三)办学的业务范围。(四)资产来源及管理使用原则。(五)组织管理制度。(六)决策机构及监督机构的产生办法、人员构成及议事规则。(七)法定代表人的产生及罢免程序。(八)机构终止程序及终止后资产的处理办法。(九)章程修改程序。(十)法律法规及规章规定的其他事项。培训教材与课程》相关纸质材料办学场所情况表》相关纸质材料举办者情况表》相关纸质材料4.3《联合办学协议》包含:社会组织与社会组织联合举办;社会组织与个人联合举办;个人与个人联合举办。1.两个以上国家机构以外的法人或自然人联合举办民办培训机构,应当签订联合办学协议,明确办学宗旨、培养目标以及各自权利义务和争议解决办法等内容。2.联合办学者出资计入民办培训机构注册资本或开办资金的,应当明确各自计入注册资本或开办资金的出资数额、方式以及相应比例。附件名称相关要求...

1、当您付费下载文档后,您只拥有了使用权限,并不意味着购买了版权,文档只能用于自身使用,不得用于其他商业用途(如 [转卖]进行直接盈利或[编辑后售卖]进行间接盈利)。
2、本站所有内容均由合作方或网友上传,本站不对文档的完整性、权威性及其观点立场正确性做任何保证或承诺!文档内容仅供研究参考,付费前请自行鉴别。
3、如文档内容存在违规,或者侵犯商业秘密、侵犯著作权等,请点击“违规举报”。

碎片内容

材料清单参考(经营性申领许可证)

您可能关注的文档

确认删除?
VIP
微信客服
  • 扫码咨询
会员Q群
  • 会员专属群点击这里加入QQ群
客服邮箱
回到顶部