电脑桌面
添加小米粒文库到电脑桌面
安装后可以在桌面快捷访问

济南中泰置业文件管理流程

济南中泰置业文件管理流程_第1页
1/7
济南中泰置业文件管理流程_第2页
2/7
济南中泰置业文件管理流程_第3页
3/7
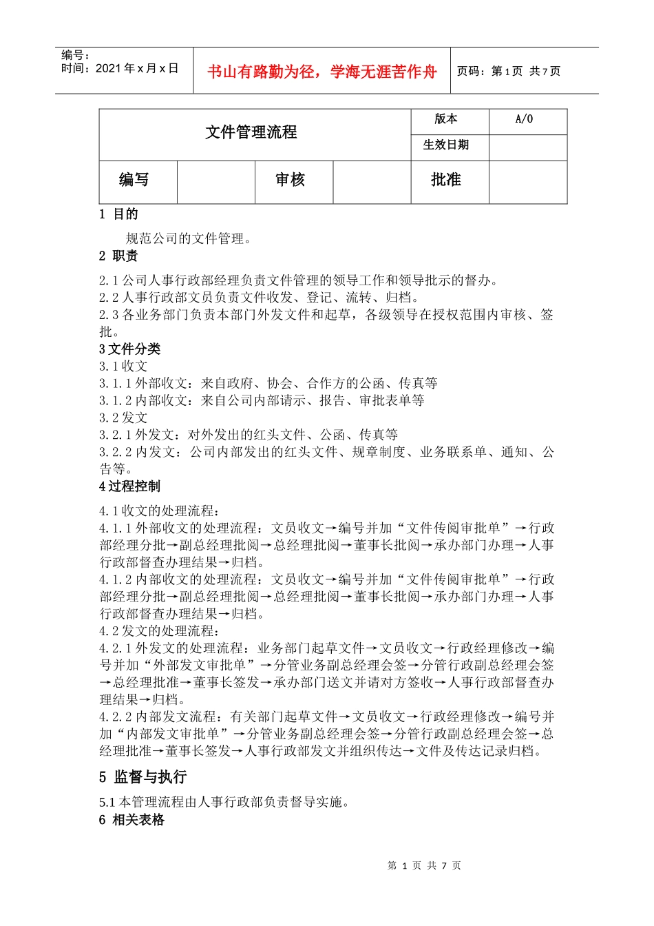
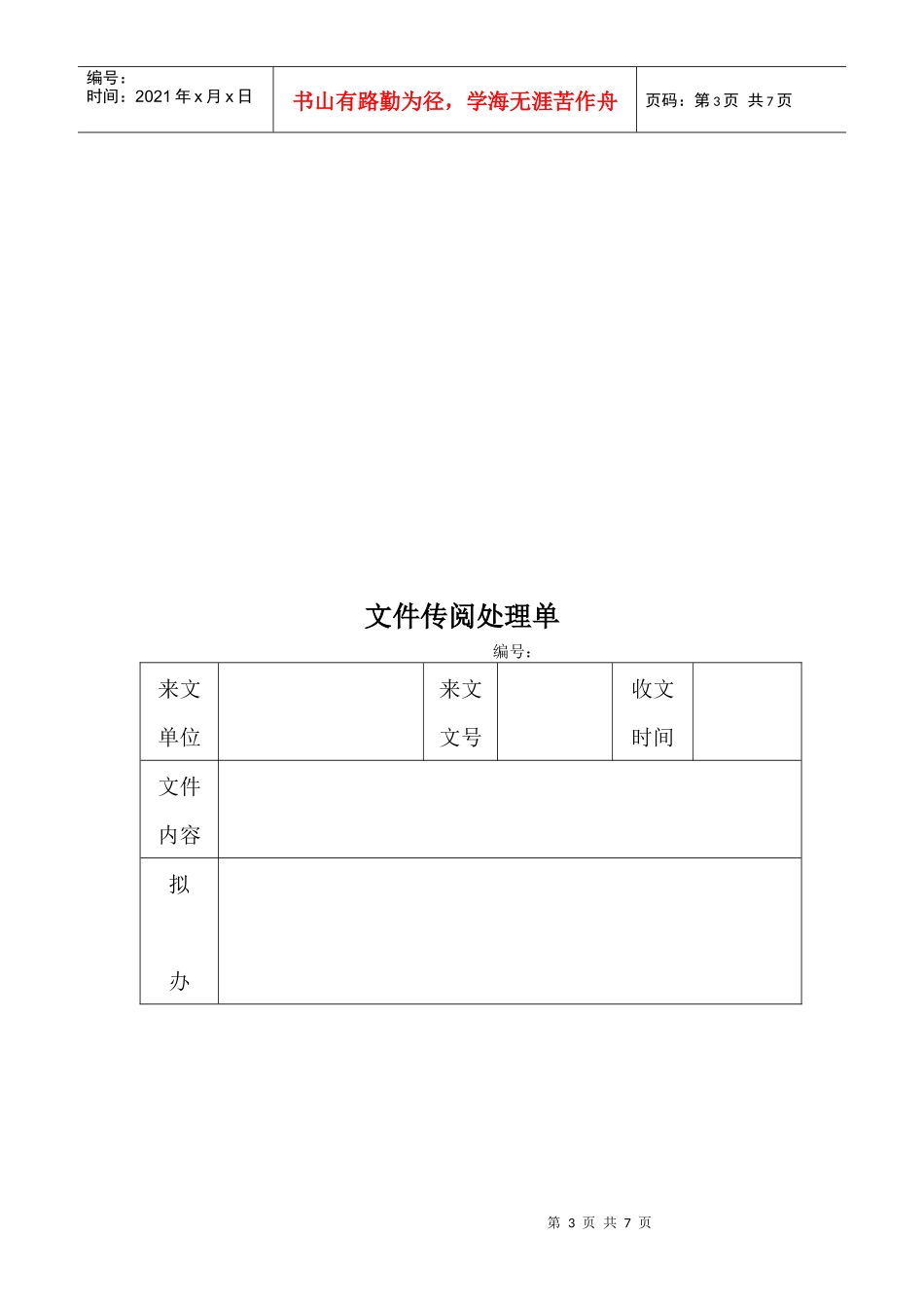
第 1 页 共 7 页编号:时间:2021 年 x 月 x 日书山有路勤为径,学海无涯苦作舟页码:第 1 页 共 7 页文件管理流程版本A/0生效日期编写审核批准1 目的规范公司的文件管理。2 职责2.1 公司人事行政部经理负责文件管理的领导工作和领导批示的督办。2.2 人事行政部文员负责文件收发、登记、流转、归档。2.3 各业务部门负责本部门外发文件和起草,各级领导在授权范围内审核、签批。3 文件分类3.1 收文3.1.1 外部收文:来自政府、协会、合作方的公函、传真等3.1.2 内部收文:来自公司内部请示、报告、审批表单等3.2 发文3.2.1 外发文:对外发出的红头文件、公函、传真等3.2.2 内发文:公司内部发出的红头文件、规章制度、业务联系单、通知、公告等。4 过程控制4.1 收文的处理流程:4.1.1 外部收文的处理流程:文员收文→编号并加“文件传阅审批单”→行政部经理分批→副总经理批阅→总经理批阅→董事长批阅→承办部门办理→人事行政部督查办理结果→归档。4.1.2 内部收文的处理流程:文员收文→编号并加“文件传阅审批单”→行政部经理分批→副总经理批阅→总经理批阅→董事长批阅→承办部门办理→人事行政部督查办理结果→归档。4.2 发文的处理流程:4.2.1 外发文的处理流程:业务部门起草文件→文员收文→行政经理修改→编号并加“外部发文审批单”→分管业务副总经理会签→分管行政副总经理会签→总经理批准→董事长签发→承办部门送文并请对方签收→人事行政部督查办理结果→归档。4.2.2 内部发文流程:有关部门起草文件→文员收文→行政经理修改→编号并加“内部发文审批单”→分管业务副总经理会签→分管行政副总经理会签→总经理批准→董事长签发→人事行政部发文并组织传达→文件及传达记录归档。5 监督与执行5.1 本管理流程由人事行政部负责督导实施。6 相关表格第 2 页 共 7 页第 1 页 共 7 页编号:时间:2021 年 x 月 x 日书山有路勤为径,学海无涯苦作舟页码:第 2 页 共 7 页6.1 收文印章模板6.2 文件传阅处理单6.3 外部发文审批单6.4 内部发文审批单6.5 内部文件传阅单收文印章模板编号日期来源第 3 页 共 7 页第 2 页 共 7 页编号:时间:2021 年 x 月 x 日书山有路勤为径,学海无涯苦作舟页码:第 3 页 共 7 页文件传阅处理单 编号:来文单位来文文号收文时间文件内容拟办第 4 页 共 7 页第 3 页 共 7 页编号:时间:2021 年 x 月 ...

1、当您付费下载文档后,您只拥有了使用权限,并不意味着购买了版权,文档只能用于自身使用,不得用于其他商业用途(如 [转卖]进行直接盈利或[编辑后售卖]进行间接盈利)。
2、本站所有内容均由合作方或网友上传,本站不对文档的完整性、权威性及其观点立场正确性做任何保证或承诺!文档内容仅供研究参考,付费前请自行鉴别。
3、如文档内容存在违规,或者侵犯商业秘密、侵犯著作权等,请点击“违规举报”。

碎片内容

济南中泰置业文件管理流程

文章天下+ 关注
实名认证
内容提供者

各种文档应有尽有

确认删除?
VIP
微信客服
  • 扫码咨询
会员Q群
  • 会员专属群点击这里加入QQ群
客服邮箱
回到顶部