电脑桌面
添加小米粒文库到电脑桌面
安装后可以在桌面快捷访问

丰荫明德小学音体美综合素质评价VIP免费

丰荫明德小学音体美综合素质评价_第1页
1/4
丰荫明德小学音体美综合素质评价_第2页
2/4
丰荫明德小学音体美综合素质评价_第3页
3/4
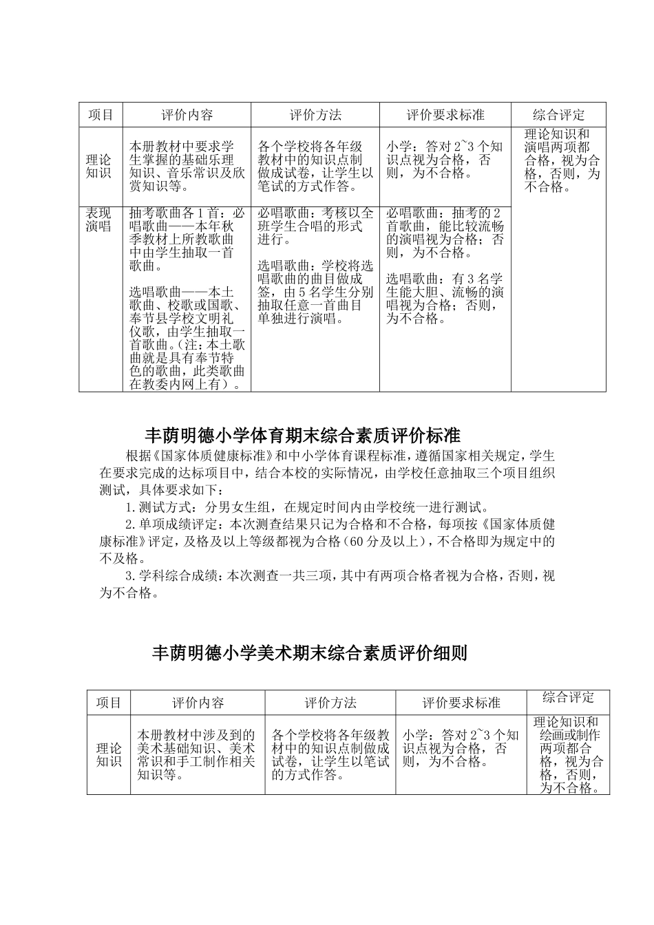
丰荫明德小学音体美综合素质评价为全面推进素质教育,深入新课程改革实验,促进学生健康、协调发展,促进学生能力提高,根据相关文件精神结合学校实际而制定本方案:一、成立综合素质评价工作领导小组组长:党攀峰副组长:孙斌斌成员:瞿欣、孙慧敏二、综合素质评价评价对象一至六年级体育、美术、音乐三、综合素质评价评价内容音乐:本学期音乐教材中的歌曲、本土歌曲、校歌或者国歌、奉节县学校文明礼仪歌,笔试音乐知识点。体育:《国家体质健康标准》规定的体育测试项目其中三项,具体为:一分钟跳绳、立定跳远及仰卧起坐。美术:美术教材中绘画、设计应用、美术欣赏教学内容和美术基本常识。四、综合素质评价组织形式1.根据学校兼职音、体、美教师所任教情况,体育抽取一至五年级每个班的所有学生;音乐抽取一、三、四年级的所有学生;美术抽取五年级的所有学生进行综合素质评价,其评价结果将作为教师课堂教学成绩考核的依据;没有抽到的学生,期末考试由任课教师自己组织考评;其自己组织考评的完成情况,学校列为教师常规工作任务之一。2.学校根据音体美期末综合素质评价细则,结合本校实际,统一制定方案并组织人员实施。五、综合素质评价考核办法1.音乐:视唱与音乐知识点A学校组织评委到所抽班级进行抽考必唱歌曲1首,选唱歌曲1首。必唱歌曲考核以全班学生合唱的形式进行,选唱歌曲从本班级中抽5名学生进行测试。B学校从本册教材中自行选择音乐知识点,就用抽到的班级学生以笔试的形式让其作答。2.体育:体能素质评价学校根据《国家体质健康标准》,在学生要求完成的达标项目中,结合本校的实际情况,抽取一分钟跳绳、仰卧起坐、立定跳远三个项目组织测试。3.美术:绘画与美术基础知识学校从本册教材中自行选择绘画内容与美术基础知识点,组织学生在一到两节课内完成。4.相应年段的科任老师,根据音体美学科期末综合素质评价细则自制题卡,题卡制作完成后,交由教导处审核。5.综合素质评价成绩只分合格、不合格,先分单项统计,再统计综合等级,所测项目都合格即该学科综合素质评价成绩为合格。七、综合素质评价成绩统计教导处进行核查统计,主考教师填好音体美学科期末综合素质评价成绩上报统计表后交教导处。附件:丰荫明德小学音体美学科期末综合素质评价细则丰荫明德小学音乐期末综合素质评价细则丰荫明德小学体育期末综合素质评价标准根据《国家体质健康标准》和中小学体育课程标准,遵循国家相关规定,学生在要求完成的达标项目中,结合本校的实际情况,由学校任意抽取三个项目组织测试,具体要求如下:1.测试方式:分男女生组,在规定时间内由学校统一进行测试。2.单项成绩评定:本次测查结果只记为合格和不合格,每项按《国家体质健康标准》评定,及格及以上等级都视为合格(60分及以上),不合格即为规定中的不及格。3.学科综合成绩:本次测查一共三项,其中有两项合格者视为合格,否则,视为不合格。丰荫明德小学美术期末综合素质评价细则项目评价内容评价方法评价要求标准综合评定理论知识本册教材中要求学生掌握的基础乐理知识、音乐常识及欣赏知识等。各个学校将各年级教材中的知识点制做成试卷,让学生以笔试的方式作答。小学:答对2~3个知识点视为合格,否则,为不合格。理论知识和演唱两项都合格,视为合格,否则,为不合格。表现演唱抽考歌曲各1首:必唱歌曲——本年秋季教材上所教歌曲中由学生抽取一首歌曲。选唱歌曲——本土歌曲、校歌或国歌、奉节县学校文明礼仪歌,由学生抽取一首歌曲。(注:本土歌曲就是具有奉节特色的歌曲,此类歌曲在教委内网上有)。必唱歌曲:考核以全班学生合唱的形式进行。选唱歌曲:学校将选唱歌曲的曲目做成签,由5名学生分别抽取任意一首曲目单独进行演唱。必唱歌曲:抽考的2首歌曲,能比较流畅的演唱视为合格;否则,为不合格。选唱歌曲:有3名学生能大胆、流畅的演唱视为合格;否则,为不合格。项目评价内容评价方法评价要求标准综合评定理论知识本册教材中涉及到的美术基础知识、美术常识和手工制作相关知识等。各个学校将各年级教材中的知识点制做成试卷,让学生以笔试的方式作答。小学:答对2~3个知识点视为合格...

1、当您付费下载文档后,您只拥有了使用权限,并不意味着购买了版权,文档只能用于自身使用,不得用于其他商业用途(如 [转卖]进行直接盈利或[编辑后售卖]进行间接盈利)。
2、本站所有内容均由合作方或网友上传,本站不对文档的完整性、权威性及其观点立场正确性做任何保证或承诺!文档内容仅供研究参考,付费前请自行鉴别。
3、如文档内容存在违规,或者侵犯商业秘密、侵犯著作权等,请点击“违规举报”。

碎片内容

丰荫明德小学音体美综合素质评价

您可能关注的文档

确认删除?
VIP
微信客服
  • 扫码咨询
会员Q群
  • 会员专属群点击这里加入QQ群
客服邮箱
回到顶部