电脑桌面
添加小米粒文库到电脑桌面
安装后可以在桌面快捷访问

工程管理专业四年制本科培养方案VIP免费

工程管理专业四年制本科培养方案_第1页
1/5
工程管理专业四年制本科培养方案_第2页
2/5
工程管理专业四年制本科培养方案_第3页
3/5
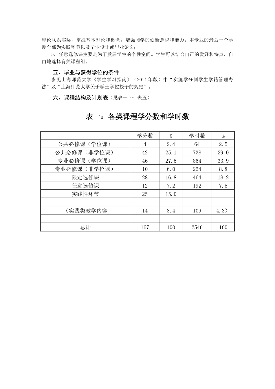
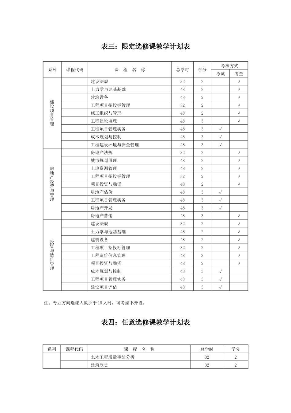
工程管理专业四年制本科培养方案一、培养目标与人才规格本专业培养德、智、体全面发展,具有管理学、经济学和土木工程技术基本知识,掌握现代管理科学理论、方法和手段,熟悉相关法律法规,能在国内外工程建设领域从事全过程建设项目策划、管理和实务运作,房地产投资和经营管理,培养具有较高的外语和计算机应用水平的应用型的高级技术人才,具备国家注册建造师、注册造价工程师、监理工程师、房地产估价师等职业资格必需的知识和素质。学生毕业后可以成为建筑行业、房地产行业或有关领域的高级技术或管理人才。本专业的人才规格:本专业学生主要学习管理、经济、法律法规和土木工程技术的基本理论和基本知识,接受建设管理方面的基本技能训练,具备生产实践的基本能力。毕业生应获得以下几个方面的知识和能力:1.有正确的政治方向。系统掌握马克思主义的基本理论和建设有中国特色的社会主义的基本理论,有较高的政治素质和道德品格,具有正确的人生观、价值观、世界观,有高度责任心、事业心、团结合作和奉献精神;2.掌握工程管理的基本理论、计划方法和实施目标控制的基本技能;3.掌握建设投资经济活动的基本规律和技术经济评价分析和项目决策的原理、方法;4.熟悉土木工程技术知识;5.熟悉项目建设和房地产开发与经营管理的方针、政策和法律;6.了解国内外工程管理和房地产开发与经营管理的理论和实践的发展动态;7.有较强的计算机应用和操作能力,掌握利用现代化手段解决本专业问题的基本方法;8.有较高的外语水平,在听、说、读、写四个方面全面发展,能够具备参与国际项目的基本要求和初步知识;9.具有一定的行政组织与管理能力,并具有初步的科学研究能力。二、学制本专业的标准学制为4年,有效学习年限为6学年。三、学分要求本专业总学时数为2546,总学分数为167,其中专业必修课中的学位课程为46学分。四、专业培养模式及特点本专业课程分为公共必修课、专业选修课和选修课三个层次。其中,专业必修课中的学位课程是:高等数学、房屋建筑学、建筑力学、经济学、会计学原理、管理学概论、建筑结构、工程经济学、工程项目管理基础、土木工程概预算等。选修课包括限定选修课和任意选修课。课程结构具有如下特点:1.本专业设置三个方向,即建设项目管理、房地产经营管理和投资与造价管理;2.专业必修课对本专业的三个方向是一致的。限定选修课以及任意选修课有所区别;3.在限定选修课中,特别开设了“专业前沿技术系列讲座”,目的是为了更好地适应新形势和新技术发展及社会需要不断变化的实际情况,以讲座的形式,介绍学科的最新发展,最大限度地开拓学生的专业、社会视野,为毕业后更快地适应社会创造条件;4.本专业的若干课程中,含有课程实验或课程设计或实习,目的是为了让同学更好地理论联系实际,掌握基本理论和概念,增强同学的创新意识和能力。本专业的最后一个学期全部为实践环节以及毕业设计或毕业论文;5.任意选修课主要是为了发展学生的个性空间。学生可以结合自己的爱好和特点,自由地选择有关课程组。五、毕业与获得学位的条件参见上海师范大学《学生学习指南》(2014年版)中“实施学分制学生学籍管理办法”及“上海师范大学关于学士学位授予的规定”。六、课程结构及计划表(见表一~表五)表一:各类课程学分数和学时数学分数%学时数%公共必修课(学位课)42.4642.5公共必修课(非学位课)4225.173829.0专业必修课(学位课)4627.586433.9专业必修课(非学位课)106.02248.8限定选修课2816.846418.2任意选修课127.21927.5实践性环节2515.0(实践类教学内容148.41094.3)总计1671002546100表三:限定选修课教学计划表系列课程代码课程名称总学时学分考核方式考试考查建设项目管理建设法规322√土力学与地基基础482√建筑设备482√工程项目招投标管理322√施工组织与管理482√工程建设监理483√工程项目管理实务483√成本规划与控制483√工程建设环境与安全管理483√房地产经营与管理房地产法规322√城市规划原理482√土地资源管理482√工程项目招投标管理322√项目投资与融资482√房地产估价483√工程项目管理实务483√房地产开发483√房地产...

1、当您付费下载文档后,您只拥有了使用权限,并不意味着购买了版权,文档只能用于自身使用,不得用于其他商业用途(如 [转卖]进行直接盈利或[编辑后售卖]进行间接盈利)。
2、本站所有内容均由合作方或网友上传,本站不对文档的完整性、权威性及其观点立场正确性做任何保证或承诺!文档内容仅供研究参考,付费前请自行鉴别。
3、如文档内容存在违规,或者侵犯商业秘密、侵犯著作权等,请点击“违规举报”。

碎片内容

工程管理专业四年制本科培养方案

您可能关注的文档

确认删除?
VIP
微信客服
  • 扫码咨询
会员Q群
  • 会员专属群点击这里加入QQ群
客服邮箱
回到顶部