电脑桌面
添加小米粒文库到电脑桌面
安装后可以在桌面快捷访问

交叉线和直通线的制作课程实训报告VIP免费

交叉线和直通线的制作课程实训报告_第1页
1/4
交叉线和直通线的制作课程实训报告_第2页
2/4
交叉线和直通线的制作课程实训报告_第3页
3/4
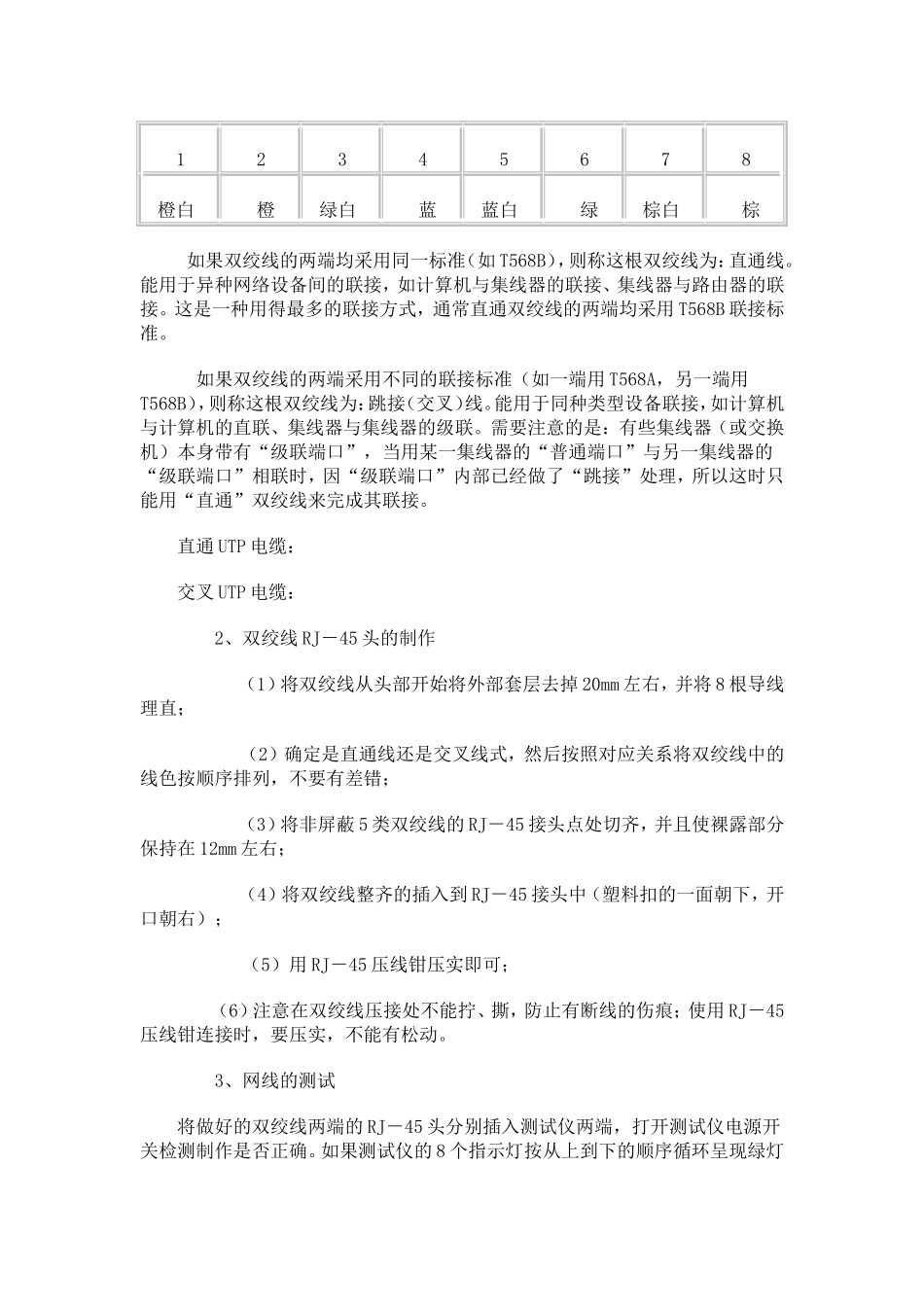
交叉线和直通线的制作课程实训报告目录一、实训目的:........................................................................................2二、实训环境............................................................................................3三、实训内容:........................................................................................3四、实训步骤:........................................................................................3五、实训总结:........................................................................................3六、实训思考题......................................................................................15七、运行结果分析说明..........................................................................16八、实训心得..........................................................................................19网线的制作在以双绞线作为传输介质的网络中,跳线的制作与测试非常重要。对于小型网络而言,网线连接着集线设备与计算机;对于大中型网络而言;网线既连接着信息插座与计算机,也连接着集线设备与跳线设备及跳线板。总之,无论如何,网线的制作与测试是网络管理员一定要学会的入门级手艺。一、实训目的1、了解局域网的组网方式以及双绞线的两种制作规范;2、使学生掌握RJ-45头的制作,以及网线连通性的测试。二、实训环境RJ-45头若干、双绞线若干米、RJ-45压线钳一把、测试仪一套。三、实训内容及步骤:1、直通UTP电缆的制做2、交叉UTP电缆的制做3、网线的连通性的测试四、实训过程1、双绞线联接标准(1)EIA/TIA-568-A标准EIA/TIA-568-A简称T568A。其双绞线的排列顺序为:绿白,绿,橙白兰,兰白,橙,棕白,棕。依次插入RJ45头的1~8号线槽中。参见下表。12345678绿白绿橙白蓝蓝白橙棕白棕(2)EIA/TIA-568-B标准EIA/TIA-568-B简称T568B。其双绞线的排列顺序为:橙白,橙,绿白兰,兰白,绿,棕白,棕。依次插入RJ45头的1~8号线槽中。参见下表。12345678橙白橙绿白蓝蓝白绿棕白棕如果双绞线的两端均采用同一标准(如T568B),则称这根双绞线为:直通线。能用于异种网络设备间的联接,如计算机与集线器的联接、集线器与路由器的联接。这是一种用得最多的联接方式,通常直通双绞线的两端均采用T568B联接标准。如果双绞线的两端采用不同的联接标准(如一端用T568A,另一端用T568B),则称这根双绞线为:跳接(交叉)线。能用于同种类型设备联接,如计算机与计算机的直联、集线器与集线器的级联。需要注意的是:有些集线器(或交换机)本身带有“级联端口”,当用某一集线器的“普通端口”与另一集线器的“级联端口”相联时,因“级联端口”内部已经做了“跳接”处理,所以这时只能用“直通”双绞线来完成其联接。直通UTP电缆:交叉UTP电缆:2、双绞线RJ-45头的制作(1)将双绞线从头部开始将外部套层去掉20mm左右,并将8根导线理直;(2)确定是直通线还是交叉线式,然后按照对应关系将双绞线中的线色按顺序排列,不要有差错;(3)将非屏蔽5类双绞线的RJ-45接头点处切齐,并且使裸露部分保持在12mm左右;(4)将双绞线整齐的插入到RJ-45接头中(塑料扣的一面朝下,开口朝右);(5)用RJ-45压线钳压实即可;(6)注意在双绞线压接处不能拧、撕,防止有断线的伤痕;使用RJ-45压线钳连接时,要压实,不能有松动。3、网线的测试将做好的双绞线两端的RJ-45头分别插入测试仪两端,打开测试仪电源开关检测制作是否正确。如果测试仪的8个指示灯按从上到下的顺序循环呈现绿灯则说明连线制作正确;如果8个指示灯中有的呈现绿灯,有的呈现红灯,则说明双绞线线序出现问题;如果4个指示灯中有的呈现绿灯,有的不亮,则说明双绞线存在接触不良的问题。五、实训总结通过这个实验让学生掌握制作RJ-45头和信息模块的方法,但学生制作并不熟练,成功率并不高,还需要加强练习。1、易犯的问题(1)剥线时将铜线剪断(2)电缆没有整理整齐就插入接头,结果可能使某些铜线...

1、当您付费下载文档后,您只拥有了使用权限,并不意味着购买了版权,文档只能用于自身使用,不得用于其他商业用途(如 [转卖]进行直接盈利或[编辑后售卖]进行间接盈利)。
2、本站所有内容均由合作方或网友上传,本站不对文档的完整性、权威性及其观点立场正确性做任何保证或承诺!文档内容仅供研究参考,付费前请自行鉴别。
3、如文档内容存在违规,或者侵犯商业秘密、侵犯著作权等,请点击“违规举报”。

碎片内容

交叉线和直通线的制作课程实训报告

确认删除?
VIP
微信客服
  • 扫码咨询
会员Q群
  • 会员专属群点击这里加入QQ群
客服邮箱
回到顶部