电脑桌面
添加小米粒文库到电脑桌面
安装后可以在桌面快捷访问

江苏省南京市2014届高三数学二轮复习 专题12 圆锥曲线的综合问题导学案

江苏省南京市2014届高三数学二轮复习 专题12 圆锥曲线的综合问题导学案_第1页
1/7
江苏省南京市2014届高三数学二轮复习 专题12 圆锥曲线的综合问题导学案_第2页
2/7
江苏省南京市2014届高三数学二轮复习 专题12 圆锥曲线的综合问题导学案_第3页
3/7
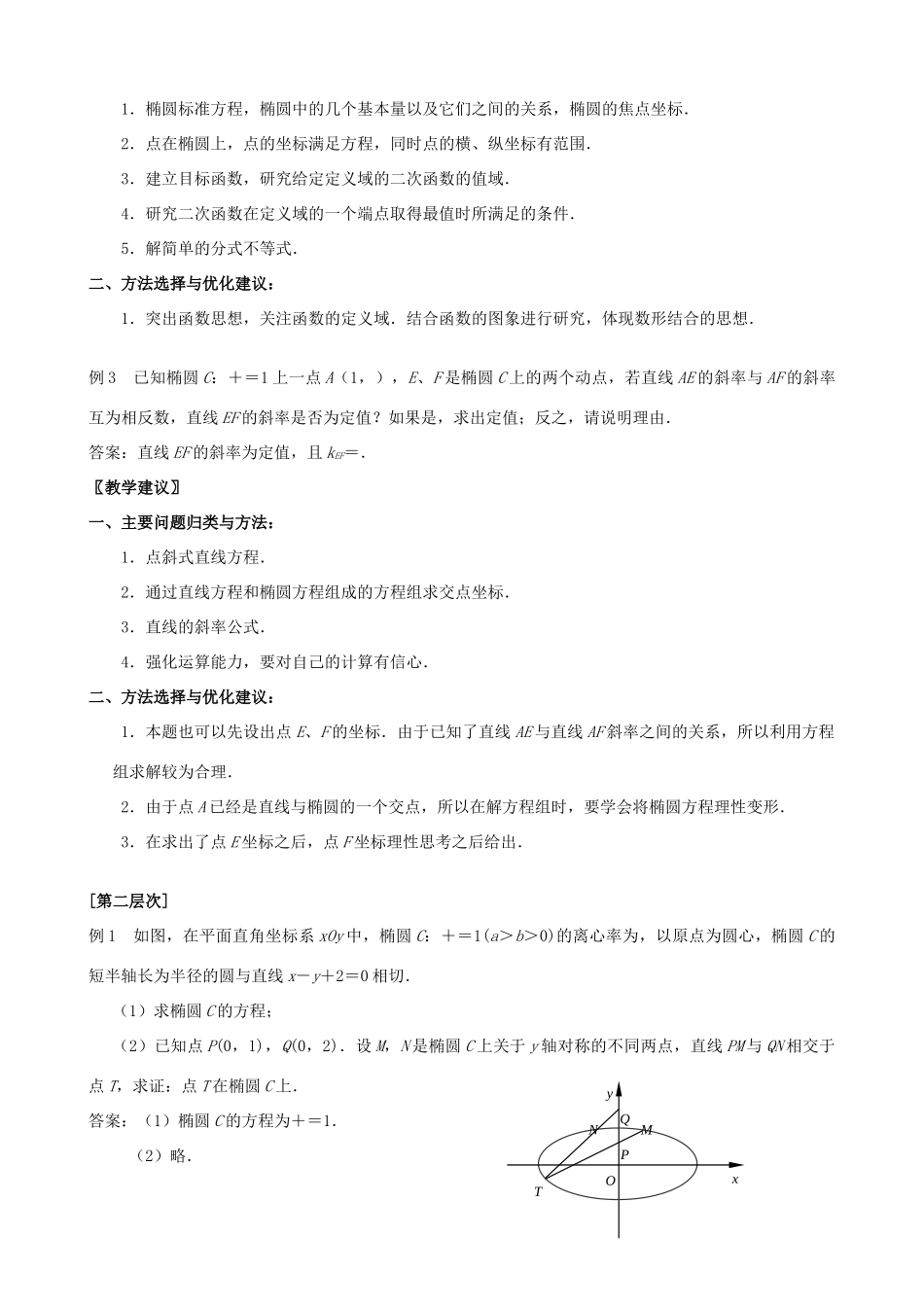
专题 12:圆锥曲线的综合问题(两课时)班级 姓名 一、前测训练1.(1)点 A 是椭圆的左顶点,点 F 是右焦点,若点 P 在椭圆上,且位于轴上方,满足PA⊥PF,则点 P 的坐标为 .(2)若点 O 和点 F 分别为椭圆的中心和左焦点,点 P 为椭圆上的任意一点,则的最大值为 .答案:(1)(,).(2)6.2.(1)已知椭圆的方程为+=1,与右焦点 F 相应的准线 与 x 轴相交于点 A,过点 A 的直线与椭圆相交于P、Q 两点.若\s\up6(→)·\s\up6(→)=0,求直线 PQ 的方程.(2)已知椭圆的方程为+=1,与右焦点 F 相应的准线 与 x 轴相交于点 A,过点 A 的直线与椭圆相交于P、Q 两点.设\s\up6(→)=λ\s\up6(→)(λ>1),过点 P 且平行于准线 的直线与椭圆相交于另一点 M,证明:\s\up6(→)=λ\s\up6(→). (3)已知椭圆方程为 +=1,一条不与坐标轴平行的直线 l 与椭圆交于不同的两点 A、B,且线段 AB 中点为(2,1),求直线 l 的斜率.答案:(1)y=±(x-3).(2)略.(3)-.二、方法联想1.椭圆上一个点问题方法 1:设点、代入方程、列式、消元;方法 2:求点、代入方程、列式、求解.注意 考虑 x0(或 y0)的取值范围. 2.直线与椭圆相交于两点问题方法 1 设两点 A(x1,y1)、B(x2,y2),直线方程与椭圆方程联立,消去 y 得关于 x 的方程 Ax2+Bx+C=0,由韦达定理得 x1+x2=-,x1x2=,代入已知条件所得式子消去 x1,x2(其中 y1,y2通过直线方程化为 x1,x2).注意:(1)设直线方程时讨论垂直于 x 轴情况;(2)通过△判断交点个数; (3)根据需要也可消去 x 得关于 y 的方程.结论:弦长公式 |AB|=|x1-x2|=|y1-y2|.方法 2 设两点 A(x1,y1)、B(x2,y2),代入椭圆方程得通过已知条件建立 x1、y1与 x2、y2的关系,消去 x2、y2解关于 x1、y1的方程组(或方程).方法 3 点差法设两点 A(x1,y1)、B(x2,y2),代入椭圆方程得两式相减得=-×,即 kAB=-×,其中 AB 中点 M 为(x0,y0). 注意:点差法一般仅适用于与弦中点与弦的斜率相关的问题.三、例题分析[第一层次]例 1 设椭圆 C: +=1(a>b>0)过点(0,4),离心率为.(1)求 C 的方程;(2)求过点(3,0)且斜率为的直线被 C 所截线段的中点坐标.答案:(1)C 的方程为+=1.(2)所截线段的中点坐标为(,-).〖教学建议〗一、主要问题归类与方法:1.椭圆中的几个基本量以及它...

1、当您付费下载文档后,您只拥有了使用权限,并不意味着购买了版权,文档只能用于自身使用,不得用于其他商业用途(如 [转卖]进行直接盈利或[编辑后售卖]进行间接盈利)。
2、本站所有内容均由合作方或网友上传,本站不对文档的完整性、权威性及其观点立场正确性做任何保证或承诺!文档内容仅供研究参考,付费前请自行鉴别。
3、如文档内容存在违规,或者侵犯商业秘密、侵犯著作权等,请点击“违规举报”。

碎片内容

江苏省南京市2014届高三数学二轮复习 专题12 圆锥曲线的综合问题导学案

您可能关注的文档

文章天下+ 关注
实名认证
内容提供者

各种文档应有尽有

确认删除?
VIP
微信客服
  • 扫码咨询
会员Q群
  • 会员专属群点击这里加入QQ群
客服邮箱
回到顶部