电脑桌面
添加小米粒文库到电脑桌面
安装后可以在桌面快捷访问

电针灸治疗仪治疗电路设计实验

电针灸治疗仪治疗电路设计实验_第1页
1/9
电针灸治疗仪治疗电路设计实验_第2页
2/9
电针灸治疗仪治疗电路设计实验_第3页
3/9
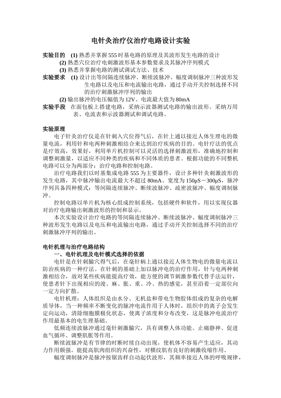
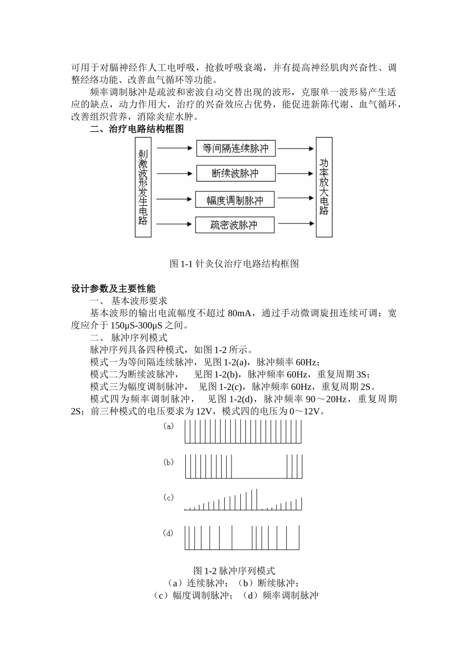
电针灸治疗仪治疗电路设计实验实验目的 (1) 熟悉并掌握 555 时基电路的原理及其波形发生电路的设计 (2) 熟悉穴位治疗电刺激波形基本参数要求及其脉冲序列模式 (3) 熟悉并掌握电路的测试调试方法、技术实验要求 (1) 设计出等间隔连续脉冲、断续波脉冲、幅度调制脉冲三种波形发生电路以及电压和电流输出电路,通过手动开关控制选择不同的治疗刺激脉冲序列的输出 (2) 输出脉冲的电压幅值为 12V、电流最大值为 80mA 实验手段 在面包板上搭建电路,采纳示波器测试电路的输出波形。采纳万用表、电流表和示波器测试和调试电路。实验原理电子针灸治疗仪是在针刺入穴位得气后,在针上通以接近人体生理电的微量电流,利用针和电两种刺激相结合来达到治疗疾病的目的。电针疗法的优点是疗效高,效果好,利用单片机控制可以灵活的选择刺激波形,准确地控制和调整刺激量,以适应不同种类的疾病和不同体质的患者。根据功能的不同整机电路可以分为两部分:治疗电路和控制电路。治疗电路我们以时基集成电路 555 为主要器件,设计多种针灸刺激波形的发生电路,其中脉冲输出电流最大不超过 80mA、宽度为 150μS-300μS,脉冲序列具备四种模式:等间隔连续脉冲、断续波脉冲、疏密波脉冲、幅度调制脉冲。控制电路以单片机为核心组成控制系统,包括硬件和软件,用以实现仪器对治疗电路输出刺激波形的控制和显示。本次实验设计治疗电路的等间隔连续脉冲、断续波脉冲、幅度调制脉冲三种波形发生电路以及电压和电流输出电路,通过手动开关控制选择不同的治疗刺激脉冲序列的输出。电针机理与治疗电路结构一、电针机理及电针模式选择的依据电针是在针刺腧穴得气后,在毫针柄上通以接近人体生物电的微量电流以防治疾病的一种疗法。在针刺的基础上加以脉冲电的治疗作用,针与电两种刺激相结合,故对某些疾病能提高疗效,能方便的调节刺激参数代替手法运针,使患者针下出现相应的浚、麻、胀、重、冷、热的感觉,甚至沿着一定部位向一定方向扩散。电针机理:人体组织是由水分、无机盐和带电生物胶体组成的复杂的电解质导体,当一种频率不断变化的脉冲电流作用于人体时,组织中的离子会发生定向运动,清除细胞膜极化状态,使离子浓度和分布改变,这是脉冲电流治疗作用最基本的电生理基础。低频连续波脉冲通过毫针刺激腧穴,具有调整人体功能、止痛静神、促进血气循环、调整肌胀等作用。断续波脉冲是有节律的时断时续自动出现,使机体不容易产生适应,其动力作...

1、当您付费下载文档后,您只拥有了使用权限,并不意味着购买了版权,文档只能用于自身使用,不得用于其他商业用途(如 [转卖]进行直接盈利或[编辑后售卖]进行间接盈利)。
2、本站所有内容均由合作方或网友上传,本站不对文档的完整性、权威性及其观点立场正确性做任何保证或承诺!文档内容仅供研究参考,付费前请自行鉴别。
3、如文档内容存在违规,或者侵犯商业秘密、侵犯著作权等,请点击“违规举报”。

碎片内容

电针灸治疗仪治疗电路设计实验

雏圣文化+ 关注
实名认证
内容提供者

欢迎光临,大量办公文档供您挑选。

确认删除?
VIP
微信客服
  • 扫码咨询
会员Q群
  • 会员专属群点击这里加入QQ群
客服邮箱
回到顶部