电脑桌面
添加小米粒文库到电脑桌面
安装后可以在桌面快捷访问

蒂蒙斯的创业机会评价体系

蒂蒙斯的创业机会评价体系_第1页
1/5
蒂蒙斯的创业机会评价体系_第2页
2/5
蒂蒙斯的创业机会评价体系_第3页
3/5
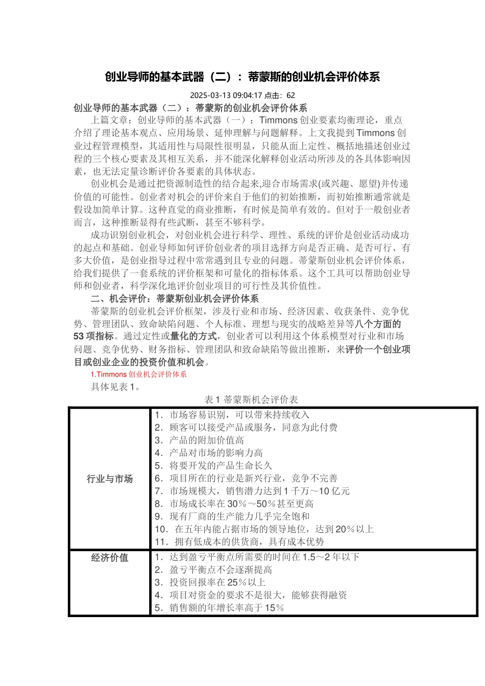
创业导师的基本武器(二):蒂蒙斯的创业机会评价体系2025-03-13 09:04:17 点击:62创业导师的基本武器(二):蒂蒙斯的创业机会评价体系 上篇文章:创业导师的基本武器(一):Timmons 创业要素均衡理论,重点介绍了理论基本观点、应用场景、延伸理解与问题解释。上文我提到 Timmons 创业过程管理模型,其适用性与局限性很明显,只能从面上定性、概括地描述创业过程的三个核心要素及其相互关系,并不能深化解释创业活动所涉及的各具体影响因素,也无法定量诊断评价各要素的具体状态。创业机会是通过把资源制造性的结合起来,迎合市场需求(或兴趣、愿望)并传递价值的可能性。创业者对机会的评价来自于他们的初始推断,而初始推断通常就是假设加简单计算。这种直觉的商业推断,有时候是简单有效的。但对于一般创业者而言,这种推断显得有些武断,甚至不够科学。成功识别创业机会,对创业机会进行科学、理性、系统的评价是创业活动成功的起点和基础。创业导师如何评价创业者的项目选择方向是否正确、是否可行、有多大价值,是创业指导过程中常常遇到且专业的问题。蒂蒙斯创业机会评价体系,给我们提供了一套系统的评价框架和可量化的指标体系。这个工具可以帮助创业导师和创业者,科学深化地评价创业项目的可行性及其价值性。二、机会评价:蒂蒙斯创业机会评价体系蒂蒙斯的创业机会评价框架,涉及行业和市场、经济因素、收获条件、竞争优势、管理团队、致命缺陷问题、个人标准、理想与现实的战略差异等八个方面的53 项指标。通过定性或量化的方式,创业者可以利用这个体系模型对行业和市场问题、竞争优势、财务指标、管理团队和致命缺陷等做出推断,来评价一个创业项目或创业企业的投资价值和机会。1.Timmons 创业机会评价体系具体见表 1。表 1 蒂蒙斯机会评价表行业与市场1.市场容易识别,可以带来持续收入2.顾客可以接受产品或服务,同意为此付费3.产品的附加价值高4.产品对市场的影响力高5.将要开发的产品生命长久6.项目所在的行业是新兴行业,竞争不完善7.市场规模大,销售潜力达到 1 千万~10 亿元8.市场成长率在 30%~50%甚至更高9.现有厂商的生产能力几乎完全饱和10.在五年内能占据市场的领导地位,达到 20%以上11.拥有低成本的供货商,具有成本优势经济价值1.达到盈亏平衡点所需要的时间在 1.5~2 年以下2.盈亏平衡点不会逐渐提高3.投资回报率在 25%以上4.项目对资金的要求不是很大,能够获得融资5.销...

1、当您付费下载文档后,您只拥有了使用权限,并不意味着购买了版权,文档只能用于自身使用,不得用于其他商业用途(如 [转卖]进行直接盈利或[编辑后售卖]进行间接盈利)。
2、本站所有内容均由合作方或网友上传,本站不对文档的完整性、权威性及其观点立场正确性做任何保证或承诺!文档内容仅供研究参考,付费前请自行鉴别。
3、如文档内容存在违规,或者侵犯商业秘密、侵犯著作权等,请点击“违规举报”。

碎片内容

蒂蒙斯的创业机会评价体系

您可能关注的文档

确认删除?
VIP
微信客服
  • 扫码咨询
会员Q群
  • 会员专属群点击这里加入QQ群
客服邮箱
回到顶部