电脑桌面
添加小米粒文库到电脑桌面
安装后可以在桌面快捷访问

病理科当前开展免疫酶标组织化学指标及临床意义doc-潍坊

病理科当前开展免疫酶标组织化学指标及临床意义doc-潍坊_第1页
1/5
病理科当前开展免疫酶标组织化学指标及临床意义doc-潍坊_第2页
2/5
病理科当前开展免疫酶标组织化学指标及临床意义doc-潍坊_第3页
3/5
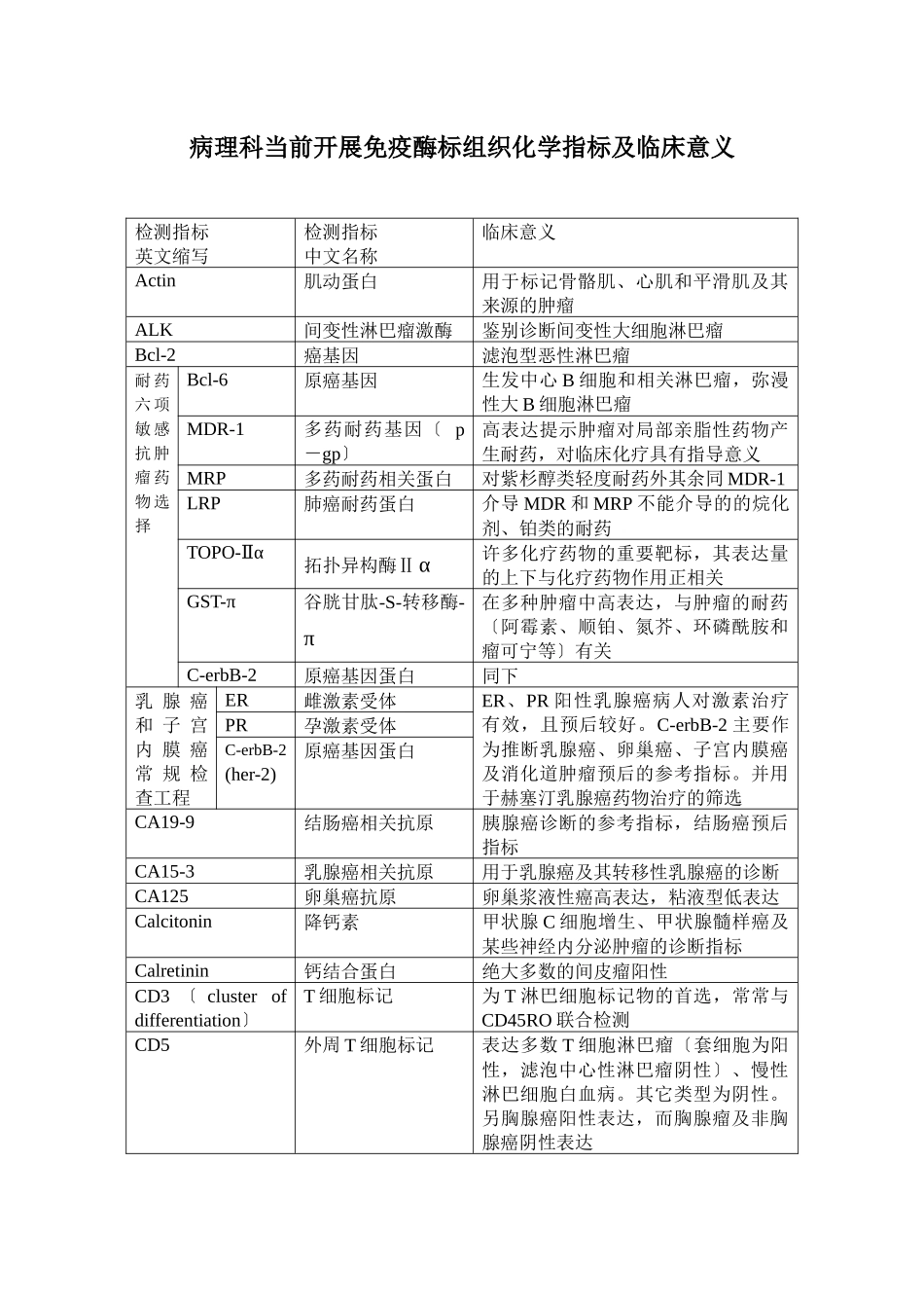
病理科当前开展免疫酶标组织化学指标及临床意义检测指标英文缩写检测指标中文名称临床意义Actin肌动蛋白用于标记骨骼肌、心肌和平滑肌及其来源的肿瘤ALK间变性淋巴瘤激酶鉴别诊断间变性大细胞淋巴瘤Bcl-2癌基因滤泡型恶性淋巴瘤耐 药六 项敏 感抗 肿瘤 药物 选择Bcl-6原癌基因生发中心 B 细胞和相关淋巴瘤,弥漫性大 B 细胞淋巴瘤MDR-1多药耐药基因〔 p-gp〕高表达提示肿瘤对局部亲脂性药物产生耐药,对临床化疗具有指导意义MRP多药耐药相关蛋白对紫杉醇类轻度耐药外其余同 MDR-1LRP肺癌耐药蛋白介导 MDR 和 MRP 不能介导的的烷化剂、铂类的耐药TOPO- αⅡ拓扑异构酶Ⅱ α许多化疗药物的重要靶标,其表达量的上下与化疗药物作用正相关GST-π谷胱甘肽-S-转移酶-π在多种肿瘤中高表达,与肿瘤的耐药〔阿霉素、顺铂、氮芥、环磷酰胺和瘤可宁等〕有关C-erbB-2原癌基因蛋白同下乳 腺 癌和 子 宫内 膜 癌常 规 检查工程ER雌激素受体ER、PR 阳性乳腺癌病人对激素治疗有效,且预后较好。C-erbB-2 主要作为推断乳腺癌、卵巢癌、子宫内膜癌及消化道肿瘤预后的参考指标。并用于赫塞汀乳腺癌药物治疗的筛选PR孕激素受体C-erbB-2(her-2)原癌基因蛋白CA19-9结肠癌相关抗原胰腺癌诊断的参考指标,结肠癌预后指标CA15-3乳腺癌相关抗原用于乳腺癌及其转移性乳腺癌的诊断CA125卵巢癌抗原卵巢浆液性癌高表达,粘液型低表达Calcitonin降钙素甲状腺 C 细胞增生、甲状腺髓样癌及某些神经内分泌肿瘤的诊断指标Calretinin钙结合蛋白绝大多数的间皮瘤阳性CD3 〔 cluster of differentiation〕T 细胞标记为 T 淋巴细胞标记物的首选,常常与CD45RO 联合检测CD5外周 T 细胞标记表达多数 T 细胞淋巴瘤〔套细胞为阳性,滤泡中心性淋巴瘤阴性〕、慢性淋巴细胞白血病。其它类型为阴性。另胸腺癌阳性表达,而胸腺瘤及非胸腺癌阴性表达CD10淋巴结滤泡生发中心细胞标记Burkitt 淋巴瘤和生发中心母细胞/生发中心滤泡性淋巴瘤可阳性。子宫内膜、腺肌瘤的间质均阳性,与Ki67、Desmin 联合检测用于子宫内膜间质肉瘤诊断CD15粒细胞主要用于标记霍奇金淋巴瘤 R-S 细胞。CD20B 细胞标记淋巴瘤诊断中的常用指标。B 细胞、前 B 细胞后期和浆细胞前的 B 细胞阳性表达CD21B 细胞标记标记树状突细胞,静止 B 细胞也表达。T、单核、粒细胞不表达;用于检测淋巴结结构CD23IgE 结合因子,活化 B 细胞标记标记慢性淋巴细胞白血病和局部中心...

1、当您付费下载文档后,您只拥有了使用权限,并不意味着购买了版权,文档只能用于自身使用,不得用于其他商业用途(如 [转卖]进行直接盈利或[编辑后售卖]进行间接盈利)。
2、本站所有内容均由合作方或网友上传,本站不对文档的完整性、权威性及其观点立场正确性做任何保证或承诺!文档内容仅供研究参考,付费前请自行鉴别。
3、如文档内容存在违规,或者侵犯商业秘密、侵犯著作权等,请点击“违规举报”。

碎片内容

病理科当前开展免疫酶标组织化学指标及临床意义doc-潍坊

您可能关注的文档

领读文化+ 关注
实名认证
内容提供者

传播文化,铸就未来

确认删除?
VIP
微信客服
  • 扫码咨询
会员Q群
  • 会员专属群点击这里加入QQ群
客服邮箱
回到顶部