电脑桌面
添加小米粒文库到电脑桌面
安装后可以在桌面快捷访问

腰椎间盘病历

腰椎间盘病历_第1页
1/6
腰椎间盘病历_第2页
2/6
腰椎间盘病历_第3页
3/6
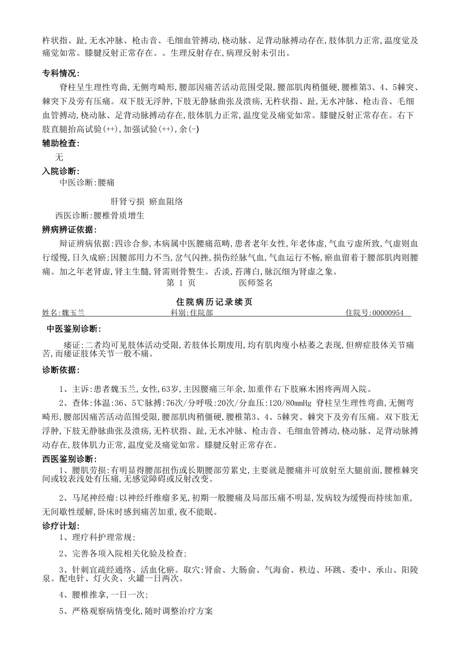
姓名 : 魏玉兰 科别 : 住院部 住院号 :00000 954 临洮县八里铺镇卫生院入院记录姓 名:魏玉兰 性 别: 女 年 龄:63岁 婚姻状况: 已婚 职 业: 农民 出 生 地: 临洮 民 族: 汉族 国 籍: 中国 地 址: 八里铺镇下街村 邮政编码: 730519 入院日期: 2025-08-25 病史采集日期: 2025-08-25病史陈述者: 患者本人 可靠程度: 可靠发病节气: 秋分 主诉:腰痛三年余,加重伴右下肢麻木困疼两周现病史: 患者余三年前,曾出现腰部痛苦,反复发作,在劳累及久坐久立后痛苦加重,休息后逐渐缓解,无头晕头疼及一侧肢体软弱无力等症状,间断性在当地村卫生室就诊,给予西药及中药数剂口服(具体用药及计量不详)症状时好时疼。近两周来腰部痛苦加重,弯腰活动受限,行动不便,同时伴右下肢麻木困疼,为明确诊断来我院就诊,以“腰痛”收住我科。患者自发病以来,饮食睡眠尚可,二便如常,否认近期体重有明显增减。 既往史:既往体健,无既往病史,按计划接种,无"肝炎"、"结核"、"伤寒"等传染病史,无手术外伤史,否认药物及食物过敏史,无性病感染史。 个人史: 原籍生长,无外地迁居史,生活习惯良好,无特别嗜好,家庭条件良好,生活及居住条件良好,不吸食毒品,无放射物及毒物接触史,无重大精神创伤史。 月经史: 已停经,白带量适中,无异味。 婚姻生育史: 适龄结婚,否认近亲结婚,夫妻关系与睦,性生活良好,配偶健康状况良好,子女健康状况良好。 家族史:否认家族性遗传病,家族中无传染病,家庭其她成员健康状况良好。 体格检查 体温:36、5℃ 脉搏:76次/分 呼吸:20次/分 血压:120/80mmHg 舌暗红,苔薄白,脉弦。 神志清楚,精神尚可,面色萎黄,发育良好,营养中等,步入病房,查体合作,问答切题。全身皮肤黏膜无明显黄染、皮疹及出血点,全身浅表淋巴结无肿大。头颅大小正常,无畸形,双侧眼睑无浮肿,眼球活动自如,睑结膜无苍白,巩膜无黄染,双侧瞳孔等大等圆,对光反应灵敏。耳鼻道通畅无分泌物泌出,各鼻窦区无压痛。口唇无发绀,牙龈无出血,伸舌无偏斜,咽无充血,双侧扁桃体无肿大。颈软无抵抗,气管居中,甲状腺无肿大,颈静脉无怒张。胸廓对称,无畸形,胸式呼吸为主,呼吸节律规整。双侧呼吸动度均等,触觉语颤无增减,无胸膜摩擦感。双肺叩诊呈清音,双肺呼吸音清未闻及明显干湿性啰音;心前区无隆起,心尖搏动无弥散,心尖部无震颤及摩擦感。叩诊心界无扩大,心率76次/分,律齐,心音有力,各瓣膜听诊区未闻及明显病理性杂音;桡动脉搏动有力,节律整齐,无奇脉、交替脉...

1、当您付费下载文档后,您只拥有了使用权限,并不意味着购买了版权,文档只能用于自身使用,不得用于其他商业用途(如 [转卖]进行直接盈利或[编辑后售卖]进行间接盈利)。
2、本站所有内容均由合作方或网友上传,本站不对文档的完整性、权威性及其观点立场正确性做任何保证或承诺!文档内容仅供研究参考,付费前请自行鉴别。
3、如文档内容存在违规,或者侵犯商业秘密、侵犯著作权等,请点击“违规举报”。

碎片内容

腰椎间盘病历

确认删除?
VIP
微信客服
  • 扫码咨询
会员Q群
  • 会员专属群点击这里加入QQ群
客服邮箱
回到顶部