电脑桌面
添加小米粒文库到电脑桌面
安装后可以在桌面快捷访问

原材料取样标准

原材料取样标准_第1页
1/5
原材料取样标准_第2页
2/5
原材料取样标准_第3页
3/5
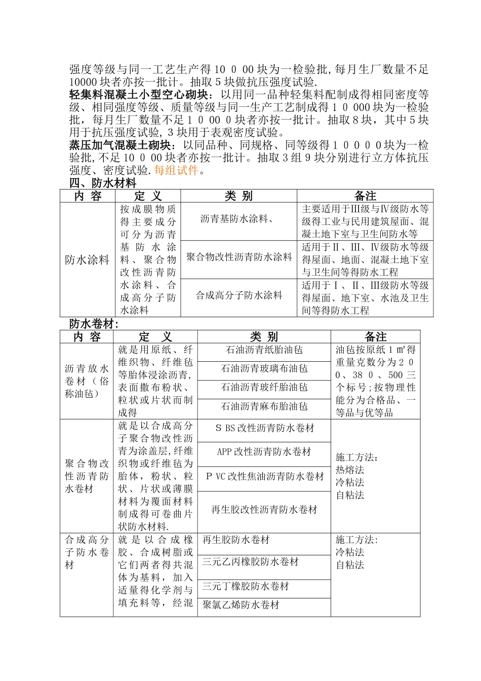
建筑材料取样标准一 钢材A:钢筋原材料1、钢材进场应有产品合格证书,并按规定进行抽样试验.冷轧带肋钢筋应有省建设科技成果推广许可证书。2、每批钢材均应有力学性能试验报告。每批应由同一牌号、同一炉罐号、同一规格、同一交货状态得钢筋组成,热轧钢筋每6 0t 为一批,冷轧带肋钢筋每 50t 为一批,冷拉钢筋每 20t 为一批,冷拔低碳钢丝每 5t 为一批。B: 钢筋焊接接头或焊接制品1、钢筋焊接接头或焊接制品应分批进行检验与验收,质量检验包括外观检查与力学性能试验。2、在现场安装条件下,电弧焊接头按每一至二层中每 300 个同接头型式、同钢筋级别得接头为一批;电渣压力焊按每一楼层或施工段中每 30 0个同级别钢筋接头为一批;闪光对焊接头按在同一台班内、由同一焊工完成得 300 个同级别、同直径钢筋焊接接头为一批,当同一台班内焊接得接头数量较少,可在一周之内累计计算。3、每一单位工程必须单独进行焊接复式.4、进口钢筋进行焊接前,应分别进行化学分析试验。当化学成分符合要求时,可采纳电弧焊或闪光接触对焊、5、焊条、焊剂应有合格证,其牌号、性能必须符合设计要求与有关标准得规定。6、焊工上岗证应与焊接复试报告中得姓名相符,其复印件应由施工单位盖章.二、水泥1、每批进场水泥必须有合格证,同时应对其品种、级别、包装或散装仓号、出厂日期等进行检查并对其强度、安定性及其她必要得性能指标进行复验,其质量必须符合现行国家标准«硅酸盐水泥、普通硅酸盐水泥»GB1 75 等得规定。2、当水泥出厂日期超过 3 个月(快硬硅酸盐水泥超过一个月)时应进行复验,并按复验结果使用。3、装饰用白水泥应进行安定性试验,用于楼地面工程得白水泥应进行安定性试验。三、砖1、每批砖(砌块)应有产品合格证书、产品性能检测报告。2、每一生产厂家、每批砖(砌块)均应进行抽样检验。烧结普通转:在一致条件下生产得、原料及配料比例相同得、相同得强度等级与质量等级得砖构成检验批,按 3、5 万~15 万块为一检验批(不得超过一条生产性得日产量),不足 3、5 万块亦按一批计。抽取 1 5块,其中10块进行抗压强度试验,5 块备用。烧结多孔砖:在一致条件下生产得、原料及配料比例相同得、相同得强度等级与质量等级得砖构成检验批,每 5 万块为一批,不足该数量时按一批计.抽取 15 块,其中用于抗压强度、抗折荷重试验各 5 块,备用 5 块。普通混凝土小型空心砌块:以同一种原材料配制成得相同外观质量等...

1、当您付费下载文档后,您只拥有了使用权限,并不意味着购买了版权,文档只能用于自身使用,不得用于其他商业用途(如 [转卖]进行直接盈利或[编辑后售卖]进行间接盈利)。
2、本站所有内容均由合作方或网友上传,本站不对文档的完整性、权威性及其观点立场正确性做任何保证或承诺!文档内容仅供研究参考,付费前请自行鉴别。
3、如文档内容存在违规,或者侵犯商业秘密、侵犯著作权等,请点击“违规举报”。

碎片内容

原材料取样标准

您可能关注的文档

确认删除?
VIP
微信客服
  • 扫码咨询
会员Q群
  • 会员专属群点击这里加入QQ群
客服邮箱
回到顶部