电脑桌面
添加小米粒文库到电脑桌面
安装后可以在桌面快捷访问

锅炉、压力容器安全阀检修规程

锅炉、压力容器安全阀检修规程_第1页
1/4
锅炉、压力容器安全阀检修规程_第2页
2/4
锅炉、压力容器安全阀检修规程_第3页
3/4
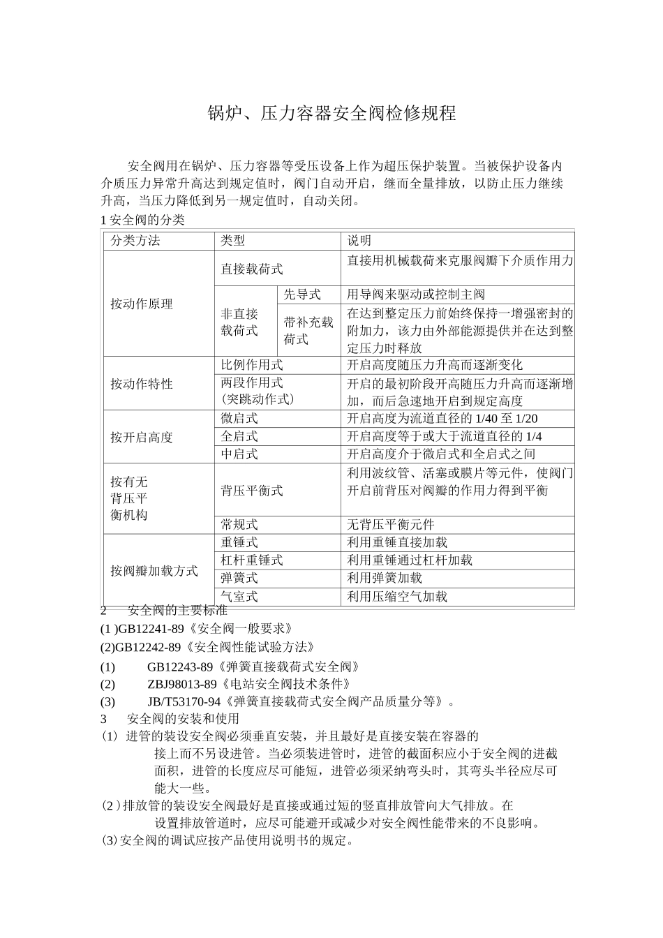
锅炉、压力容器安全阀检修规程分类方法类型说明按动作原理直接载荷式直接用机械载荷来克服阀瓣下介质作用力非直接载荷式先导式用导阀来驱动或控制主阀带补充载荷式在达到整定压力前始终保持一增强密封的附加力,该力由外部能源提供并在达到整定压力时释放按动作特性比例作用式开启高度随压力升高而逐渐变化两段作用式(突跳动作式)开启的最初阶段开高随压力升高而逐渐增加,而后急速地开启到规定高度按开启高度微启式开启高度为流道直径的 1/40 至 1/20全启式开启高度等于或大于流道直径的 1/4中启式开启高度介于微启式和全启式之间按有无背压平衡机构背压平衡式利用波纹管、活塞或膜片等元件,使阀门开启前背压对阀瓣的作用力得到平衡常规式无背压平衡元件按阀瓣加载方式重锤式利用重锤直接加载杠杆重锤式利用重锤通过杠杆加载弹簧式利用弹簧加载气室式利用压缩空气加载安全阀用在锅炉、压力容器等受压设备上作为超压保护装置。当被保护设备内介质压力异常升高达到规定值时,阀门自动开启,继而全量排放,以防止压力继续升高,当压力降低到另一规定值时,自动关闭。1 安全阀的分类2安全阀的主要标准(1 )GB12241-89《安全阀一般要求》(2)GB12242-89《安全阀性能试验方法》(1)GB12243-89《弹簧直接载荷式安全阀》(2)ZBJ98013-89《电站安全阀技术条件》(3)JB/T53170-94《弹簧直接载荷式安全阀产品质量分等》。3安全阀的安装和使用(1) 进管的装设安全阀必须垂直安装,并且最好是直接安装在容器的接上而不另设进管。当必须装进管时,进管的截面积应小于安全阀的进截面积,进管的长度应尽可能短,进管必须采纳弯头时,其弯头半径应尽可能大一些。(2 )排放管的装设安全阀最好是直接或通过短的竖直排放管向大气排放。在设置排放管道时,应尽可能避开或减少对安全阀性能带来的不良影响。(3)安全阀的调试应按产品使用说明书的规定。8.3.4 安全阀检修工艺标准顺序检修项目检修工艺方法质量标准一准备工作及安全阀门拆卸1.逐项检查以确定蒸汽的压力已降至零并且无汽水2.备好起吊工具,并栓好钢丝和链条葫芦,准备起吊3.做好相对记号标志,防止装错装反4.拆下排汽管法兰螺丝和支架5.锯断疏水管,并打好坡,封好管6.拆下安全阀下端紧固螺栓,吊出安全阀螺栓应无裂纹、变形与损伤等缺陷安全阀解体 1.旋去弹簧紧固螺丝,取下弹簧罩,取出档板与弹簧2.旋出弹簧座,拿出垫片、活塞,拉出活塞套。3.用内六角板手旋出活塞室与阀盖紧固螺栓,取下活塞室。4.拆...

1、当您付费下载文档后,您只拥有了使用权限,并不意味着购买了版权,文档只能用于自身使用,不得用于其他商业用途(如 [转卖]进行直接盈利或[编辑后售卖]进行间接盈利)。
2、本站所有内容均由合作方或网友上传,本站不对文档的完整性、权威性及其观点立场正确性做任何保证或承诺!文档内容仅供研究参考,付费前请自行鉴别。
3、如文档内容存在违规,或者侵犯商业秘密、侵犯著作权等,请点击“违规举报”。

碎片内容

锅炉、压力容器安全阀检修规程

您可能关注的文档

确认删除?
VIP
微信客服
  • 扫码咨询
会员Q群
  • 会员专属群点击这里加入QQ群
客服邮箱
回到顶部