电脑桌面
添加小米粒文库到电脑桌面
安装后可以在桌面快捷访问

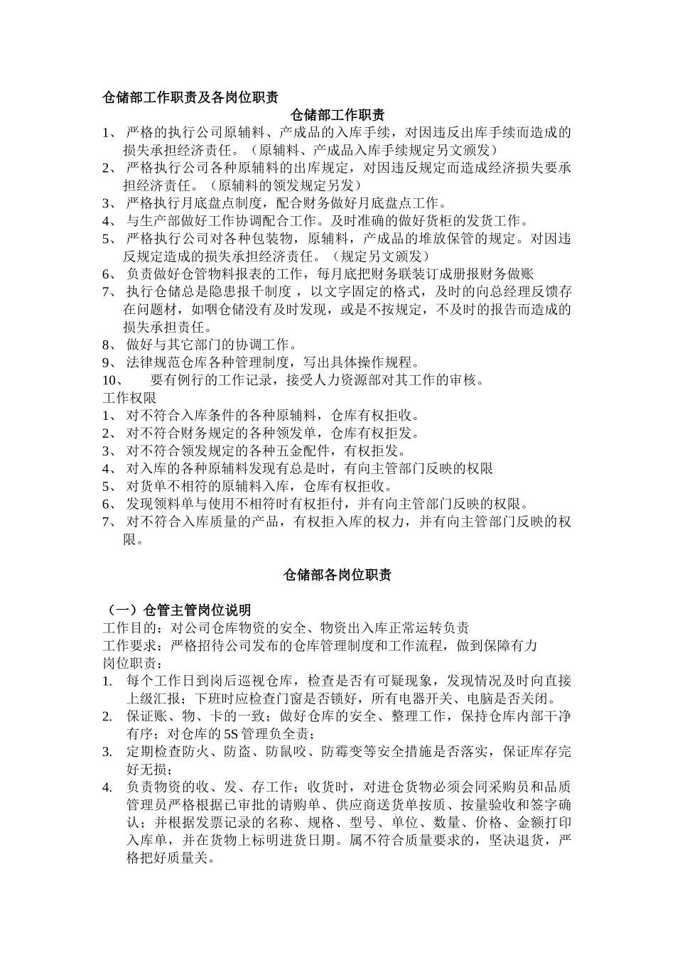
仓储部工作职责及各岗位职责

仓储部工作职责及各岗位职责_第1页
1/3
仓储部工作职责及各岗位职责_第2页
2/3
仓储部工作职责及各岗位职责_第3页
3/3
仓储部工作职责及各岗位职责仓储部工作职责1、 严格的执行公司原辅料、产成品的入库手续,对因违反出库手续而造成的损失承担经济责任。(原辅料、产成品入库手续规定另文颁发)2、 严格执行公司各种原辅料的出库规定,对因违反规定而造成经济损失要承担经济责任。(原辅料的领发规定另发)3、 严格执行月底盘点制度,配合财务做好月底盘点工作。4、 与生产部做好工作协调配合工作。及时准确的做好货柜的发货工作。5、 严格执行公司对各种包装物,原辅料,产成品的堆放保管的规定。对因违反规定造成的损失承担经济责任。(规定另文颁发)6、 负责做好仓管物料报表的工作,每月底把财务联装订成册报财务做账7、 执行仓储总是隐患报千制度 ,以文字固定的格式,及时的向总经理反馈存在问题材,如咽仓储没有及时发现,或是不按规定,不及时的报告而造成的损失承担责任。8、 做好与其它部门的协调工作。9、 法律规范仓库各种管理制度,写出具体操作规程。10、要有例行的工作记录,接受人力资源部对其工作的审核。工作权限1、 对不符合入库条件的各种原辅料,仓库有权拒收。2、 对不符合财务规定的各种领发单,仓库有权拒发。3、 对不符合领发规定的各种五金配件,有权拒发。4、 对入库的各种原辅料发现有总是时,有向主管部门反映的权限5、 对货单不相符的原辅料入库,仓库有权拒收。6、 发现领料单与使用不相符时有权拒付,并有向主管部门反映的权限。7、 对不符合入库质量的产品,有权拒入库的权力,并有向主管部门反映的权限。仓储部各岗位职责(一)仓管主管岗位说明工作目的:对公司仓库物资的安全、物资出入库正常运转负责工作要求:严格招待公司发布的仓库管理制度和工作流程,做到保障有力岗位职责:1.每个工作日到岗后巡视仓库,检查是否有可疑现象,发现情况及时向直接上级汇报;下班时应检查门窗是否锁好,所有电器开关、电脑是否关闭。2.保证账、物、卡的一致;做好仓库的安全、整理工作,保持仓库内部干净有序;对仓库的 5S 管理负全责;3.定期检查防火、防盗、防鼠咬、防霉变等安全措施是否落实,保证库存完好无损;4.负责物资的收、发、存工作;收货时,对进仓货物必须会同采购员和品质管理员严格根据已审批的请购单、供应商送货单按质、按量验收和签字确认;并根据发票记录的名称、规格、型号、单位、数量、价格、金额打印入库单,并在货物上标明进货日期。属不符合质量要求的,坚决退货,严格把好质量关。5.验收后...

1、当您付费下载文档后,您只拥有了使用权限,并不意味着购买了版权,文档只能用于自身使用,不得用于其他商业用途(如 [转卖]进行直接盈利或[编辑后售卖]进行间接盈利)。
2、本站所有内容均由合作方或网友上传,本站不对文档的完整性、权威性及其观点立场正确性做任何保证或承诺!文档内容仅供研究参考,付费前请自行鉴别。
3、如文档内容存在违规,或者侵犯商业秘密、侵犯著作权等,请点击“违规举报”。

碎片内容

仓储部工作职责及各岗位职责

确认删除?
VIP
微信客服
  • 扫码咨询
会员Q群
  • 会员专属群点击这里加入QQ群
客服邮箱
回到顶部