电脑桌面
添加小米粒文库到电脑桌面
安装后可以在桌面快捷访问

施工项目成本审计

施工项目成本审计_第1页
1/9
施工项目成本审计_第2页
2/9
施工项目成本审计_第3页
3/9
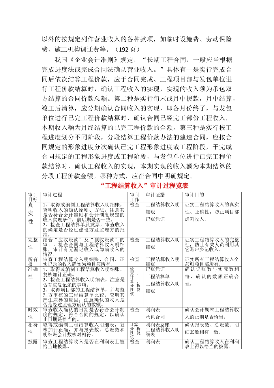
施工项目成本审计建筑产品价格=社会平均成本+利润+税金利润为按计划利润率计算的施工利润。一)工程项目部的会计资料:1)工程承包合同、劳务合同等经济合同;2)全施工图纸、设计变更图纸、设计变更签证单;3)施工进度图表;4)主要材料分析表、调价部分材料耗用明细表;5)成本费用支出明细账;6)工程项目部自行采购材料的原始凭证;7)需要上级主管部门批准方可执行事项的指示文件;8)内部控制制度的文件;9)其它会计资料。二)对以上项目查错防弊外,还应对项目部的内部控制系统的适当性和有效性,以及对履行职责的工作质量做出检查和评价,具体为以下方面:1)检查财务和业务信息的可靠性和完整性,确定、核实、衡量、分类和报告这些信息的方法是否恰当;2)检查保护资产的方法,核实资产是否真实存在,保证资产不受损失;3)检查遵守政策、计划、程序、法律和条例的使用情况;4)检查和评价各种资源的经济有效使用情况;5)检查业务经营和规划中既定目标的实现情况,评价各项任务的完成质量;6)企业管理部门所要求的其它审计事项。三)工程项目部的财务审计主要分为收入审计、成本与费用审计和利润审计。1、工程结算收入审计“工程结算收入”核算工程项目部承包工程实现的工程价款结算收入、工程项目部向甲方收取的各种索赔款及收取的除工程价款以外的按规定列作营业收入的各种款项,如临时设施费、劳动保险费、施工机构调迁费等。(192 页)我国《企业会计准则》规定,“长期工程合同,一般应当根据完成进度法或完成合同法确认营业收入。”具体有一是实行完成合同后依次结算工程价款,应于合同完成、工程项目部与发包单位进行工程价款结算时,确认工程收入的实现,实现的收入须为承包双方结算的合同价款总额。第二种是实行旬末或月中拨款,月中结算,竣工后清算,应分期确认合同收入的实现,即各月份终了,与发包单位进行已完工程价款结算时,确认合同已经完工部份工程收入,本期收入额为月终结算的已完工程价款的金额。第三种是实行按工程进度划分不同阶段,分段结算工程价款办法的建造合同,应按合同规定的形象进度分次确认已完工程形象进度或工程阶段,于完成合同规定的工程形象进度或工程阶段,与发包单位进行已完工程价款结算时,确认工程收入的实现,本期实现的收入额为本期结算的分段工程价款金额。哪种方式,应在合同中明确规定。“工程结算收入”审计过程览表审计目标审计过程审 计工作审计证据审计目的真实性1、取得或编制...

1、当您付费下载文档后,您只拥有了使用权限,并不意味着购买了版权,文档只能用于自身使用,不得用于其他商业用途(如 [转卖]进行直接盈利或[编辑后售卖]进行间接盈利)。
2、本站所有内容均由合作方或网友上传,本站不对文档的完整性、权威性及其观点立场正确性做任何保证或承诺!文档内容仅供研究参考,付费前请自行鉴别。
3、如文档内容存在违规,或者侵犯商业秘密、侵犯著作权等,请点击“违规举报”。

碎片内容

施工项目成本审计

您可能关注的文档

确认删除?
VIP
微信客服
  • 扫码咨询
会员Q群
  • 会员专属群点击这里加入QQ群
客服邮箱
回到顶部