电脑桌面
添加小米粒文库到电脑桌面
安装后可以在桌面快捷访问

最新机加工成本计算

最新机加工成本计算_第1页
1/4
最新机加工成本计算_第2页
2/4
最新机加工成本计算_第3页
3/4
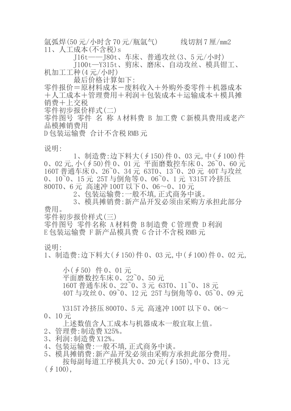
仅供参考,要根据各工厂得设备、技术水平情况而定 冲压件、电镀件、机加工件怎样报价得潜规则 报 价 填 表 说 明(一) 下面所叙内容均为不含税价格,首先务必弄清楚年产量,就是新产品还就是成熟产品,明确质量要求,特别就是模具费用承担问题,稍有不慎就亏本,做到心中有数后,才能报价。 1、材料部分(不含税价格) SPCC0、5 5、7 元/Kg SPCC1、0 5、2 元/Kg SPCC1、5 5、1 元/Kg SPCC2、0 5、1 元/Kg SPCC2、5 5、0 元/Kg SPCC3、0 5、1 元/Kg SPCC3、5 5、0 元/Kg SPCC0、8 5、1 元/Kg DW800/0、5 8、1 元/Kg SPCC1、2 4、8 元/Kg 3240/0、8 24 元/Kg 铝板 26 元/Kg 紫铜板 30 元/Kg 黄铜板 27 元/Kg 20CrMo∮28=3、5 元/Kg ∮36=3、9元/Kg 红钢纸 1、5mm 24、3 元/Kg 红钢纸 0、5mm 23、2 元/Kg 65Mn 带 3mm 6、0 元/Kg Q195-235 板 4、5 元/Kg T8A 带 0、5mm 9、0 元/Kg毛坯计算:小零件按正方形毛坯,带料根据料宽具体计算 大零件按板料 100 宽 X200 长 X0、1 厚 X7、85 g/cm3=15、7 Kg具体计算。 2、电镀费(不含税价格)最好就是计算表面积,搞清就是挂镀还就是滚镀。 计算公式:净重? Kg x ?元/Kg=?元,滚镀价要低些。 厚 t≥2、5mm DZn=1、8 元/Kg DNi=20 元/Kg 2、5>t≥1、2mm DZn=2、0 元/Kg DNi=22 元/Kg t<1、2mm DZn=2、2 元/Kg DNi=24元/Kg 3、包装(不含税) 4、回收成本 i 元 废铜 7 元/Kg 废铁料:0、8 元/Kg 5、工时(务必熟悉定额)(不含税) (1)、大得或者厚得零件冲压或车磨刨机加工一般 50→150 件/小时。 (2)、大吨位→小吨位 100→300 件/小时 6、 管理费用其它费=加工成本×(22-32)%(不含税)z 注:难度大,工序大于 3 道,有电镀工序,取32%, 易做,工序小于 3 道,无电镀工序,取25% 7、利润=加工成本×(12-15)%(不含税)B 注:大吨位工序长零件精度高取 15%,小吨位工序少取 12%。 8、运输成本(不含税)D 市内按一批次发货装满得数量计费,市外运输需另外在合同中协商。 9、工具成本 x 仅限新产品时作为报价用 模具报价由冲压供方提供,模具价格影响因素很多,报价方式也多,有按 模 架与模具重量报价得,有按电加工方式报价得,有按模具工作零件费用报价得,有按模具设计难易报价,但万变不离其宗,模具价格由材料费,模架等外协费,初加工费,精加工费,设计费等构成,由此必须熟悉模具得加工工艺及加工时...

1、当您付费下载文档后,您只拥有了使用权限,并不意味着购买了版权,文档只能用于自身使用,不得用于其他商业用途(如 [转卖]进行直接盈利或[编辑后售卖]进行间接盈利)。
2、本站所有内容均由合作方或网友上传,本站不对文档的完整性、权威性及其观点立场正确性做任何保证或承诺!文档内容仅供研究参考,付费前请自行鉴别。
3、如文档内容存在违规,或者侵犯商业秘密、侵犯著作权等,请点击“违规举报”。

碎片内容

最新机加工成本计算

您可能关注的文档

确认删除?
VIP
微信客服
  • 扫码咨询
会员Q群
  • 会员专属群点击这里加入QQ群
客服邮箱
回到顶部