电脑桌面
添加小米粒文库到电脑桌面
安装后可以在桌面快捷访问

机械设备租赁合同台班

机械设备租赁合同台班_第1页
1/4
机械设备租赁合同台班_第2页
2/4
机械设备租赁合同台班_第3页
3/4
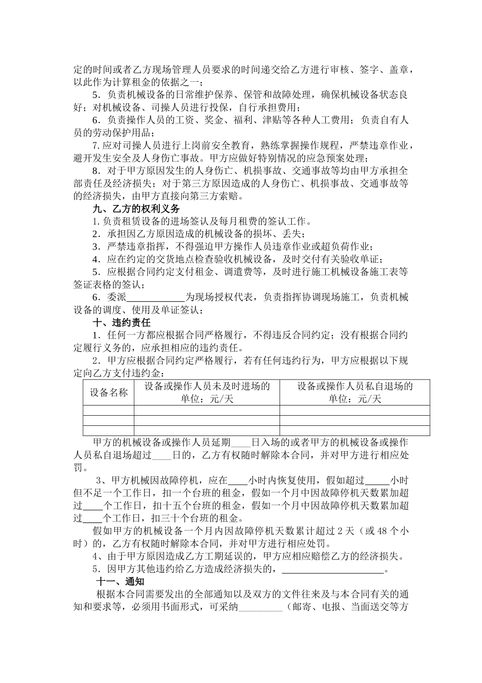
机械设备租赁合同(台班)合同编号: 出租方(以下简称甲方): 承租方(以下简称乙方): 甲乙双方根据《中华人民共和国合同法》及其他的有关法律法规的规定,根据平等互利的原则,经双方友好协商,达成此租赁协议。一、当事人甲方: 地址: 法定代表人: 电话: 邮编: 乙方: 地址: 法定代表人: 电话: 邮编: 二、租赁机械设备甲方向乙方提供如下机械设备:名称数量型号/规格生产厂家品牌/商标出厂年限技术参数甲方保证上述机械设备性能良好,绝对不影响使用。三、甲方保证甲方保证,甲方有权利就本合同第二条所列的机械设备进行对外租赁,这种权利既包括就机械设备的所有权、使用权或者处置权,也包括就机械设备进行对外租赁的经营权,若第三方主张对该机械设备的权利或者政府机构就甲方违法进行对外租赁业务而造成乙方的损失,甲方应承担赔偿责任。四、租赁期限1.设备租赁期限为_________月,即自_________年_________月_________日至_________年_________月_________日。2.乙方根据施工需要可以提前退租,但应提前 天书面通知甲方。3.若乙方因工程需要延长租期,应在本合同届满前_________日内,与出租方协商,延长租赁期限或达成续租协议。五、调遣费、租金、燃油和油料,及支付方式1.调遣费:乙方应支付甲方调遣费(往、返) 元。除本条款规定外,甲方不再支付乙方任何形式的进场费、退场费。2.租金: 租金_________元/台班 租金_________元/台班 租金_________元/台班 租金_________元/台班乙方根据甲方实际提供的机械设备数量、实际的台班数支付租金;对于甲方应缴纳的税费,由甲方自行承担。实际使用中连续工作不满 1 个小时的按 1 小时计;超过 1 小时的累加计算。每满 8 个小时计为 1 个台班。不足 1 个台班的租金按 1 个台班租金/8*实际工作的小时数。3、燃油:燃油及其费用应由 承担。若本合同约定由乙方提供燃油并承担费用的,要写明:甲方同意乙方按租赁设备的实际用油量且不高于下列标准向甲方提供燃油, 提供_________升/台班 提供_________升/台班 提供_________升/台班若租赁设备实际用油量超出以上标准的部分燃油,由甲方自担。4、支付方式:租金每月结算一次。每月 5 日,甲方持乙方签认的上个月完工证办理结算,实际结算数量以乙方现场授权代表开具的完工证数量为准,结算总价款以乙方最终审计值为准。结算后付款前,甲方应向乙方提供符合税收法律规定的发票;在双方...

1、当您付费下载文档后,您只拥有了使用权限,并不意味着购买了版权,文档只能用于自身使用,不得用于其他商业用途(如 [转卖]进行直接盈利或[编辑后售卖]进行间接盈利)。
2、本站所有内容均由合作方或网友上传,本站不对文档的完整性、权威性及其观点立场正确性做任何保证或承诺!文档内容仅供研究参考,付费前请自行鉴别。
3、如文档内容存在违规,或者侵犯商业秘密、侵犯著作权等,请点击“违规举报”。

碎片内容

机械设备租赁合同台班

一帆文传+ 关注
实名认证
内容提供者

欢迎光临店铺,各类公文供您挑选。

确认删除?
VIP
微信客服
  • 扫码咨询
会员Q群
  • 会员专属群点击这里加入QQ群
客服邮箱
回到顶部