电脑桌面
添加小米粒文库到电脑桌面
安装后可以在桌面快捷访问

水塔水位控制器

水塔水位控制器_第1页
1/8
水塔水位控制器_第2页
2/8
水塔水位控制器_第3页
3/8
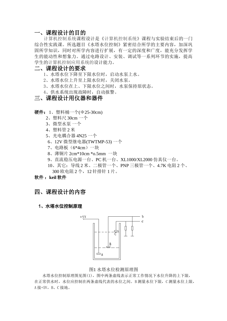
6.水塔水位控制器要求:通过对水位下限开关 K1 和水位上限开关 K2 的检测,控制抽水电机的运转,实现水塔水位控制在水位上下限之间的目的。控制功能:利用拨动开关 K1 和 K2 模拟水位的上下限检测开关。利用继电器控制绿色LED 的亮与灭代表抽水电机的启动与停止。系统首次运行时,由于水塔内没有水,因此K1 和 K2 均发出低电平,电机运转(表示电机通电的绿色 LED 点亮)。当水位达到水位下限(K1=1)时,电机继续运转,直到水位上升到水位上限(K2=1,K1=1),电机停止运转(表示电机通电的绿色 LED 熄灭)。这时,单片机点亮黄色的 LED,表示系统处于正常状态。随着水的使用,水位逐渐下降,当水位下降到水位下限( K1=0,K2=0)时,系统启动抽水电机向水塔内加水,直到水位达到水位上限(K2=1,K1=1)。在抽水电机向水塔内加水的过程中,若电机启动 60 秒水位还未达到水位上限,说明电机出现故障,系统应立即关闭抽水电机,同时使红色 LED 以 0.5 秒的间隔进行闪动,表示系统出现故障。当故障排除后,人工搬动拨动开关 K3 发出一正脉冲,启动系统继续运行。注意:K1 和 K2 状态的采样,采纳 20mS 定时中断来查询。使用的主要元器件:8031、6MHz 的晶振、74LS373、2764、7407、74LS240、发光二极管 L1-L3、拨动开关 K1-K3、继电器等。结果的验证:根据功能要求搬动拨动开关 K1-K3,模仿实际运行中的情况,查看系统是否根据要求动作。同时分析系统中不完善的地方,提出改进建议。二、 课程设计内容:1、硬件设计(1)用80C51设计一个单片机最小控制系统。其中P1.0接水位下限传感器,P1.1接水位上限传感器,P1.2输出经反相器后接光电耦合器,通过继电器控制水泵工作,P1.3输出经反相器后接LED,当出现故障时LED闪耀;P1.4输出经反相器后接蜂鸣器,当出现故障时报警。(2)用塑料尺、导线等设计一个水塔水位传感器。其中A电级置于水位10CM处,接5V电源的正极,B级置于水位15CM处,经4.7K下拉电阻接单片机的P1.0口,C电级置于水位的20CM处,经4.7K下拉电阻接单片机的P1.1口。(3)设计一个单片机至水泵的控制电路。要求单片机与水泵之间用反相器、光电耦合器和继电器控制,计算出LED限流电阻,接好继电器的续流二极管。2、软件设计(1)根据功能要求画出控制程序流程图。(2)根据控制程序流程图编写80C51汇编语言或C51程序。三、功能要求:1、水塔水位下降至下限水位时,启动水泵,水塔水位上升至上限水位则关闭...

1、当您付费下载文档后,您只拥有了使用权限,并不意味着购买了版权,文档只能用于自身使用,不得用于其他商业用途(如 [转卖]进行直接盈利或[编辑后售卖]进行间接盈利)。
2、本站所有内容均由合作方或网友上传,本站不对文档的完整性、权威性及其观点立场正确性做任何保证或承诺!文档内容仅供研究参考,付费前请自行鉴别。
3、如文档内容存在违规,或者侵犯商业秘密、侵犯著作权等,请点击“违规举报”。

碎片内容

水塔水位控制器

您可能关注的文档

确认删除?
VIP
微信客服
  • 扫码咨询
会员Q群
  • 会员专属群点击这里加入QQ群
客服邮箱
回到顶部