电脑桌面
添加小米粒文库到电脑桌面
安装后可以在桌面快捷访问

编写程序练习题程序

编写程序练习题程序_第1页
1/4
编写程序练习题程序_第2页
2/4
编写程序练习题程序_第3页
3/4
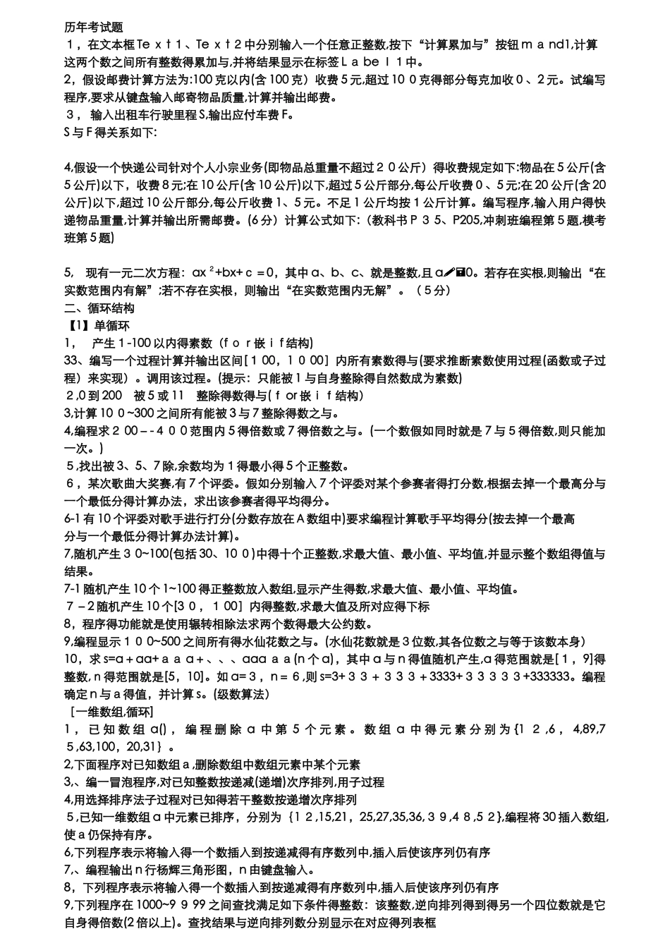
历年考试题1,在文本框 Te x t 1、Te x t 2中分别输入一个任意正整数,按下“计算累加与”按钮 m a nd1,计算这两个数之间所有整数得累加与,并将结果显示在标签 L a be l1中。2,假设邮费计算方法为:100 克以内(含 100 克)收费 5 元,超过 10 0克得部分每克加收0、2 元。试编写程序,要求从键盘输入邮寄物品质量,计算并输出邮费。3, 输入出租车行驶里程 S,输出应付车费 F。S 与 F 得关系如下:4,假设一个快递公司针对个人小宗业务(即物品总重量不超过2 0 公斤)得收费规定如下:物品在 5 公斤(含5 公斤)以下,收费 8 元;在 10 公斤(含 10 公斤)以下,超过 5 公斤部分,每公斤收费0、5 元;在 20 公斤(含 20公斤)以下,超过 10 公斤部分,每公斤收费 1、5 元。不足 1 公斤均按1公斤计算。编写程序,输入用户得快递物品重量,计算并输出所需邮费。(6 分)计算公式如下:(教科书 P 3 5、P205,冲刺班编程第5题,模考班第 5 题)5, 现有一元二次方程:ax 2+bx+c=0,其中 a、b、c、就是整数,且 a0 。若存在实根,则输出“在实数范围内有解”;若不存在实根,则输出“在实数范围内无解”。(5分)二、循环结构【1】单循环1,产生1-100 以内得素数(f or嵌i f 结构)33、编写一个过程计算并输出区间[1 00,1 0 00]内所有素数得与(要求推断素数使用过程(函数或子过程)来实现)。调用该过程。(提示:只能被 1 与自身整除得自然数成为素数)2,0 到 200 被 5 或 11 整除得数得与(f or 嵌if结构)3,计算 10 0~300 之间所有能被 3 与 7 整除得数之与。4,编程求2 00--40 0 范围内 5 得倍数或 7 得倍数之与。(一个数假如同时就是 7 与5得倍数,则只能加一次。) 5,找出被 3、5、7 除,余数均为1得最小得 5 个正整数。6,某次歌曲大奖赛,有 7 个评委。假如分别输入 7 个评委对某个参赛者得打分数,根据去掉一个最高分与一个最低分得计算办法,求出该参赛者得平均得分。6-1 有 10 个评委对歌手进行打分(分数存放在A数组中)要求编程计算歌手平均得分(按去掉一个最高分与一个最低分得计算办法计算)。7,随机产生3 0~100(包括 30、10 0)中得十个正整数,求最大值、最小值、平均值,并显示整个数组得值与结果。7-1 随机产生 10 个 1~100 得正整数放入数组,显示产生得数,求最大值、最小值、平均值。7-2 随机产生 10 ...

1、当您付费下载文档后,您只拥有了使用权限,并不意味着购买了版权,文档只能用于自身使用,不得用于其他商业用途(如 [转卖]进行直接盈利或[编辑后售卖]进行间接盈利)。
2、本站所有内容均由合作方或网友上传,本站不对文档的完整性、权威性及其观点立场正确性做任何保证或承诺!文档内容仅供研究参考,付费前请自行鉴别。
3、如文档内容存在违规,或者侵犯商业秘密、侵犯著作权等,请点击“违规举报”。

碎片内容

编写程序练习题程序

确认删除?
VIP
微信客服
  • 扫码咨询
会员Q群
  • 会员专属群点击这里加入QQ群
客服邮箱
回到顶部