电脑桌面
添加小米粒文库到电脑桌面
安装后可以在桌面快捷访问

网络对人际交往的影响

网络对人际交往的影响_第1页
1/9
网络对人际交往的影响_第2页
2/9
网络对人际交往的影响_第3页
3/9
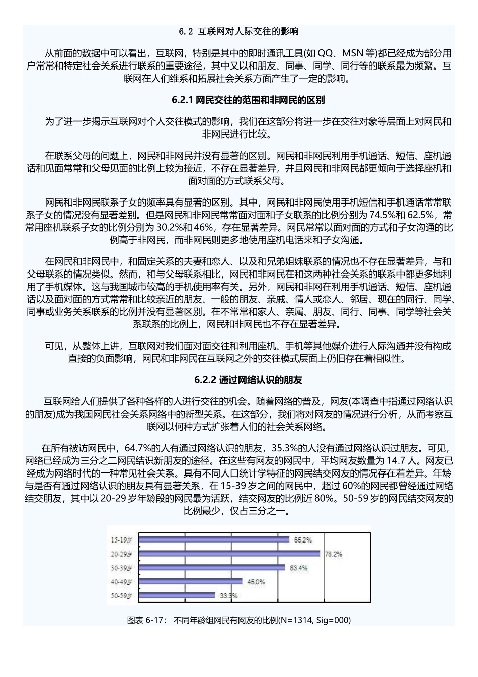
6.2 互联网对人际交往的影响 从前面的数据中可以看出,互联网,特别是其中的即时通讯工具(如 QQ、MSN 等)都已经成为部分用户常常和特定社会关系进行联系的重要途径,其中又以和朋友、同事、同学、同行等的联系最为频繁。互联网在人们维系和拓展社会关系方面产生了一定的影响。 6.2.1 网民交往的范围和非网民的区别 为了进一步揭示互联网对个人交往模式的影响,我们在这部分将进一步在交往对象等层面上对网民和非网民进行比较。 在联系父母的问题上,网民和非网民并没有显著的区别。网民和非网民利用手机通话、短信、座机通话和见面常常和父母见面的比例上较为接近,不存在显著差异,并且网民和非网民都更倾向于选择座机和面对面的方式联系父母。 网民和非网民联系子女的频率具有显著的区别。其中,网民和非网民使用手机短信和手机通话常常联系子女的情况没有显著差别。但是网民和非网民常常面对面和子女联系的比例分别为 74.5%和 62.5%,常常用座机联系子女的比例分别为 30.2%和 46%,存在显著差异。网民常常以面对面的方式和子女沟通的比例高于非网民,而非网民则更多地使用座机电话来和子女沟通。 在网民和非网民中,和固定关系的夫妻和恋人、以及和兄弟姐妹联系的情况也不存在显著差异,与和父母联系的情况类似。然而,和与父母联系相比,网民和非网民在和这两种社会关系的联系中都更多地利用了手机媒体。这与我国城市较高的手机使用率有关。另外,网民和非网在利用手机通话、短信、座机通话以及面对面的方式常常和比较亲近的朋友、一般的朋友、亲戚、情人或恋人、邻居、现在的同行、同学、同事或业务关系联系的比例并没有显著区别。在不常常和家人、亲属、朋友、同行、同事、同学等社会关系联系的比例上,网民和非网民也不存在显著差异。 可见,从整体上讲,互联网对我们面对面交往和利用座机、手机等其他媒介进行人际沟通并没有构成直接的负面影响,网民和非网民在互联网之外的交往模式层面上仍旧存在着相似性。 6.2.2 通过网络认识的朋友 互联网给人们提供了各种各样的人进行交往的机会。随着网络的普及,网友(本调查中指通过网络认识的朋友)成为我国网民社会关系网络中的新型关系。在这部分,我们将对网友的情况进行分析,从而考察互联网以何种方式扩张着人们的社会关系网络。 在所有被访网民中,64.7%的人有通过网络认识的朋友,35.3%的人没有通过网络认识过朋友。可见,网络已经成为三分之二网民结识新朋友的途径。在...

1、当您付费下载文档后,您只拥有了使用权限,并不意味着购买了版权,文档只能用于自身使用,不得用于其他商业用途(如 [转卖]进行直接盈利或[编辑后售卖]进行间接盈利)。
2、本站所有内容均由合作方或网友上传,本站不对文档的完整性、权威性及其观点立场正确性做任何保证或承诺!文档内容仅供研究参考,付费前请自行鉴别。
3、如文档内容存在违规,或者侵犯商业秘密、侵犯著作权等,请点击“违规举报”。

碎片内容

网络对人际交往的影响

您可能关注的文档

领读文化+ 关注
实名认证
内容提供者

传播文化,铸就未来

确认删除?
VIP
微信客服
  • 扫码咨询
会员Q群
  • 会员专属群点击这里加入QQ群
客服邮箱
回到顶部