电脑桌面
添加小米粒文库到电脑桌面
安装后可以在桌面快捷访问

写字楼地下工程pvc防水卷材施工工艺

写字楼地下工程pvc防水卷材施工工艺_第1页
1/8
写字楼地下工程pvc防水卷材施工工艺_第2页
2/8
写字楼地下工程pvc防水卷材施工工艺_第3页
3/8
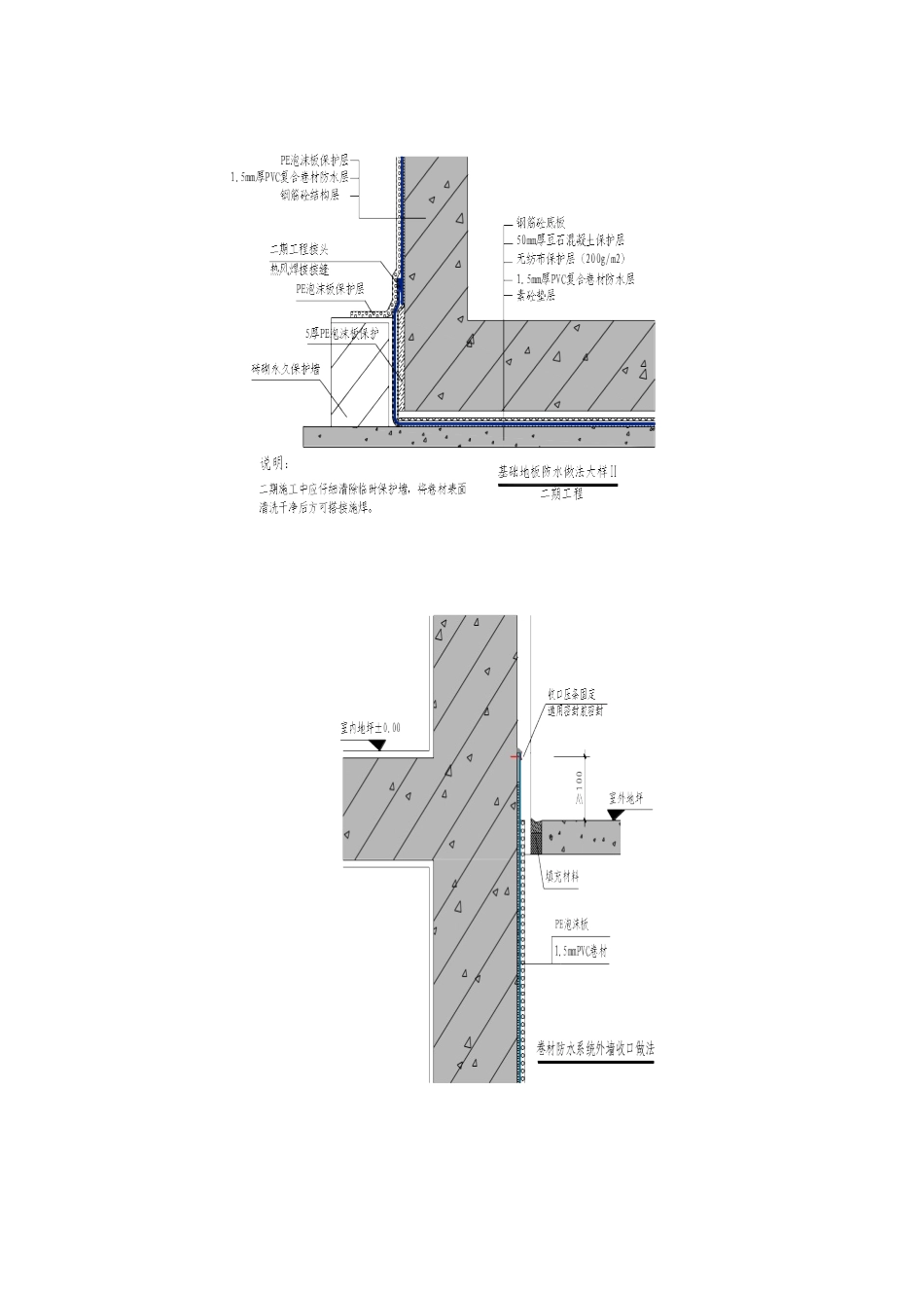
XXXXXX 中心写字楼地下室 PVC 卷材防水系统设计、施工方案一、工程概况及系统设计理念简介XXXXXX 中心写字楼为综合性大型建筑,地下室二层,基坑开挖范围内涉及到多种地质构造土层,特别是在场区地层上部、中部存在的低渗透性粘土层,在基坑开挖、回填后将形成滞水层和场区滞水盆地,这是该地区的地质下特点。因此建筑地下室要求较高的防水设防等级。做为综合性公共建筑,庞大的地下空间必定要求采纳最新的建筑营造技术,目前工程建设中广泛采纳的大体积钢筋混凝土无缝隙设计技术在施工过程中通过采纳众多后浇带来实现,而防水系统是建筑工程中最先实施的构造体系,防水系统必将面对众多的施工过程中的影响因素,如施工临时缝隙在地下水位回升时的影响、系统的各期衔接问题、系统整体运行等等;同时综合性工程还有不同功能的衔接,如活动广场、种植花园。我们的防水系统设计必须将各种工程因素及建筑工程施工过程因素全部考虑在内。二、设计依据及原则1、工程设计图纸文件2、《地下工程防水技术法律规范》(GB50108-2001)3、《地下防水工程质量验收法律规范》(GB50208-2025)4、遵循“防、排、截、堵相结合,刚柔相济,因地制宜,综合治理” 的原则三、防水系统选择由于该工程的地下室埋深较大,地下室将受到较大的地下压力水威胁,根据场区的工程地质及水文条件,该工程地下室将长期遭受一定的地下水头,运行期间的还有变动地下水地下水位威胁。本工程地下室防水系统设计中我们综合考虑了各种因素,如地下车库顶板部分有种植花园、行车平台、活动广场等等。PVC 防水防水卷材PVC 防水卷材是以聚氯乙烯树脂为基料,填加增塑剂、抗老化剂、稳定剂、无机填料等,通过热塑挤出工艺生产而成的高分子聚合物防水卷材。“大禹”PVC 卷材系统在建筑工程防水中具有其他材料难以比拟的优势:1、独特的材料优势:PVC 为热塑性材料,材料强度高、且柔韧性能好,能够直接采纳胶粘剂粘结安装于混凝土、水泥砂浆、木板、石膏板等建筑结构基层上。这是 PVC 卷材优于 HDPE、LLDPE、EVA、ECB 等其它热塑性高分子卷材的最根本的特性。2、特种的卷材设计:背面复合聚酯无纺布,给予卷材特别的附加隔离保护功能。这是专门针对高分子材料因为厚度较薄、容易遭受基层残存尖锐物(如砂粒、石子等)损伤等设计的,聚酯无纺布能够有效避开上述破坏因素造成的损伤。3、卷材搭接采纳热风焊接:PVC 卷材的搭接采纳热风焊接,通过焊接的接缝同母材均质、永不开裂,...

1、当您付费下载文档后,您只拥有了使用权限,并不意味着购买了版权,文档只能用于自身使用,不得用于其他商业用途(如 [转卖]进行直接盈利或[编辑后售卖]进行间接盈利)。
2、本站所有内容均由合作方或网友上传,本站不对文档的完整性、权威性及其观点立场正确性做任何保证或承诺!文档内容仅供研究参考,付费前请自行鉴别。
3、如文档内容存在违规,或者侵犯商业秘密、侵犯著作权等,请点击“违规举报”。

碎片内容

写字楼地下工程pvc防水卷材施工工艺

您可能关注的文档

确认删除?
VIP
微信客服
  • 扫码咨询
会员Q群
  • 会员专属群点击这里加入QQ群
客服邮箱
回到顶部