电脑桌面
添加小米粒文库到电脑桌面
安装后可以在桌面快捷访问

北方金融中心屋面施工组织设计

北方金融中心屋面施工组织设计_第1页
1/11
北方金融中心屋面施工组织设计_第2页
2/11
北方金融中心屋面施工组织设计_第3页
3/11
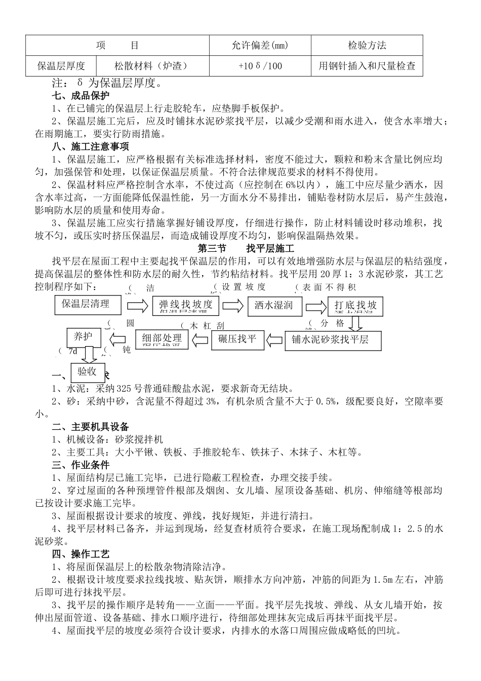
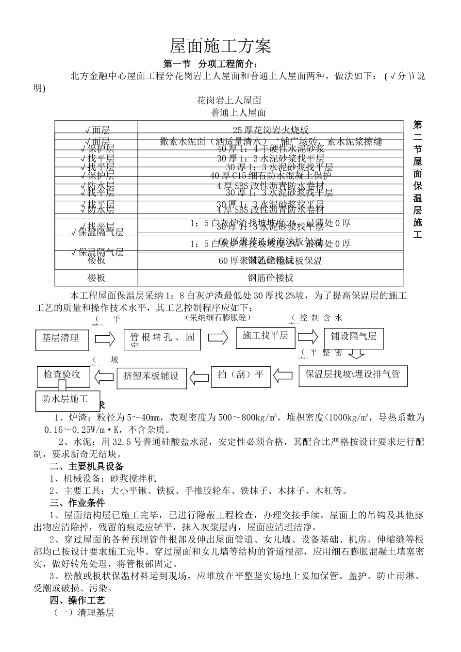
屋面施工方案第一节 分项工程简介:北方金融中心屋面工程分花岗岩上人屋面和普通上人屋面两种,做法如下: (√分节说明)花岗岩上人屋面普通上人屋面第二节 屋面保温层施工本工程屋面保温层采纳 1:8 白灰炉渣最低处 30 厚找 2%坡,为了提高保温层的施工工艺的质量和操作技术水平,其工艺控制程序应如下:一、材料要求1、炉渣:粒径为 5~40mm,表观密度为 500~800kg/m3,堆积密度<1000kg/m3,导热系数为0.16~0.25W/m·K,不含杂质。2、水泥:用 32.5 号普通硅酸盐水泥,安定性必须合格,其配合比严格按设计要求进行配制,要求新奇无结块。二、主要机具设备1、机械设备:砂浆搅拌机2、主要工具:大小平锹、铁板、手推胶轮车、铁抹子、木抹子、木杠等。三、作业条件1、屋面结构层已施工完毕,已进行隐蔽工程检查,办理交接手续。屋面上的吊钩及其他露出物应清除掉,残留的痕迹应铲平,抹入灰浆层内,屋面应清理洁净。2、穿过屋面的各种预埋管件根部及伸出屋面管道、女儿墙、设备基础、机房、伸缩缝等根部均已按设计要求施工完毕。穿过屋面和女儿墙等结构的管道根部,应用细石膨胀混凝土填塞密实,做好转角处理,将管根部固定。3、松散或板状保温材料运到现场,应堆放在平整坚实场地上妥加保管、盖护、防止雨淋、受潮或破损、污染。四、操作工艺(一)清理基层√面层25 厚花岗岩火烧板√保护层40 厚 1:4 干硬性水泥砂浆√找平层30 厚 1:3 水泥砂浆找平层√防水层4 厚 SBS 改性沥青防水卷材√找平层30 厚 1:3 水泥砂浆找平层√保温隔气层1:5 白灰炉渣找坡坡度 2%,最薄处 0 厚60 厚聚苯乙烯泡沫板保温楼板钢筋砼楼板√面层撒素水泥面(洒适量清水)‘铺广场砖,素水泥浆擦缝√找平层30 厚 1:3 水泥砂浆找平层√保护层40 厚 C15 细石防水混凝土保护 √找平层30 厚 1:3 水泥砂浆找平层√防水层4 厚 SBS 改性沥青防水卷材√找平层30 厚 1:3 水泥砂浆找平层√保温隔气层1:5 白灰炉渣找坡坡度 2%,最薄处 0 厚60 厚聚苯乙烯泡沫板保温楼板钢筋砼楼板(采纳细石膨胀砼)(平整)( 控 制 含 水率)( 平 整 密实)(坡度)基层清理管 根 堵 孔 、 固定施工找平层铺设隔气层保温层找坡\埋设排气管拍(刮)平挤塑苯板铺设 检查验收防水层施工铺设保温层的基层应平整、干燥和洁净。应将表面泥土、杂物等清理洁净。(二)铺设松散保温层1、铺设炉渣保温层时,材料应经筛选,严格控制...

1、当您付费下载文档后,您只拥有了使用权限,并不意味着购买了版权,文档只能用于自身使用,不得用于其他商业用途(如 [转卖]进行直接盈利或[编辑后售卖]进行间接盈利)。
2、本站所有内容均由合作方或网友上传,本站不对文档的完整性、权威性及其观点立场正确性做任何保证或承诺!文档内容仅供研究参考,付费前请自行鉴别。
3、如文档内容存在违规,或者侵犯商业秘密、侵犯著作权等,请点击“违规举报”。

碎片内容

北方金融中心屋面施工组织设计

您可能关注的文档

一帆文传+ 关注
实名认证
内容提供者

欢迎光临店铺,各类公文供您挑选。

确认删除?
VIP
微信客服
  • 扫码咨询
会员Q群
  • 会员专属群点击这里加入QQ群
客服邮箱
回到顶部