电脑桌面
添加小米粒文库到电脑桌面
安装后可以在桌面快捷访问

地产顾问业务操作及佣金分配制度

地产顾问业务操作及佣金分配制度_第1页
1/6
地产顾问业务操作及佣金分配制度_第2页
2/6
地产顾问业务操作及佣金分配制度_第3页
3/6
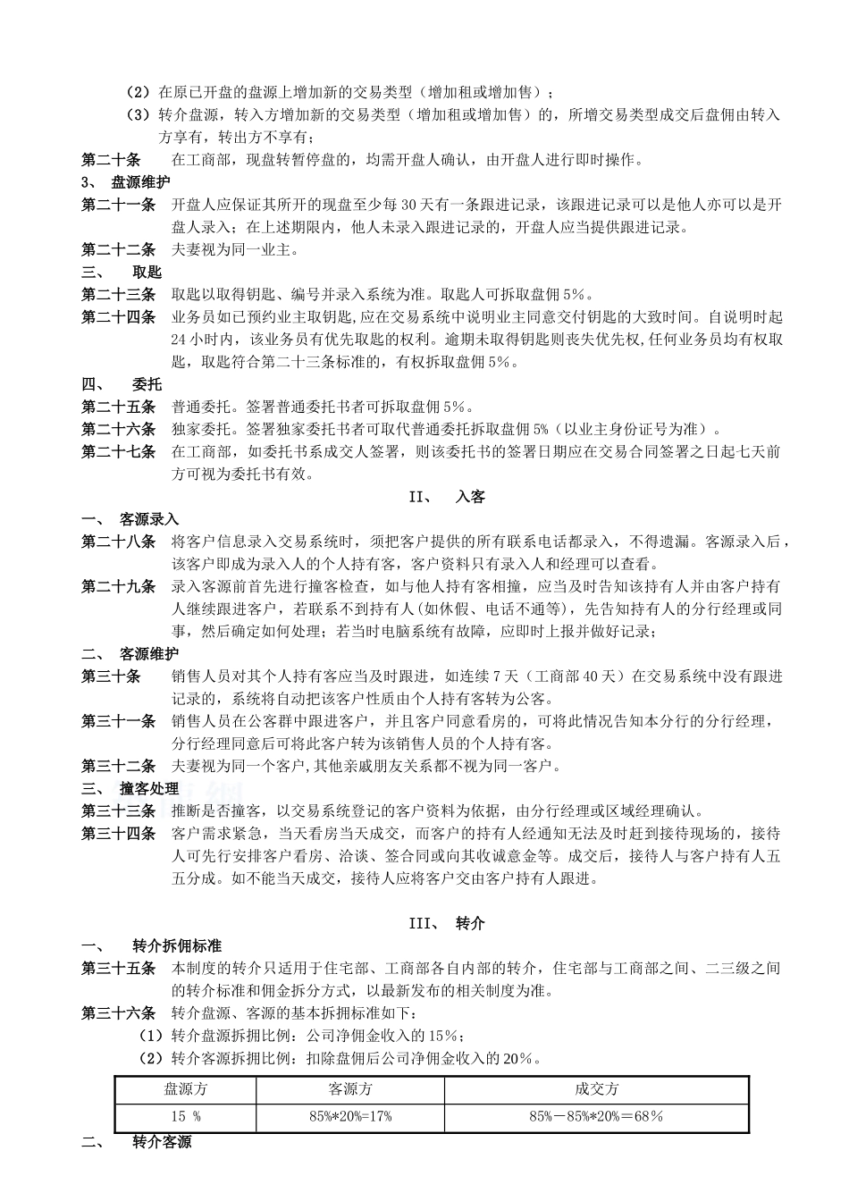
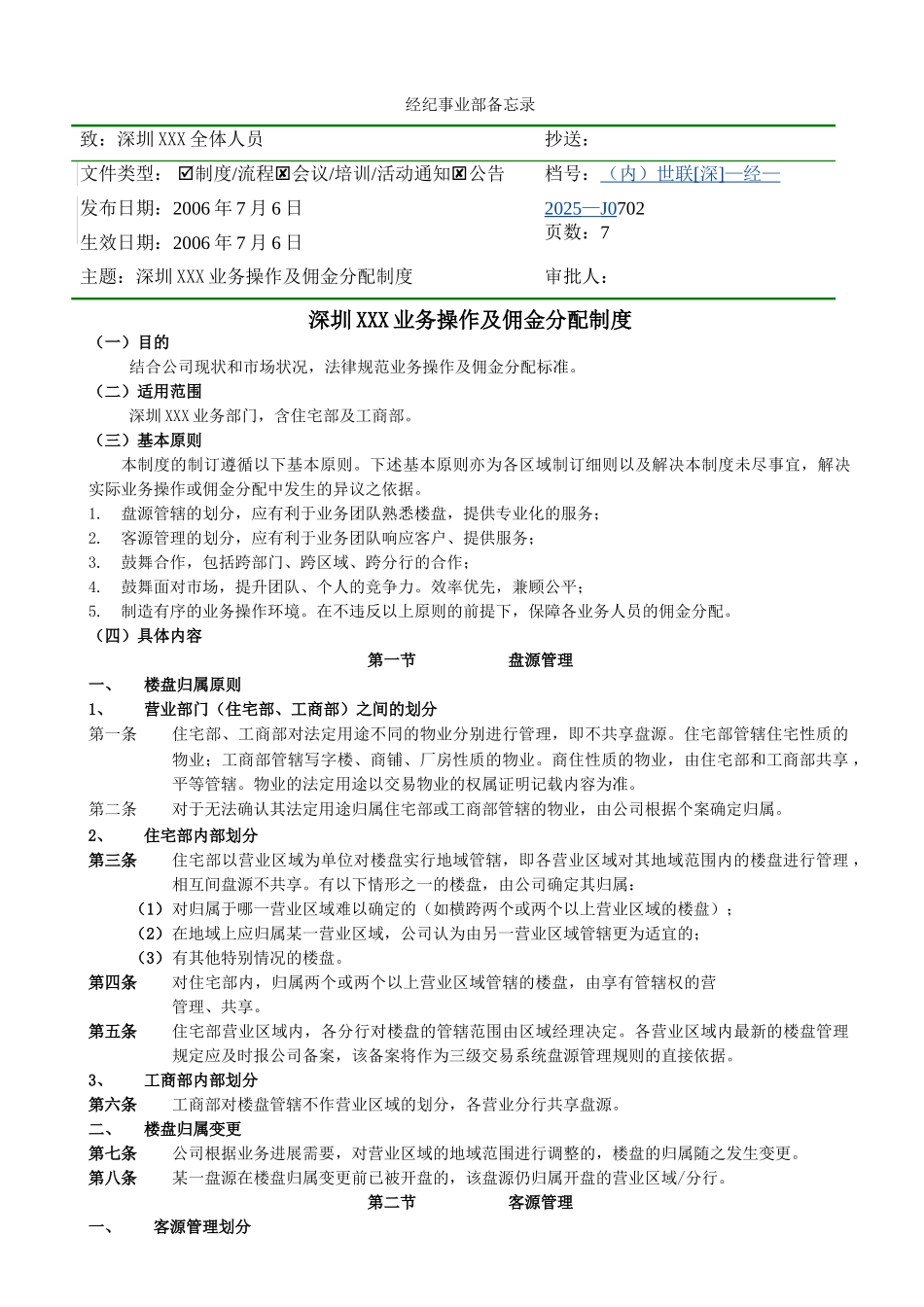
经纪事业部备忘录致:深圳 XXX 全体人员抄送: 文件类型: 制度/流程会议/培训/活动通知公告发布日期:2006 年 7 月 6 日生效日期:2006 年 7 月 6 日档号:(内)世联[深]—经—2025—J0702页数:7主题:深圳 XXX 业务操作及佣金分配制度审批人: 深圳 XXX 业务操作及佣金分配制度(一)目的结合公司现状和市场状况,法律规范业务操作及佣金分配标准。(二)适用范围深圳 XXX 业务部门,含住宅部及工商部。(三)基本原则本制度的制订遵循以下基本原则。下述基本原则亦为各区域制订细则以及解决本制度未尽事宜,解决实际业务操作或佣金分配中发生的异议之依据。1.盘源管辖的划分,应有利于业务团队熟悉楼盘,提供专业化的服务;2.客源管理的划分,应有利于业务团队响应客户、提供服务;3.鼓舞合作,包括跨部门、跨区域、跨分行的合作;4.鼓舞面对市场,提升团队、个人的竞争力。效率优先,兼顾公平;5.制造有序的业务操作环境。在不违反以上原则的前提下,保障各业务人员的佣金分配。(四)具体内容第一节盘源管理一、楼盘归属原则1、营业部门(住宅部、工商部)之间的划分第一条住宅部、工商部对法定用途不同的物业分别进行管理,即不共享盘源。住宅部管辖住宅性质的物业;工商部管辖写字楼、商铺、厂房性质的物业。商住性质的物业,由住宅部和工商部共享 ,平等管辖。物业的法定用途以交易物业的权属证明记载内容为准。第二条对于无法确认其法定用途归属住宅部或工商部管辖的物业,由公司根据个案确定归属。2、住宅部内部划分第三条住宅部以营业区域为单位对楼盘实行地域管辖,即各营业区域对其地域范围内的楼盘进行管理 ,相互间盘源不共享。有以下情形之一的楼盘,由公司确定其归属:(1)对归属于哪一营业区域难以确定的(如横跨两个或两个以上营业区域的楼盘);(2)在地域上应归属某一营业区域,公司认为由另一营业区域管辖更为适宜的;(3)有其他特别情况的楼盘。第四条对住宅部内,归属两个或两个以上营业区域管辖的楼盘,由享有管辖权的营业区域平等地进行管理、共享。第五条住宅部营业区域内,各分行对楼盘的管辖范围由区域经理决定。各营业区域内最新的楼盘管理规定应及时报公司备案,该备案将作为三级交易系统盘源管理规则的直接依据。3、工商部内部划分第六条工商部对楼盘管辖不作营业区域的划分,各营业分行共享盘源。二、楼盘归属变更第七条公司根据业务进展需要,对营业区域的地域范围进行调整的...

1、当您付费下载文档后,您只拥有了使用权限,并不意味着购买了版权,文档只能用于自身使用,不得用于其他商业用途(如 [转卖]进行直接盈利或[编辑后售卖]进行间接盈利)。
2、本站所有内容均由合作方或网友上传,本站不对文档的完整性、权威性及其观点立场正确性做任何保证或承诺!文档内容仅供研究参考,付费前请自行鉴别。
3、如文档内容存在违规,或者侵犯商业秘密、侵犯著作权等,请点击“违规举报”。

碎片内容

地产顾问业务操作及佣金分配制度

您可能关注的文档

阳光书坊+ 关注
实名认证
内容提供者

阳光书坊,传播未来

确认删除?
VIP
微信客服
  • 扫码咨询
会员Q群
  • 会员专属群点击这里加入QQ群
客服邮箱
回到顶部