电脑桌面
添加小米粒文库到电脑桌面
安装后可以在桌面快捷访问

污水处理厂出水深度处理用于循环冷却的水处理方案

污水处理厂出水深度处理用于循环冷却的水处理方案_第1页
1/6
污水处理厂出水深度处理用于循环冷却的水处理方案_第2页
2/6
污水处理厂出水深度处理用于循环冷却的水处理方案_第3页
3/6
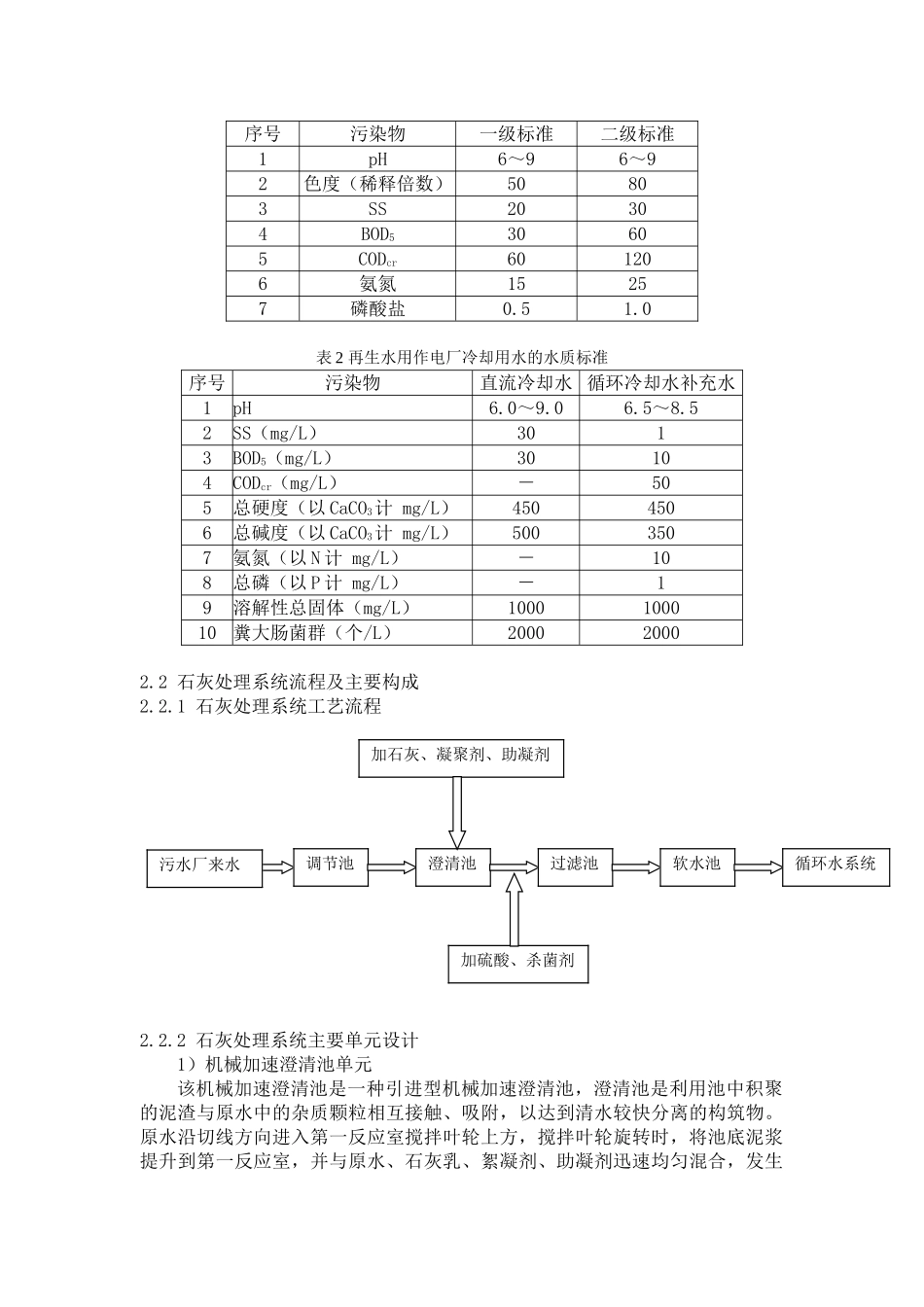
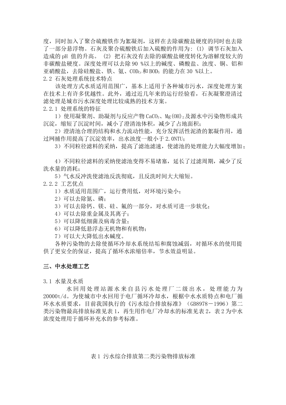
污水处理厂出水深度处理(中水)用于循环冷却的水处理方案一、概述 水是国民经济进展中的不可替代的重要资源,也是人类赖以生存和进展的重要资源。电厂又是耗水大户,特别是在我国北方,以水限电、以水定电的情况相当严重,水资源的紧张已逐渐成为电力进展的瓶径,如何节约用水,提高水的利用率是电厂急需解决的问题。开展中水回用是解决这问题的重要途径,也是大势所趋。在电力生产过程中,冷却水的消耗占电厂总耗水量的 60~80%,因此,城市污水处理厂二级处理出水(中水)深度处理后作为电厂冷却水补充水,如能成功实施,将起到良好的示范效应,适应可持续进展需要,并为电力进展拓展空间,具有巨大的经济、社会、环境效益。城市污水具有水量大、来源可靠、水量稳定的特点,但水质复杂,其中有机物、微生物和化学溶剂较多。因此,城市污水二级生化出水要作为电厂循环冷却水,必须先进行深度处理。使用城市污水做为冷却水的电厂,其中多数采纳石灰处理工艺,一部分采纳单纯过滤法,一部分采纳超滤技术。石灰处理系统作为电厂循环冷却水的补充水处理早在 50 年代就有应用的实例。尽管石灰处理系统具有运行费用低,不污染自然水体等优点,但由于劳动环境差、劳动强度大、污染、堵塞等原因影响了石灰处理技术的进展。随着科技的进展,人们环保意识的不断增强,通过科技人员的不断努力,石灰处理系统得到了许多改进,越来越多的电厂采纳了石灰处理系统,积累了许多宝贵的经验。因此我公司拟采纳石灰处理工艺对中水进行处理,处理出水用作电厂循环冷却水。二、石灰处理的原理、特点及分析2.1 石灰处理原理 石灰处理是通过投加石灰乳控制出水 pH 为 10.3~10.5,进行下面三个反应,产生大量各种形态的 CaCO3结晶,降低水中暂硬,同时生成的结晶核心还可以对其它杂质起凝聚、吸附作用;而且石灰乳引起的 pH 值的升高也为氨氮和磷酸盐的去除制造了条件。为了提高工艺的沉淀效果,一般在处理过程中投加适量的凝聚剂与助凝剂,通过压缩双电层作用使分散的悬浮物、CaCO3结晶、有机物、有机粘泥、胶体物等带电体脱稳,在机械混合搅拌和高分子助凝剂架桥与网捕作用下,颗粒物质碰撞结合长大,使污染物容易沉降。 石灰参加的软化反应有: CO2 + Ca(OH) 2 →CaCO3↓+ H2O Ca (HCO3)2 + Ca(OH) 2 →2CaCO3↓+ 2H2O Mg(HCO3)2 + Ca(OH)2 →2CaCO3↓+Mg(OH)2↓+ 2H2O 理论上经石灰软化后,水中的硬度能降低到 CaCO3 和 Mg(OH)...

1、当您付费下载文档后,您只拥有了使用权限,并不意味着购买了版权,文档只能用于自身使用,不得用于其他商业用途(如 [转卖]进行直接盈利或[编辑后售卖]进行间接盈利)。
2、本站所有内容均由合作方或网友上传,本站不对文档的完整性、权威性及其观点立场正确性做任何保证或承诺!文档内容仅供研究参考,付费前请自行鉴别。
3、如文档内容存在违规,或者侵犯商业秘密、侵犯著作权等,请点击“违规举报”。

碎片内容

污水处理厂出水深度处理用于循环冷却的水处理方案

您可能关注的文档

确认删除?
VIP
微信客服
  • 扫码咨询
会员Q群
  • 会员专属群点击这里加入QQ群
客服邮箱
回到顶部