电脑桌面
添加小米粒文库到电脑桌面
安装后可以在桌面快捷访问

湘潭山水苑一期项目81#楼施工招标文件附录

湘潭山水苑一期项目81#楼施工招标文件附录_第1页
1/26
湘潭山水苑一期项目81#楼施工招标文件附录_第2页
2/26
湘潭山水苑一期项目81#楼施工招标文件附录_第3页
3/26
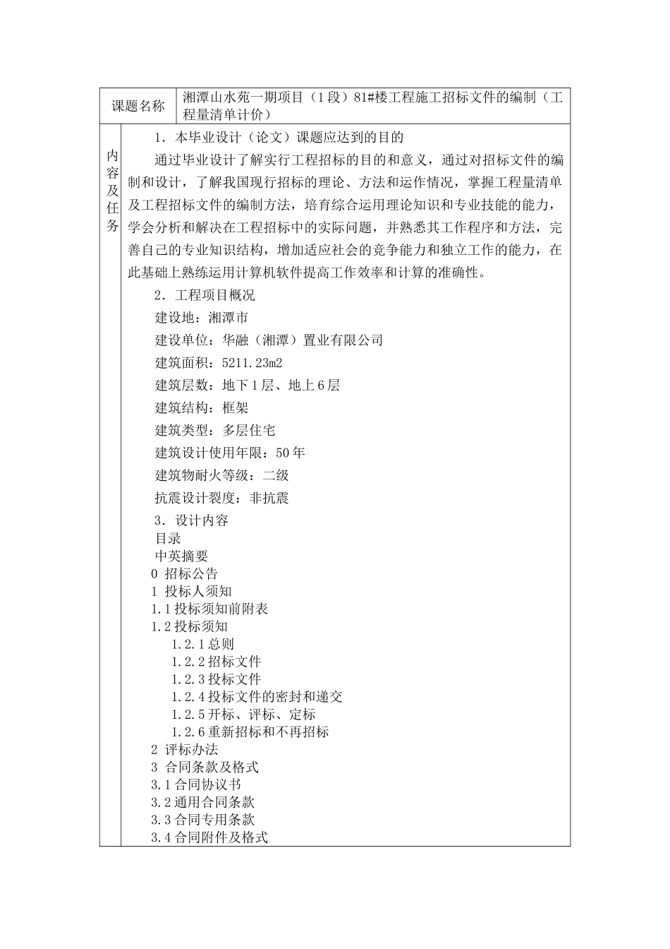
2025 届毕业设计说明书 毕业设计附录文件院 、 部: 建筑工程与艺术设计学院 学生姓名: 白 建 心 指导老师: 周 书 葵 职称 教 授 专 业: 工程管理 班 级: 工管 1104 班 完成时间: 2025 年 5 月 目 录 1 湖南工学院 2025 届毕业设计(论文)任务书 ………………………………2 2 湖南工学院毕业设计(论文)开题报告………………………………………6 3 湖南工学院毕业设计(论文)工作中期检查表………………………………12 4 湖南工学院毕业设计(论文)评阅评语表……………………………………13 5 湖南工学院 2025 届毕业设计(论文)指导老师评阅表 ……………………14 6 湖南工学院毕业设计(论文)答辩资格审查表………………………………15 7 湖南工学院 2025 届毕业设计(论文)答辩及最终成绩评定表 ……………17 8 中英文文献翻译 ………………………………………………………………18附表一湖南工学院 2025 届毕业设计(论文)课题任务书学院:建筑工程与艺术设计学院 专业:工程管理 指导老师周书葵学生姓名白建心课题名称湘潭山水苑一期项目(1 段)81#楼工程施工招标文件的编制(工程量清单计价)内容及任务 1.本毕业设计(论文)课题应达到的目的通过毕业设计了解实行工程招标的目的和意义,通过对招标文件的编制和设计,了解我国现行招标的理论、方法和运作情况,掌握工程量清单及工程招标文件的编制方法,培育综合运用理论知识和专业技能的能力,学会分析和解决在工程招标中的实际问题,并熟悉其工作程序和方法,完善自己的专业知识结构,增加适应社会的竞争能力和独立工作的能力,在此基础上熟练运用计算机软件提高工作效率和计算的准确性。2.工程项目概况建设地:湘潭市建设单位:华融(湘潭)置业有限公司建筑面积:5211.23m2建筑层数:地下 1 层、地上 6 层建筑结构:框架建筑类型:多层住宅建筑设计使用年限:50 年建筑物耐火等级:二级抗震设计裂度:非抗震3.设计内容目录中英摘要0 招标公告1 投标人须知1.1 投标须知前附表 1.2 投标须知 1.2.1 总则 1.2.2 招标文件 1.2.3 投标文件 1.2.4 投标文件的密封和递交 1.2.5 开标、评标、定标 1.2.6 重新招标和不再招标2 评标办法 3 合同条款及格式3.1 合同协议书3.2 通用合同条款3.3 合同专用条款3.4 合同附件及格式 4 工程量清单 封—工程量清单 4.1 总说明 4.2 分...

1、当您付费下载文档后,您只拥有了使用权限,并不意味着购买了版权,文档只能用于自身使用,不得用于其他商业用途(如 [转卖]进行直接盈利或[编辑后售卖]进行间接盈利)。
2、本站所有内容均由合作方或网友上传,本站不对文档的完整性、权威性及其观点立场正确性做任何保证或承诺!文档内容仅供研究参考,付费前请自行鉴别。
3、如文档内容存在违规,或者侵犯商业秘密、侵犯著作权等,请点击“违规举报”。

碎片内容

湘潭山水苑一期项目81#楼施工招标文件附录

您可能关注的文档

确认删除?
VIP
微信客服
  • 扫码咨询
会员Q群
  • 会员专属群点击这里加入QQ群
客服邮箱
回到顶部