电脑桌面
添加小米粒文库到电脑桌面
安装后可以在桌面快捷访问

物资退货、维修、加工返厂流程

物资退货、维修、加工返厂流程_第1页
1/4
物资退货、维修、加工返厂流程_第2页
2/4
物资退货、维修、加工返厂流程_第3页
3/4
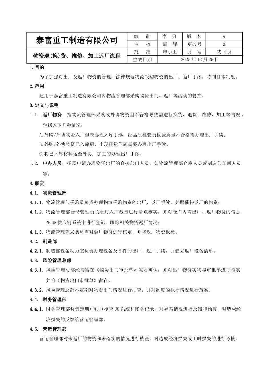
泰富重工制造有限公司编 制 李 勇版 本A审 核周 辉 更改号0物资退(换)货、维修、加工返厂流程批 准申小卫页 码共 4 页生效日期2025 年 12 月 25 日 1.目的为了加强对出厂及返厂物资的管理,法律规范物流采购物资的出厂、返厂手续,特制订本制度。2.范围适用于泰富重工制造有限公司内物流管理部采购物资出门、返厂等活动的管控。3.定义与说明1.1. 返厂物资:指物流管理部采购或外协物资因不合格导致需进行换货、退货、维修、加工等情况 。包括以下几种情况:A.外购/外协物资入厂但未办理入库手续,经品质检验员检验质量不合格需办理出厂手续;B.外购/外协物资已入库后,出现质量问题需要办理出厂手续。C.将已入库材料运至外协厂加工的办理出厂手续。1.2. 申办人员:指需申请办理物资出厂的直接部门人员,如物流管理部仓库人员或制造部车间人员等。4.职责4.1. 物流管理部4.1.1. 物流管理部采购员负责办理物流采购物资的出厂、返厂手续,并跟催待返厂的物资;4.1.2. 物流管理部仓储管理员负责对入库数量进行清点核实,并对仓库内需出厂、返厂物资的信息在 U8 供应链系统中进行登记,跟踪相关物资返厂情况;4.1.3. 物流管理部采购员需对返厂物资进行核定,并将返厂物资报检。4.2. 制造部4.2.1. 制造部设备动力室负责办理设备及备件的出厂、返厂手续,并建立返厂设备清单。4.3. 风险管理总部4.3.1. 风险管理总部经警需在《物资出门审批单》签名确认,并对出厂物资实物与审批单进行核实并将《物资出门审批单》留存。4.3.2. 风险管理总部不定期对物资出门情况进行抽查,并对制度的执行情况进行落实。4.4. 财务管理部4.4.1. 财务管理部负责定期(每月)核查 U8 系统和账务记录,对异常情况进行反馈和预警,对造成经济损失的反馈给营运管理部。4.5. 营运管理部营运管理部对未返厂的物资和未落实的情况进行核查,对造成经济损失或工时损失的进行考核。5.内容与要求5.1. 物资出门审批:需带物资出门单位填写《物资出门审批单》,经部门主管审核后,由部门领导批准。《物资出门审批单》一式三联:一联交财务,一联交经警,一联经办部门留底。各部门需妥善保管单据,按顺序存档,不得遗失。5.2. 针对返厂物资需凭《物资出门审批单》出门,风险管理总部经警需仔细核对单据信息与出门实物一致后方能放行。5.3. 公司需返厂的物资统一由物流管理部采购员负责填写《物资出门审批单》,并需在单据上清楚 、法律规范填写单据内容...

1、当您付费下载文档后,您只拥有了使用权限,并不意味着购买了版权,文档只能用于自身使用,不得用于其他商业用途(如 [转卖]进行直接盈利或[编辑后售卖]进行间接盈利)。
2、本站所有内容均由合作方或网友上传,本站不对文档的完整性、权威性及其观点立场正确性做任何保证或承诺!文档内容仅供研究参考,付费前请自行鉴别。
3、如文档内容存在违规,或者侵犯商业秘密、侵犯著作权等,请点击“违规举报”。

碎片内容

物资退货、维修、加工返厂流程

您可能关注的文档

确认删除?
VIP
微信客服
  • 扫码咨询
会员Q群
  • 会员专属群点击这里加入QQ群
客服邮箱
回到顶部