电脑桌面
添加小米粒文库到电脑桌面
安装后可以在桌面快捷访问

砌体工程施工质量验收规范》

砌体工程施工质量验收规范》_第1页
1/17
砌体工程施工质量验收规范》_第2页
2/17
砌体工程施工质量验收规范》_第3页
3/17
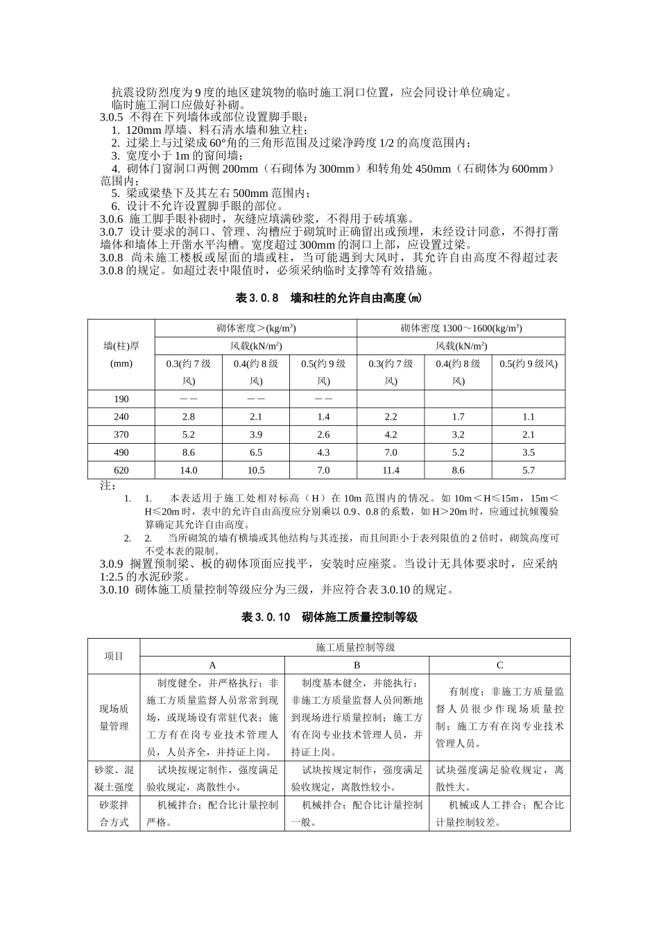
砌体工程施工质量验收法律规范Code for acceptance of construction quality of masonry engineering1 总 则1.0.1 为加强建筑工程的质量管理,统一砌体工程施工质量的验收,保证工程质量,制定本法律规范。1.0.2 本法律规范适用于建筑工程的砖、石、混凝土小型空心砌块、蒸压加气混凝土砌块等砌体的施工质量控制和验收。1.0.3 本法律规范与国家标准《建筑工程施工质量验收统一标准》GB50300-2001 配套使用。1.0.4 砌体工程施工中采纳的工程技术文件、承包合同文件对施工质量验收的要求不得低于本法律规范的规定。1.0.5 砌体工程施工质量的验收除应执行本法律规范外,尚应符合国家现行有关标准的规定。2 术语2.0.1 施工质量控制等级 control grade of construction quality 按质量控制和质量保证若干要素对施工技术水平所作的分级。2.0.2 型式检验 type inspection 确认产品或过程应用结果适用性所进行的检验。2.0.3 通缝 continuous seam 砌体中、上下皮块材搭接长度小于规定数值的竖向灰缝。2.0.4 假缝 suppositious seam 为掩盖砌体竖向灰缝内在质量缺陷,砌筑砌体时仅在表面作灰缝处理的灰缝。2.0.5 配筋砌体 reinforced masonry 网状配筋砌体柱、水平配筋砌体墙、砖砌体和钢筋混凝土面层或钢筋砂浆面层组合砌体柱(墙)、砖砌体和钢筋混凝土构造柱组合墙以及配筋砌体剪力墙的统称。2.0.6 芯柱 core column 在砌块内部空腔中插入竖向钢筋并浇灌混凝土后形成的砌体内部的钢筋混凝土小柱。2.0.7 原位检测 inspection at original space 采纳标准的检验方法,在现场砌体中选样进行非破损或微破损检测,以判定砌筑砂浆和砌体实体强度的检测。3 基本规定3.0.1 砌体工程所用的材料应有产品的合格证书、产品性能检测报告。块材、水泥、钢筋、外加剂等尚应有材料主要性能的进场复验报告。严禁使用国家明令淘汰的材料。3.0.2 砌筑基础前,应校核放线尺寸,允许偏差应符合表 3.0.2 的规定。 表 3.0.2 放线尺寸的允许偏差长度 L、宽度 B(m)允许偏差(mm)L(或 B)≤30±530<L(或 B)≤60±1060<L(或 B)≤90±15L(或 B)>90±203.0.3 砌筑顺序应符合下列规定: 1. 基底标高不同时,应从低处砌起,并应由高处向低处搭砌。当设计无要求时,搭接长度不应小于基础扩大部分的高度。 2. 砌体的转角处和交接处应同时砌筑。当不能同时砌筑时,应按规定留槎、搓槎。3.0.4 在墙上留置临时施工洞...

1、当您付费下载文档后,您只拥有了使用权限,并不意味着购买了版权,文档只能用于自身使用,不得用于其他商业用途(如 [转卖]进行直接盈利或[编辑后售卖]进行间接盈利)。
2、本站所有内容均由合作方或网友上传,本站不对文档的完整性、权威性及其观点立场正确性做任何保证或承诺!文档内容仅供研究参考,付费前请自行鉴别。
3、如文档内容存在违规,或者侵犯商业秘密、侵犯著作权等,请点击“违规举报”。

碎片内容

砌体工程施工质量验收规范》

您可能关注的文档

不二商店+ 关注
实名认证
内容提供者

我是你的不二选择

确认删除?
VIP
微信客服
  • 扫码咨询
会员Q群
  • 会员专属群点击这里加入QQ群
客服邮箱
回到顶部